端口映射和端口转发有什么区别 端口映射后外网还是不能访问怎么办
时间:2025-10-23 | 作者: | 阅读:0一、端口映射和端口转发的区别
端口映射和端口转发在绝大多数语境下指的是同一个概念,可以互换使用。它们的核心功能完全一致。
如果非要细究其在不同语境下的细微差别,可以这样理解:
功能相同
无论是叫“端口映射”还是“端口转发”,它们实现的技术本质都是:将到达路由器(或防火墙)特定端口的外部网络请求,重新定向到内部网络中的某个特定设备的特定端口上。
这个过程就是网络地址转换(NAT)的一种具体应用。
细微的语境差异
虽然功能相同,但在不同上下文中,使用哪个术语可能带有一些微妙的倾向性。
1. 端口映射
强调“静态的对应关系”:这个词更像是在描述一个状态或规则。它侧重于“建立一张映射表”,即“公网IP的A端口”与“内网IP的B端口”之间存在一种静态的、一一对应的绑定关系。
常用于配置界面:很多路由器的管理后台中,这个功能的配置菜单就叫做“虚拟服务器”或“端口映射”。在这里,你是在“创建”一条映射规则。
例句:“我在路由器上设置了一条端口映射,把WAN口的5000端口映射到NAS的5000端口。”
2. 端口转发
强调“动态的动作过程”:这个词更像是在描述一个动作或行为。它侧重于数据包是如何被“转发”(Forward)出去的,即数据包到达路由器后,所经历的那个“被转向”的动作过程。
常用于描述功能:在描述这个功能的作用时,我们更常说“转发”。
例句:“路由器会将发送到公网IP5000端口的流量转发给内网的NAS。”
3. 广义与狭义(一种观点)
还有一种观点认为:
端口转发是一个相对更广义的概念,泛指任何将流量从一个端口引导到另一个端口的行为。这个行为可能发生在同一台机器上(本地端口转发),也可能跨越多台机器(远程端口转发)。
端口映射是一个相对更狭义、更具体的概念,特指在NAT网关(如家用路由器)上进行的“公网端口到私网端口”的映射行为,其目的就是为了解决从外网访问内网服务的问题。
但这种区分并非绝对,在很多技术文档和厂商说明中,两者依然是混用的。
类比说明
为了更好地理解这种“状态”和“动作”的微妙区别,我们可以用一个简单的类比:
端口映射就像“设置一条邮件转发规则”。
你告诉邮局:“所有寄往旧地址A的信件,请全都帮我转到新地址B。” 这个规则本身就是“映射”。
端口转发就像邮局职员执行转发这个动作。
当一封信真的寄到了旧地址A,邮局职员拿起信,根据你设定的规则,把它投递到新地址B。这个投递的过程就是“转发”。
规则是静态的(映射),执行规则是动态的(转发)。但人们通常不会区分得这么细,既会说“我去设置一下邮件转发(规则)”,也会说“邮局提供了邮件转发(服务)”。
所以,“端口映射和端口转发有什么区别?”最准确的回答是:
“它们实现的是同一个功能。'端口映射'更像是在说建立的那条规则,而'端口转发'更像是在描述数据包被处理的这个动作,但在实际应用中大家通常把它们当作一回事。”
二、端口映射后外网还是不能访问
端口映射后外网无法访问是一个非常常见的问题,我们一步步系统性地排查。请按照以下步骤操作,大概率能找到问题所在。
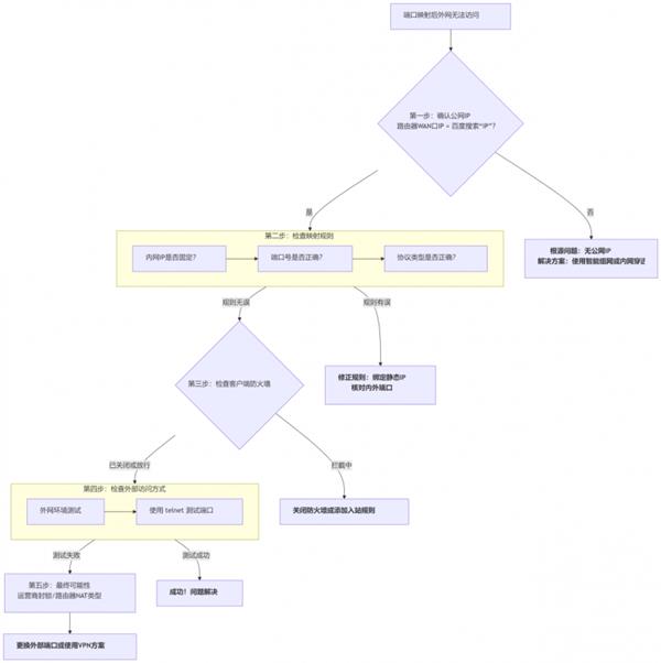
系统性排查 Checklist | 问题排查流程图
排查步骤详解
第一步:确认公网IP(这是最常见的原因)
这是最基础也是最关键的一步。绝大多数家庭宽带用户其实并没有真正的公网IP。
如何检查:
1.进入你的路由器管理界面(通常为192.168.1.1),找到“WAN口状态”或“互联网状态”,查看获取到的IP地址并记下。例如112.90.79.218。
2.打开百度或Google,直接搜索“ip”或“我的ip”,查看搜索引擎显示的IP地址。
结果判断:
两者一致:恭喜,你拥有公网IP。请继续下一步排查。
两者不一致:说明你的网络处于运营商的大内网(NAT)中。你做的端口映射只在你的局域网内生效,数据包无法从公网直接路由到你的路由器。
解决方案:放弃传统端口映射,使用内网穿透方案,如蒲公英的智能组网、花生壳、frp等。这是最根本的解决办法。
第二步:检查路由器上的映射规则
规则设置错误会导致转发失败。
1.内部IP地址是否正确:确保你映射的IP地址是目标设备(如NAS、电脑)的当前内网IP。最好在路由器中为这台设备设置“静态IP分配”或“IP/MAC绑定”,防止其IP变更导致映射失效。
2.内部端口是否正确:确认你填写的内部端口是服务真正监听的端口。例如,网站不一定是80,可能是8080。
3.外部端口是否合适:避免使用80,443,8080,21等常见端口,这些端口很可能被运营商封锁。尝试使用50000以上的高端口(如51234)。
4.协议是否选对:如果不确定服务用的是TCP还是UDP,就选择TCP/UDP或ALL(全部)。
第三步:检查客户端防火墙
这是排名第二的常见原因!数据包被路由器成功转发了,但被你电脑或NAS上的防火墙拦截了。
简易测试方法:临时完全关闭目标设备(提供服务的电脑/NAS)上的防火墙(包括Windows防火墙和第三方安全软件),然后从外网再次尝试访问。
结果判断:
关闭后可以访问:说明是防火墙问题。
解决方案:重新开启防火墙,并为其服务程序或对应端口添加“入站规则”,允许外部连接。
第四步:检查外部访问方式
确保你的测试方法是正确的。
1.必须使用“蜂窝数据”(4G/5G)测试:
绝对不要在用同一台路由器上网的电脑或手机上测试。处于内网的设备访问自己的公网IP,很多路由器无法正确处理这种“回环”流量。
正确方法:使用手机的4G/5G网络(关闭Wi-Fi),或者在朋友家、公司的网络下进行测试。
2.使用telnet命令测试端口通不通:
在外网电脑的“命令提示符”或“PowerShell”中,输入:
例如:telnet 112.90.79.218 51234
结果判断:
屏幕变黑,只有一个光标在闪(或出现服务端的欢迎信息):成功!端口是通的,问题可能出在客户端软件配置上。
提示“无法打开到主机的连接。在端口 51234: 连接失败”:失败!端口不通,请继续排查以上步骤。
第五步:其他可能性
如果以上所有步骤都确认无误,那可能是以下原因:
1.运营商封锁:即使有公网IP,运营商也可能封锁了所有入站连接(尤其是中国移动等)。尝试更换不同的外部端口(如从51234换成62115)再测试。
2.路由器NAT类型:有些路由器的NAT功能较为严格(如对称型NAT),不利于外部发起连接。
3.光猫拨号问题:如果你的网络结构是“光猫拨号 -> 路由器”,那么你需要在光猫上做端口映射到你的路由器,然后再在路由器上做映射到最终设备。这种情况(双重NAT)非常复杂,最佳解决方案是改为“光猫桥接 -> 路由器拨号”的单层NAT模式。
三、总结与终极解决方案
按照上述流程一步步排查,99%的问题都能被发现。
如果排查后发现根本原因是“没有公网IP”或者“运营商封锁”,那么最有效、最省事的方案就是放弃传统端口映射,采用更现代的内网穿透或智能组网技术。
蒲公英路由器用户:直接使用其核心功能——智能组网。让你的手机/电脑和家里的设备处于同一个虚拟局域网内,然后直接用内网IP访问,完美绕过所有网络复杂性。
其他用户:使用内网穿透软件,如花生壳(提供硬件和软件产品)、frp(免费开源,需自建服务器)等。
来源:https://news.mydrivers.com/1/1081/1081889.htm
免责声明:文中图文均来自网络,如有侵权请联系删除,心愿游戏发布此文仅为传递信息,不代表心愿游戏认同其观点或证实其描述。
相关文章
更多-
- 北京山谷:安全健康与自然相融的全龄社区典范
- 时间:2025-10-23
-
- 以品质驱动高质量发展!小熊电器入选2025佛山企业百强
- 时间:2025-10-23
-
- 锁定京东11.11潮玩数码上新日 华为、雷鸟等大牌爆款1元限时抢
- 时间:2025-10-23
-
- 鸿蒙认证类SDK生态加速完善:认证SDK沙龙展现多领域伙伴创新成果
- 时间:2025-10-23
-
- ATFX伦敦之旅回顾:公益与商业并肩前行
- 时间:2025-10-23
-
- 首驱科技首款电摩暴风者X重磅亮相 以超高速电摩布局全球市场
- 时间:2025-10-23
-
- 为MCU加上AI 安谋科技发布“星辰”STAR-MC3
- 时间:2025-10-23
-
- PITAKA浮织工艺再升级 以浮织·光影波纹带来「浮光跃金」新品
- 时间:2025-10-23
大家都在玩
大家都在看
更多-
- 魔兽世界军团再临remix过去的残影任务攻略
- 时间:2025-10-23
-
- 落樱2千乐之章心晶石作用介绍
- 时间:2025-10-23
-
- 百家号怎么发布爆文?哪个领域容易爆文?
- 时间:2025-10-23
-
- 魔兽世界军团再临remix迷雾阴影任务攻略
- 时间:2025-10-23
-
- 魔兽世界军团再临remix浅滩拾荒任务攻略
- 时间:2025-10-23
-
- 遇见龙2战龙获取途径介绍说明
- 时间:2025-10-23
-
- 如何选择小红书标签?小红书怎么设置多个标签?
- 时间:2025-10-23
-
- 杖剑传说赛季奖励结算规则一览
- 时间:2025-10-23