荒原曙光通关北部雪原重点事项
时间:2025-10-25 | 作者: | 阅读:0或许有许多的伙伴还不知道荒原曙光通关北部雪原重点事项,下面由心愿游戏的小编为您介绍一下吧,希望能帮助到你!
荒原曙光通关北部雪原重点事项
一、地区特点:
北部雪原主要分为普通雪原区和霜雾之境两个区域,区域内被冰雪覆盖,常年低温,体温会持续下降;在寒冷的环境下,角色饱食度消耗速度也会增加(更容易饿)
二、求生难点
普通雪原:在缺乏保暖措施的情况下,会因为失温而持续损失生命值,失温程度会随着时间而加重。
霜雾之境:会快速失温,失温程度也会快速上升。冻伤将会极快地扣除角色生命值。
三、求生建议
食物:辛辣根茎、火辣羹汤、火辣烹肉、火辣炖虾
御寒衣物:风雪衣
其他:利用火把、篝火御寒,注意当雪原出现暴风雪时,无法正常生火,建议搭建简易遮雪鹏来生火保暖
注意点:低温区域内燃料的消耗速度会大幅加快,燃料在雪原地区较难获取,取暖后记得熄灭篝火哦!
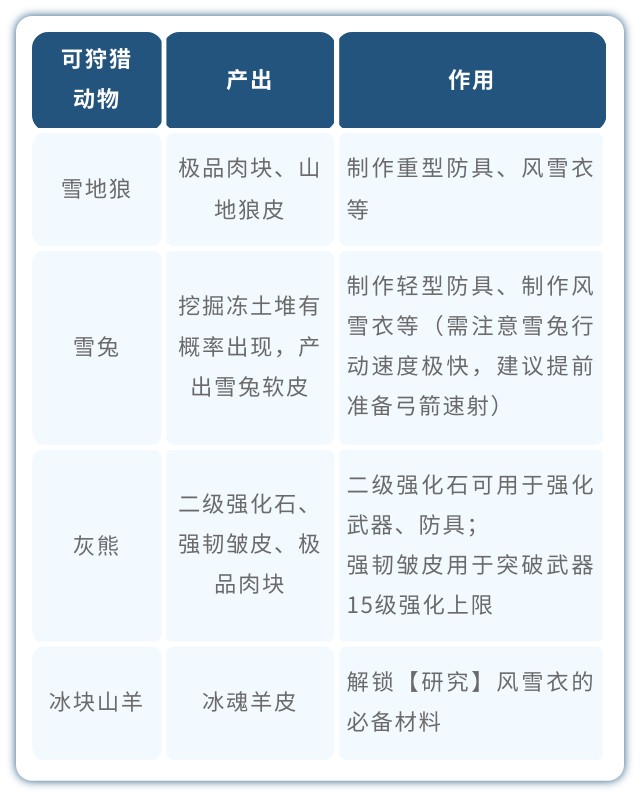
四、采集&狩猎资源
1、采集
2、狩猎
五、推荐挑战挑战
雪原银髦(建议组队前往):弱火属性伤害。击败后可以吸纳【暗夜之影】,在领地成功放置后可以提升冰霜属性伤害。掉落的银色鬃毛为突破强化的必须材料。
以上是心愿游戏的小编为您收集的荒原曙光通关北部雪原重点事项,希望能帮到大家,更多相关的文章请关注本站。
来源:https://shouyou.3dmgame.com/gl/597223.html
免责声明:文中图文均来自网络,如有侵权请联系删除,心愿游戏发布此文仅为传递信息,不代表心愿游戏认同其观点或证实其描述。
相关文章
更多-
- 《荒原曙光》决斗开始 幻兽对对碰即将上线!
- 时间:2026-03-27
-
- 荒原曙光怎么刷钱最快 荒原曙光刷钱攻略
- 时间:2026-03-27
-
- 荒原曙光如何钓骨舌鱼 荒原曙光鱼类分布一览
- 时间:2026-03-27
-
- 荒原曙光怎么删除角色 荒原曙光删除角色方法
- 时间:2026-03-27
-
- 荒原曙光怎么去海岛 荒原曙光海岛刷取攻略
- 时间:2026-03-27
-
- 荒原曙光鲨鱼在哪里
- 时间:2026-03-27
-
- 《荒原曙光》玩法爆料 守护灵石新增无尽模式!
- 时间:2026-03-17
-
- 《荒原曙光》「奶龙闹新春」活动介绍
- 时间:2026-02-10
精选合集
更多大家都在玩
大家都在看
更多-
- DNF2026魔道技能数据大核心要点全凸显
- 时间:2026-04-12
-
- 太空修仙录什么时候出 公测上线时间预告
- 时间:2026-04-12
-
- 战地6NVO288E好用配件搭配推荐
- 时间:2026-04-12
-
- 惊爆 烈火星辰传奇技能大,超强玩法等你体验,速来一探究竟
- 时间:2026-04-12
-
- 燕云十六声众生宝箱介绍 全面解析与探秘
- 时间:2026-04-12
-
- 地下城手游迷你商店换什么装备 地下城手游迷你商店的装备选择建议是什么
- 时间:2026-04-12
-
- 绝地求生中眼泪一两声是什么意思 怎么在游戏中触发
- 时间:2026-04-12
-
- 迅雷光鸭云盘开启公测招募:不限速、免登录 2TB免费空间
- 时间:2026-04-12



