摩天轮票务app账号注销流程
时间:2025-10-25 | 作者: | 阅读:0可能有许多的朋友想知道摩天轮票务app账号注销流程,下面由心愿游戏的小编为你介绍一下吧,一起来看看。
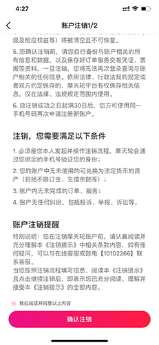
摩天轮票务app账号注销流程:
1、首先点击右上角的设置键。
2、然后点击红圈中的“账户安全”。
3、接着点击注销账号。
4、最后点击确认注销,这样就注销成功啦!
最后:上面是心愿游戏的小编为你收集的摩天轮票务app账号注销流程,更多相关的文章请关注本站。
来源:https://shouyou.3dmgame.com/gl/597246.html
免责声明:文中图文均来自网络,如有侵权请联系删除,心愿游戏发布此文仅为传递信息,不代表心愿游戏认同其观点或证实其描述。
相关文章
更多-
- 摩天轮票务app购票方法
- 时间:2025-10-25
精选合集
更多大家都在玩
热门话题
大家都在看
更多-
- 《灵魂面甲》铁血守卫面具介绍
- 时间:2026-04-27
-
- 《灵魂面甲》深渊之主面具介绍
- 时间:2026-04-27
-
- 《吸血鬼爬行者》攻击类属性介绍
- 时间:2026-04-27
-
- oppo手机怎么设置省电模式_oppo手机省电优化延长续航方法【实用】
- 时间:2026-04-27
-
- vivo手机怎么查看WiFi密码 vivo手机扫码连接WiFi分享教程【实用】
- 时间:2026-04-27
-
- OPPO Find N3 Flip如何使用外屏拍照 Find N3外屏自拍教程
- 时间:2026-04-27
-
- vivo手机怎么设置默认应用_vivo手机默认浏览器播放器设置方法【简单】
- 时间:2026-04-27
-
- 三星Z Flip4屏幕中间黑块怎么办 三星漏液屏幕维修及数据导出
- 时间:2026-04-27



