粤省事怎么办社保卡 粤省事办社保卡方法介绍
时间:2025-11-25 | 作者: | 阅读:0也许很多的童鞋还不清楚粤省事怎么办社保卡,粤省事办社保卡方法介绍,下面让心愿游戏的小编为你带来这方面的答案,跟小编一起来看看哦。
第一步:打开粤省事。
第二步:登录后,点击【社会保障卡】。
第三步:点击【补换卡】。
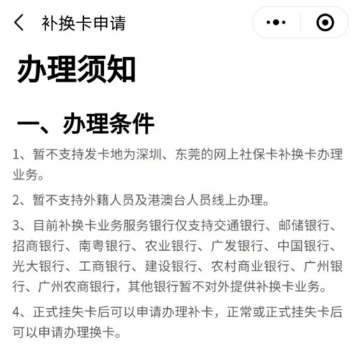
第四步:详细阅读《办理须知》,点击补卡换卡申请。
第五步:如果需要更换照片,记得勾选哦~之后填入回执单号即可。
第六步:输入所需信息。
第七步:选择通过邮寄or网点领取新卡。
第八步:核对信息无误后,缴纳20元工本费。
第九步:完成~坐等新社保卡制作。
结语:上面是心愿游戏的小编为您收集的粤省事怎么办社保卡,粤省事办社保卡方法介绍,希望有帮到小伙伴们,更多相关的文章请收藏本站。
来源:https://www.liqucn.com/article/232081.shtml
免责声明:文中图文均来自网络,如有侵权请联系删除,心愿游戏发布此文仅为传递信息,不代表心愿游戏认同其观点或证实其描述。
相关文章
更多-
- 粤省事怎么更改实名认证 具体操作方法介绍
- 时间:2025-11-25
-
- 粤省事怎么查身份证 粤省事查身份证办理进度方法介绍
- 时间:2025-11-25
-
- 粤省事怎么查社保缴费记录 粤省事查社保缴费记录方法介绍
- 时间:2025-11-25
-
- 粤省事怎么续签居住证 粤省事续签居住证教程
- 时间:2025-11-25
-
- 粤省事如何帮家人进行养老认证 具体操作方法介绍
- 时间:2025-11-25
-
- 粤省事如何查询社保明细 粤省事查询社保明细方法介绍
- 时间:2025-11-25
-
- 粤省事如何添加家人 粤省事添加家人教程
- 时间:2025-11-25
-
- 粤省事怎么办居住证续期 粤省事办居住证续期流程一览
- 时间:2025-11-25
精选合集
更多大家都在玩
大家都在看
更多-
- DNF2026魔道技能数据大核心要点全凸显
- 时间:2026-04-12
-
- 太空修仙录什么时候出 公测上线时间预告
- 时间:2026-04-12
-
- 战地6NVO288E好用配件搭配推荐
- 时间:2026-04-12
-
- 惊爆 烈火星辰传奇技能大,超强玩法等你体验,速来一探究竟
- 时间:2026-04-12
-
- 燕云十六声众生宝箱介绍 全面解析与探秘
- 时间:2026-04-12
-
- 地下城手游迷你商店换什么装备 地下城手游迷你商店的装备选择建议是什么
- 时间:2026-04-12
-
- 绝地求生中眼泪一两声是什么意思 怎么在游戏中触发
- 时间:2026-04-12
-
- 迅雷光鸭云盘开启公测招募:不限速、免登录 2TB免费空间
- 时间:2026-04-12









