《荒原曙光》通关北部雪原重点事项
时间:2025-12-02 | 作者: | 阅读:0挑战《荒原曙光》北部雪原,需重点应对:极端环境造成的持续伤害、特定怪物的致命攻击以及复杂的资源搜集路线。充分准备是安全通关的唯一秘诀。下面给大家带来了荒原曙光通关北部雪原重点事项!

荒原曙光通关北部雪原重点事项
一、地区特点:
北部雪原主要分为普通雪原区和霜雾之境两个区域,区域内被冰雪覆盖,常年低温,体温会持续下降;在寒冷的环境下,角色饱食度消耗速度也会增加(更容易饿)

二、求生难点
普通雪原:在缺乏保暖措施的情况下,会因为失温而持续损失生命值,失温程度会随着时间而加重。
霜雾之境:会快速失温,失温程度也会快速上升。冻伤将会极快地扣除角色生命值。
三、求生建议
食物:辛辣根茎、火辣羹汤、火辣烹肉、火辣炖虾
御寒衣物:风雪衣
其他:利用火把、篝火御寒,注意当雪原出现暴风雪时,无法正常生火,建议搭建简易遮雪鹏来生火保暖

注意点:低温区域内燃料的消耗速度会大幅加快,燃料在雪原地区较难获取,取暖后记得熄灭篝火哦!
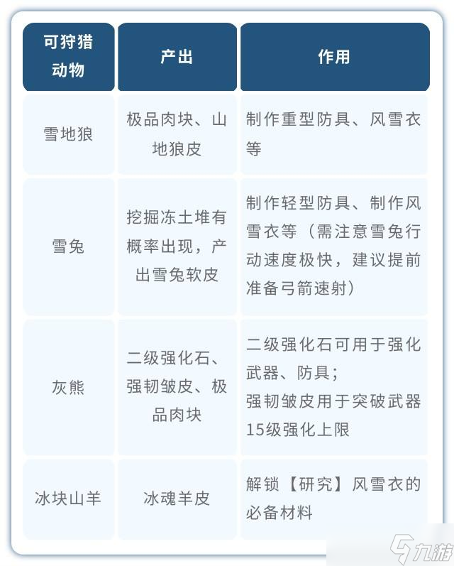
四、采集&狩猎资源
1、采集

2、狩猎

五、推荐挑战挑战
雪原银髦(建议组队前往):弱火属性伤害。击败后可以吸纳【暗夜之影】,在领地成功放置后可以提升冰霜属性伤害。掉落的银色鬃毛为突破强化的必须材料。
来源:https://www.9game.cn/daihaoshuguang/11537016.html
免责声明:文中图文均来自网络,如有侵权请联系删除,心愿游戏发布此文仅为传递信息,不代表心愿游戏认同其观点或证实其描述。
相关文章
更多-
- 《荒原曙光》决斗开始 幻兽对对碰即将上线!
- 时间:2026-03-27
-
- 荒原曙光怎么刷钱最快 荒原曙光刷钱攻略
- 时间:2026-03-27
-
- 荒原曙光如何钓骨舌鱼 荒原曙光鱼类分布一览
- 时间:2026-03-27
-
- 荒原曙光怎么删除角色 荒原曙光删除角色方法
- 时间:2026-03-27
-
- 荒原曙光怎么去海岛 荒原曙光海岛刷取攻略
- 时间:2026-03-27
-
- 荒原曙光鲨鱼在哪里
- 时间:2026-03-27
-
- 《荒原曙光》玩法爆料 守护灵石新增无尽模式!
- 时间:2026-03-17
-
- 《荒原曙光》「奶龙闹新春」活动介绍
- 时间:2026-02-10
精选合集
更多大家都在玩
热门话题
大家都在看
更多-
- 供电更稳了 成都建成西南首个500千伏双环网 承载能力超2500万千瓦
- 时间:2026-04-11
-
- 惊爆 仙境传说重生公测时间大,错过等何时
- 时间:2026-04-11
-
- 改进矩阵工厂在哪里及吉普车制造方法图文详解
- 时间:2026-04-11
-
- 惊爆 魔法工艺游戏究竟藏着哪些令人心动的套装
- 时间:2026-04-11
-
- 空相:无为是行官网在哪下载 最新官方下载安装地址
- 时间:2026-04-11
-
- 惊爆 远光84夜巡玩法大,绝对让你意想不到
- 时间:2026-04-11
-
- 梦幻西游属性点切换攻略大 2026 年必看找谁切换属性点
- 时间:2026-04-11
-
- OpenAI指控马斯克临阵变更诉讼诉求 千亿赔偿案开庭前夕陷法律混战
- 时间:2026-04-11