3dmax怎么将一个平面制作成曲面?3dmax将一个平面制作成曲面方法
时间:2026-02-27 | 作者: | 阅读:03dmax怎么将一个平面制作成曲面3dmax将一个平面制作成曲面方法
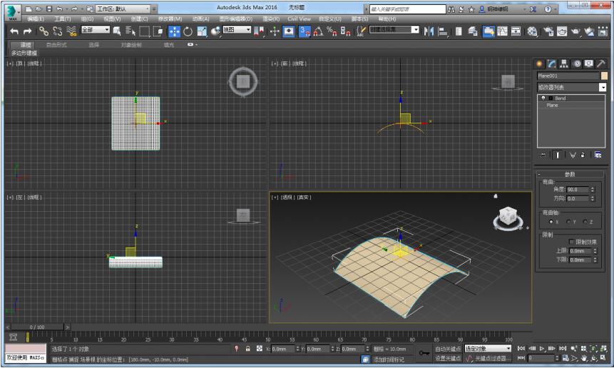
首先创建平面,加大分段数。
然后添加弯曲修改器,调整弯曲角度、弯曲方向、弯曲轴等参数。
谢谢大家的阅读这篇3dmax将一个平面制作成曲面方法,希望本文能帮助到大家!更多精彩教程请关注心愿游戏!
来源:https://www.downza.cn/xy/154519.html
免责声明:文中图文均来自网络,如有侵权请联系删除,心愿游戏发布此文仅为传递信息,不代表心愿游戏认同其观点或证实其描述。
相关文章
更多-
- 3dmax意外关闭max文件如何找回?3dmax意外关闭max文件找回教程
- 时间:2026-02-10
-
- 3dmax渲染的区域怎么调整?3dmax渲染的区域调整方法
- 时间:2026-02-10
-
- 3dmax打不开怎么解决?3dmax打不开解决办法
- 时间:2026-02-10
-
- 3dmax怎么制作立体文字?3dmax制作立体文字操作步骤
- 时间:2026-02-10
-
- 3dmax怎么反选物体?3dmax反选物体具体操作步骤
- 时间:2026-02-10
-
- 3dmax怎么制作动画路径约束?3dmax制作动画路径约束详细步骤
- 时间:2026-02-10
-
- 3dmax物体移动不了怎么解决?3dmax物体移动不了解决办法
- 时间:2026-02-10
-
- 3dmax怎么调整物体的透明度?3dmax调整物体的透明度方法步骤
- 时间:2026-02-10
精选合集
更多大家都在玩
热门话题
大家都在看
更多-
- 供电更稳了 成都建成西南首个500千伏双环网 承载能力超2500万千瓦
- 时间:2026-04-11
-
- 惊爆 仙境传说重生公测时间大,错过等何时
- 时间:2026-04-11
-
- 改进矩阵工厂在哪里及吉普车制造方法图文详解
- 时间:2026-04-11
-
- 惊爆 魔法工艺游戏究竟藏着哪些令人心动的套装
- 时间:2026-04-11
-
- 空相:无为是行官网在哪下载 最新官方下载安装地址
- 时间:2026-04-11
-
- 惊爆 远光84夜巡玩法大,绝对让你意想不到
- 时间:2026-04-11
-
- 梦幻西游属性点切换攻略大 2026 年必看找谁切换属性点
- 时间:2026-04-11
-
- OpenAI指控马斯克临阵变更诉讼诉求 千亿赔偿案开庭前夕陷法律混战
- 时间:2026-04-11

