【转】国家卫健委发布权威口罩使用指南 你的口罩戴对了吗
时间:2026-02-23 | 作者: | 阅读:0口罩正确使用指南
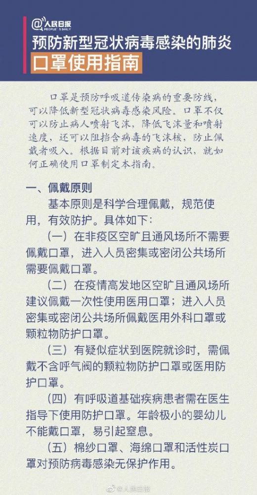
①在非疫区空旷通风场所不需佩戴口罩,进入人员密集或密闭公共场所需要佩戴口罩。②在疫情高发地区空旷且通风场所建议佩戴一次性使用医用口罩;进入人员密集或密闭公共场所佩戴医用外科口罩或颗粒物防护口罩。③年龄极小的婴幼儿不能戴口罩,易引起窒息。④棉纱口罩、海绵口罩和活性炭口罩对预防病毒感染无保护作用…
本文转载于:IT之家 作者:远洋,如有侵权,请联系email:kf@53shop.com 进行删除处理。
来源:https://www.53shop.com/news/122/kes122499.html
免责声明:文中图文均来自网络,如有侵权请联系删除,心愿游戏发布此文仅为传递信息,不代表心愿游戏认同其观点或证实其描述。
相关文章
更多-
- 王者荣耀账号交易平台推荐:安全靠谱的王者账号买卖平台有哪些
- 时间:2026-02-27
-
- 蛋仔派对卖号安全可靠的交易平台推荐及选购指南
- 时间:2026-02-27
-
- 猫猫钓游记手游公测时间公布:开服日期及预约入口
- 时间:2026-02-27
-
- 烈火星辰公测时间公布了吗?最新公测消息汇总
- 时间:2026-02-27
-
- 永恒之塔账号交易平台残夜交易流程详解与安全指南
- 时间:2026-02-27
-
- 永恒仙域公测时间公布了吗?最新公测日期预测与消息汇总
- 时间:2026-02-27
-
- 心动循环套装有哪些?全面介绍与详细解析
- 时间:2026-02-27
-
- 新惊天动地手游狂战士职业玩法详解与实战技巧分享
- 时间:2026-02-27
精选合集
更多大家都在玩
大家都在看
更多-
- 好看的名字网名动漫男生(精选100个)
- 时间:2026-02-27
-
- 循环勇士好玩吗
- 时间:2026-02-27
-
- 循环勇士第二关Boss打法攻略
- 时间:2026-02-27
-
- 王者带颖的网名男生霸气(精选100个)
- 时间:2026-02-27
-
- 燕云十六声浴血难度月中狮怎么打
- 时间:2026-02-27
-
- 杖剑传说伍六七联动零氪攻略指南
- 时间:2026-02-27
-
- 循环勇士第二关Boss打法详解
- 时间:2026-02-27
-
- 伤感cf打狙网名男生霸气(精选100个)
- 时间:2026-02-27



