C4D设计心形图案的方法步骤
时间:2026-02-17 | 作者: | 阅读:0C4D设计心形图案的方法步骤
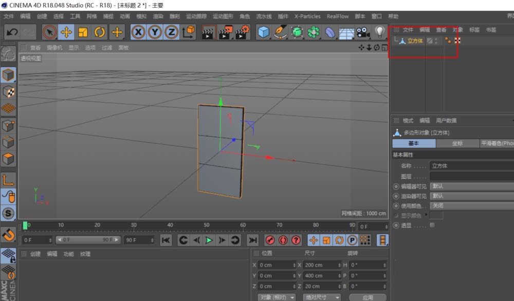
建立一立方体,修改其参数。目的是建出心形的一半形状。
按“c”将立方体转换为可编辑多边形;不转换是不能对其进行更多的改变。
这模型最后要用细分曲面来成形,所以一开始只要其轮廓就行了,尽量少用线。因为要用对称形成心形的另一面,所以图中所指的二面要删掉,不然细分曲面会得到不是所要的曲面。
添加对称,移动一半心形使中间部分重合;得到一心形。
给立方体添加细分曲面,可以看到之前的棱角变成光滑的曲面。选中立方体,选取点模式,利用移动、缩放等调整点的工具,调整各点。最终得到心形的模型。
来源:https://www.downza.cn/xy/74483.html
免责声明:文中图文均来自网络,如有侵权请联系删除,心愿游戏发布此文仅为传递信息,不代表心愿游戏认同其观点或证实其描述。
相关文章
更多-
- C4D渲染线框图的操作步骤
- 时间:2026-02-12
-
- C4D设计对称模型的方法步骤
- 时间:2026-02-12
-
- C4D膨胀对象的方法步骤
- 时间:2026-02-12
精选合集
更多大家都在玩
大家都在看
更多-
- 索尼PS6会用AMD RDNA5:可惜不是完整版!
- 时间:2026-02-17
-
- 修仙搜打撤公测时间是什么时候
- 时间:2026-02-17
-
- 斗破苍穹苏千技能一览
- 时间:2026-02-17
-
- 方舟生存进化河狸窝分布图
- 时间:2026-02-17
-
- 斗破苍穹势力玩法
- 时间:2026-02-17
-
- 西游大乱斗兑换码是什么
- 时间:2026-02-17
-
- 两年都有货!Intel GPU年更计划:Xe3P今年发 Xe-Next明年接力
- 时间:2026-02-17
-
- 龙岛异兽起源龙币怎么兑换
- 时间:2026-02-17






