三角洲行动s8全面战场勇士冲锋枪改枪方案
时间:2026-02-12 | 作者: | 阅读:0或许有很多的用户想明白三角洲行动s8全面战场勇士冲锋枪改枪方案,下面由心愿游戏的小编为您介绍一下吧,跟小编一起来看看哦!
三角洲行动s8全面战场勇士冲锋枪改枪方案
【改装版勇士冲锋枪基础介绍】
外观方面:改装版勇士冲锋枪整体呈深黑色,枪身结构紧凑,枪管较长且前端配备枪口装置,护木表面有防滑纹理。机匣顶部及侧面设有多段导轨,可安装瞄准镜、战术灯等配件,当前已装配一款低倍率瞄准镜。枪托为可伸缩式设计,尾部带有缓冲垫,握把呈 ergonomic 形状便于握持,弹匣位于握把前方,整体线条硬朗,兼具战术感与实用性,各部件通过白色线条标注出“枪管”“枪托”“弹匣”“导轨”等改装位置,显示出模块化改装的潜力。
武器代码:勇士冲锋枪-全面战场-6ILJCTO0BS205M2DA91B4
内含配件:AK重塔握把、平衡握把座、勇士海狸枪管、冲锋枪回声消音器、闪电导轨枪托、斜角阻手器、游侠护木片*3、PEQ-2红色激光镭指、勇士45发扩容弹匣、野蜂冲锋枪快拔套(黑)、全景红点瞄准镜、泽宁特拉机柄帽。
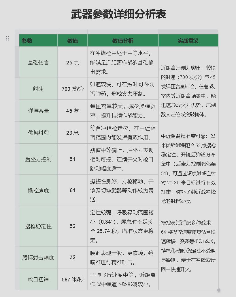
【武器数据】
后坐力与操纵:改装后,这把冲锋枪通过强化稳定性和后坐力控制,实现了“精准度+可控性”的双重提升:既能通过延长屏息时间、减小呼吸晃动适应中距离精准射击,又能通过降低后坐力倍率、优化弹道分布,确保近距离连射时的火力压制效果,整体作战效能(尤其在中近距离交火中)得到显著增强。
从数据种可以得出:改装版勇士冲锋枪是一把定位清晰、综合性能均衡的近距离作战武器。其核心优势在于射速与弹匣容量带来的火力持续性,以及优化后的稳定性与后坐力控制,使其在近战压制和中近距离精准射击间取得平衡。操控灵活的特性适配突袭、支援等多种战术,对新手友好且保留进阶空间。虽在远距离作战中存在天然短板,但在巷战、室内攻防、中近距离遭遇战等场景中能发挥显著作用,适合注重机动火力与稳定输出结合的玩家,是一把兼具实用性与泛用性的冲锋枪。
适合玩家:近战冲锋型玩家:偏好主动接战、近距离刚枪的玩家,可利用其射速和容量优势,在遭遇战中抢占先机。
中近距离控场玩家:注重“近中距离衔接作战”的玩家,既能应对突发近战,也能通过稳定的弹道在20米左右进行精准输出。
新手/进阶玩家:后坐力控制与稳定性表现均衡,对压枪技巧要求不高,新手易上手;进阶玩家可通过配件进一步优化,提升特定场景下的上限。
不适合玩家远距离作战偏好者:基础伤害(25点)和射程(23米)限制了其远距离能力,超过30米后伤害衰减明显,弹道分散,难以与步枪、狙击枪对抗。
极致腰射依赖者:腰际射击精度(32)表现一般,依赖腰射游走的玩家可能会觉得容错率较低,需频繁开镜瞄准影响作战节奏。
【弹道体现】
从图中可以看出,子弹量上去了,由原来的30发提升至45发,提升了一定的续航能力,提升了容错性,后坐力也小了很多,是一把既好控制也很好压的一把枪,命中率相当高,近战属于融化级的,喜欢勇士冲锋枪这把枪的玩家,值得一试!
手感与总结:改装版勇士冲锋枪手感轻盈灵活,64点操控速度带来流畅的持枪移动与开镜体验;700发/分的射速配合45发弹匣,开火时节奏紧凑且火力持续,后坐力控制(51)与据枪稳定性(52)表现均衡,连续射击时枪口上扬柔和易控,腰**度虽一般,但开镜后呼吸晃动小、屏息稳定,整体属于“易上手、容错率高”的类型,适合快速突进与中近距离连续作战,给人以“稳准狠”且操控无明显滞涩感的使用体验。
结语:上面就是心愿游戏的小编为你收集的三角洲行动s8全面战场勇士冲锋枪改枪方案,希望能帮到大家,更多相关的文章请收藏心愿游戏
来源:https://ol.3dmgame.com/gl/332575.html
免责声明:文中图文均来自网络,如有侵权请联系删除,心愿游戏发布此文仅为传递信息,不代表心愿游戏认同其观点或证实其描述。
相关文章
更多-
- 三角洲行动怎么获取鳄鱼
- 时间:2026-02-12
-
- 三角洲行动怎样打黑鲨
- 时间:2026-02-12
-
- 三角洲行动金条在哪里得
- 时间:2026-02-12
-
- 三角洲行动s8全面战场SG552改枪方案
- 时间:2026-02-12
-
- 三角洲行动2月11日密码是多少?三角洲行动2月11日密码2026
- 时间:2026-02-12
-
- 三角洲行动云玩入口_三角洲行动云游戏网页版在线玩入口
- 时间:2026-02-12
-
- 三角洲行动巴克什2月11日密码攻略2026
- 时间:2026-02-12
-
- 三角洲行动航天基地2月11日密码攻略2026
- 时间:2026-02-12
精选合集
更多大家都在玩
大家都在看
更多-
- 抖音带谈字网名男生霸气(精选100个)
- 时间:2026-02-12
-
- psm什么意思?是什么意思
- 时间:2026-02-12
-
- 挪威语网名男生霸气两个字(精选100个)
- 时间:2026-02-12
-
- mindmanager调整项目间距的操作教程
- 时间:2026-02-12
-
- 我册你们码是什么梗是什么意思
- 时间:2026-02-12
-
- LOL海克斯大乱斗物转蛤蟆怎么玩
- 时间:2026-02-12
-
- 摩尔庄园的拉姆变身值怎么增加
- 时间:2026-02-12
-
- LOL海克斯大乱斗卡兹克怎么玩
- 时间:2026-02-12





