穿越火线枪战王者熔岩夺宝即将登场,奖池爆料抢先看
时间:2026-02-25 | 作者: | 阅读:0九游手游网 2026年02月25日:哈喽各位CFer大家好啊,除夕来临之际大家期待的熔岩夺宝也会同步上线,在这里提前给大家拜个年啦。本次熔岩夺宝不仅有全新首发的“腾翎掣隐仞兽”系列的燃竞之巅皮肤万化道具,还会返场往期紫电熔岩兑换商城。具体会返场哪些万化道具,接下来随我一起来了解一下这次熔岩夺宝的奖池内容,一起来看看爆料!

【活动简介】
本次熔岩夺宝活动将于2月16日重磅上线。与往期一样,活动共分为6个奖池,分别对应腾、翎、掣、隐、仞、兽。值得注意的是,每个奖池的抽奖进度互不影响,可随时切换奖池,产出的熔岩兑换币也只能在对应的兑换池进行兑换。

【王者之腾/翎/掣/兽奖池解读】
首先先来给大家介绍一下首发以王者之腾/翎/掣/兽这四把主武器为核心的抽奖奖池。与往期相似,王者之腾/翎/掣/兽奖池中包含了燃竞之巅皮肤、熔岩火龙玩偶、熔岩背包、光效、命中特效、命中数字、武器按键等万化。作为核心奖励的王者之腾/翎/掣/兽四款燃竞之巅皮肤依旧延续了燃竞之巅系列皮肤的专属特效,滚烫的熔岩包裹整个枪身,每次开枪都蕴含着巨大的火系能量。

王者之腾/翎/掣/兽奖池内容丰富,运气极佳的玩家有机会直接拿下燃竞之巅皮肤。具体奖池内容各位CFer可自行查看下表,了解相对应抽奖奖池具体内容:

【王者之隐/仞奖池解读】
王者之隐/仞的奖池相较于主武器较为简单,核心奖励以燃竞之巅皮肤为主,还包含了熔岩背包、熔岩火龙玩偶、熔岩火龙挂饰等万化奖励。这两款燃竞之巅皮肤依旧延续了燃竞之巅系列皮肤的专属特效,手持在手上,似在诉说,要无畏前行,竞技在指尖,点燃每个不服输的灵魂!

各位玩家可查看下表,了解相应奖池的奖励:

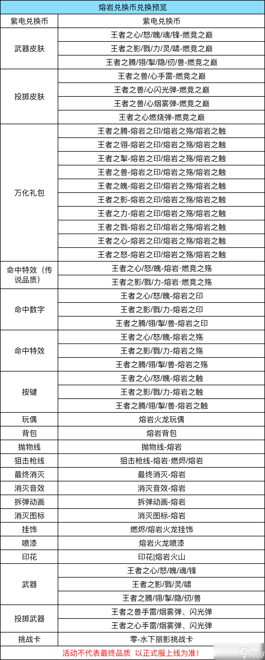
【熔岩兑换商城解读】
接下来给大家介绍一下本次熔岩夺宝的兑换奖池,本次兑换商城依旧返场往期的熔岩皮肤套装万化道具以及相对应的武器本体。具体返场规则各位CFer可查看下表:

【累抽奖励】
熔岩夺宝中的六个奖池均设有累抽奖励,且可以分别累计。也就是说只有在单一奖池抽奖达到对应次数后才可领取对应奖励,如果各位CFer需要的是紫电兑换币,可以分别在六个奖池抽取十次以上,便可以拿下六个奖池的累抽奖励。

【紫电币兑换商城解读】
与往期不同的是,这次熔岩夺宝只首发了“腾翎掣隐仞兽”系列的燃竞之巅皮肤万化道具,并没有首发紫电熔岩系列皮肤万化道具。不过往期紫电币商城均已返场,各位玩家可以按照自己的喜好,选择适合自己的紫电熔岩皮肤。紫电熔岩皮肤系列紫色熔岩在枪神不断流动,更具威慑之力。

【总结】
来源:https://www.9game.cn/news/11725949.html
免责声明:文中图文均来自网络,如有侵权请联系删除,心愿游戏发布此文仅为传递信息,不代表心愿游戏认同其观点或证实其描述。
相关文章
更多-
- CF手游枪械怎么获取 快速获取枪械的几种途径
- 时间:2026-04-09
-
- 穿越火线枪战王者悠悠牌怎么玩 CF悠悠牌核心兵器阵容玩法技巧
- 时间:2026-03-28
-
- cf手游太空电梯争夺战怎么玩 太空电梯争夺战失重环境枪械操作技巧
- 时间:2026-03-28
-
- cf手游如何获得英雄之钥 穿越火线枪战王者英雄之钥获取方法
- 时间:2026-03-28
-
- 穿越火线挑战模式速刷技巧 怎么快速完成挑战
- 时间:2026-03-25
-
- 穿越火线白虎枪的领取条件是什么
- 时间:2026-03-23
-
- 《星际迷航 航海家号-穿越未知》第八区介绍
- 时间:2026-03-23
-
- 《星际迷航 航海家号-穿越未知》第六区介绍
- 时间:2026-03-23
精选合集
更多大家都在玩
大家都在看
更多-
- 生存33天篮球练习生游戏玩法说明
- 时间:2026-04-09
-
- 时光杂货店 快速提升收入的秘诀大公开
- 时间:2026-04-09
-
- 洛克王国世界蓄势待发队的配置介绍指南
- 时间:2026-04-09
-
- 《家事法庭》冯胜利案子结果如何
- 时间:2026-04-09
-
- 必看 蔚蓝档案优香超爱的礼物大
- 时间:2026-04-09
-
- 震惊 幻灵召唤师商店兑换竟有这等超实用攻略,速戳
- 时间:2026-04-09
-
- 2026炉石传说猎人卡组推荐 核心要点全解析
- 时间:2026-04-09
-
- AI Agent 时代的信任基石:可信数字人基础设施 VeriAgent 正式亮相
- 时间:2026-04-09