腾讯文档和WPS哪款软件更好用
时间:2026-02-28 | 作者: | 阅读:0相信有很多的朋友想了解腾讯文档和WPS哪款软件更好用,下面让心愿游戏的小编为你带来这方面的答案,快来看看吧。
腾讯文档和WPS哪款软件更好用
落地:WPS AI先一步向社会全面开放
从轻文档到公测再到正式面向社会开放,WPS AI在落地速度上的确快上不少,如今WPS用户只需将软件升级到最新版本,即可在顶部工具栏最后侧看到“WPS AI”字样,对于想要体验该功能的用户而言,新建一个文本后,在文本界面输入“@AI”,系统即会提示用户“按Enter唤起WPS AI助手”,用户也可以直接点击鼠标右键,在弹出对话框中点击“WPS AI”唤起。
在文本创作界面,“WPS AI”分为“分析全文”与“阅读提问”两大功能模块,底部则是对话窗口,整体界面相对洁面。
腾讯文档AI助手功能目前则需要申请才有机会开启,通过申请后,用户在网页或者PC版腾讯文档中第一次使用智能助手,会有弹窗提示开启授权,接下来点击“智能文档”即可看到“召唤智能助手,体验畅快写作”的提示。
可能是测试的关系,目前腾讯文档在新建“在线文档”“在线幻灯片”等应用时未能见到“智能助手”按钮,而WPS则开始在表格、PPT等应用中加入AI助手,落地速度目前快于腾讯文档。
功能配置:腾讯文档AI更为丰富
相对聊天对话,AI办公助手在功能上具有明确的指向性。WPS AI开启后,AI会提供“内容生成”和“分析全文”两项让用户选择,后者主要让AI帮用户总结文章大意、提炼核心要点,而“内容生成”则是我们主要对比的功能。
点击WPS AI“内容生成”按钮后可以看到其给出用户一些提示,如“帮我写一份请假条”“帮我写一份放假的通知”等非常明确的内容生成指令。而腾讯文档AI则给出了更为详细的内容类别提示菜单,按照提示,用户可以让腾讯文档AI帮忙生成“待办清单”“方案报告”“周报”等内容,在功能选项的提供上,腾讯文档明显更多一些。
因此,我们在对比两款办公软件搭载AI助手功能时,分别选择了“广告文案”“方案报告”“请假条”和“代码编程”四个模块考核两款软件AI助手的实力。
写一篇广告文案,关于原产地橙子的,在甜度上可以对标褚橙。
写一篇方案报告,关于IT微公益活动的总结。
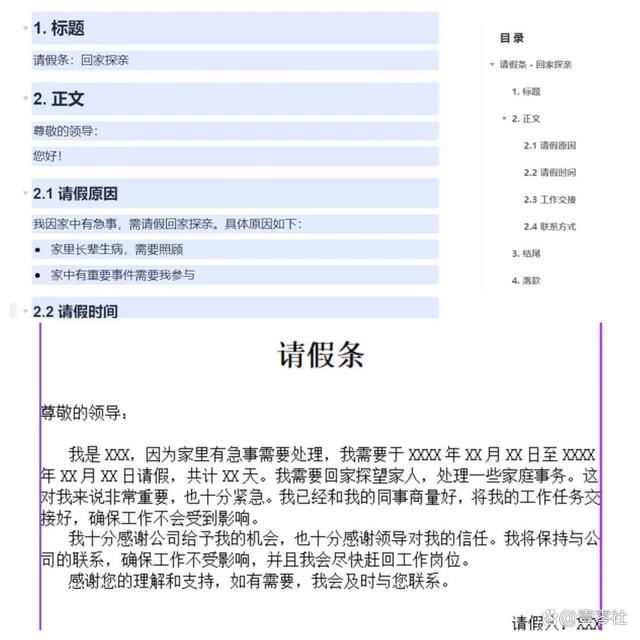
帮我写一份请假条,理由是回家探亲。
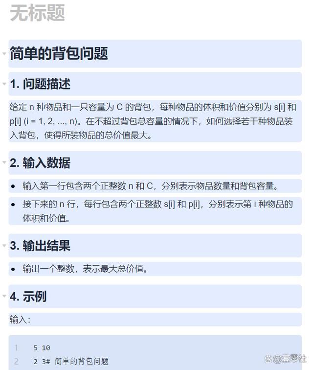
简单的背包问题。有 n种物品的体积分别为 s[1]s[2]. s[n],价值分别为 p[1]、p[2]、···、P[n],现有一只容量为 C的背包,在不超过背包总容量的情况下,如何在 n 种物品中选择若干种装入背包,使所装物品的总价值最大程序要求先输入 n 和 c,然后输入 n 种物品的体积和价值,最后输出最大的总价值。
广告文案:腾讯文档AI略胜一筹
从需求信息来看,“写一篇广告文案,关于原产地橙子的,在甜度上可以对标褚橙。”本身给出的信息较少,明显需要强化“原产地”概念,而“褚橙”更多是为了快速拉抬品牌知名度。
从生成内容结果来看, 腾讯文档AI助手撰写的内容更适合传播,且开篇“品味自然之甜,尽享阳光滋味!”点明了品牌属性和特点,WPS AI在内容表述上多少有些生硬。
除了生成内容,两家AI助手均可对生成内容进行“续写”“润色”等操作,不过腾讯文档AI还提供了“校阅”“翻译”“总结”三个功能,不过以“润色-更加正式”为例,两个平台AI助手实际上也是根据已生成内容进行字词的优化,改变并不大,但这样的设计给予用户很大的想象空间。
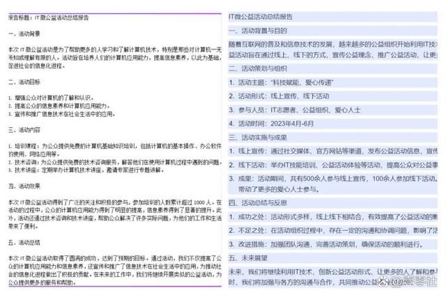
方案报告:腾讯文档AI表现惊艳
相对广告文案,“写一篇方案报告,关于IT微公益活动的总结。”的指令更为模糊,但两个平台AI助手硬是在如此模糊的指令下完成了内容的生产,的确给笔者带来不小惊喜,但从生成内容属性来看,两个平台AI助手生成的内容只需要加上一些图片和文字描述优化,已经可以在极短的时间里生成一份PPT文件了,但细看会发现腾讯文档AI助手生成的内容在细节构成上更出色一些。
除了结构细节更强外,腾讯文档这边本身是在其“智能文档”的基础上进行操作,因此最小的操作单位被锁定到了“块”,用户可以选定任意一段文字进行排版样式、内容插入等操作,进而让整个文档变得丰富起来。
从生成内容结果来看,腾讯文档AI助手明显更好地适应“方案报告”这类内容生成,尤其是“块”编辑操作,让整体编辑变得非常灵活。
请假条:WPS AI更为规范
请假条本身属于“应用文”写作,按理说对于AI而言并不会有太大难度,但测试结果多少让笔者有些惊讶,WPS AI写出了条理逻辑非常清楚的请假条,但腾讯文档AI生成的请假条仿佛在撰写一份计划方案,从这里也可以看出两个平台AI助手在内容生成上的框架和思路。
代码编程:WPS AI更优
在代码编程的比拼上,我们选择了一道源自“信息学奥赛一本通”的题目,原本代码编程应用在通用AI大模型测试中都较容易通过,腾讯文档AI助手还给出了单独的“代码编程”功能指引,原本以为两个平台的比拼结果会非常难取舍,可谁能想到腾讯文档AI助手竟然给出了中文方案策划一般的程序。
反观WPS AI这边,不仅给出了C++代码,同时还可以根据用户需要给出Python代码,在“代码编程”应用上表现让人满意。
通过以上的对比测试我们发现,腾讯文档AI在处理策划方案、总结计划等内容时,最小单位为“块”的编辑界面设计加上AI助手,能够给予用户足够的灵活性,打造出自己想要的内容,但其生产的内容模式目前有一定的模板,以至于生成的“请假条”“代码编程”等内容明显不符合实际应用需要。而WPS AI虽在广告文案、方案策划上略逊于腾讯文档AI助手,但其综合表现更优一些。
最后:以上就是心愿游戏的小编为你收集的腾讯文档和WPS哪款软件更好用,希望能帮到小伙伴们,更多相关的文章请收藏心愿游戏
来源:https://soft.3dmgame.com/gl/11167.html
免责声明:文中图文均来自网络,如有侵权请联系删除,心愿游戏发布此文仅为传递信息,不代表心愿游戏认同其观点或证实其描述。
相关文章
更多-
- 文员办公软件自学教程|高效实用的办公软件下载与使用指南
- 时间:2026-04-09
-
- 资料员常用软件推荐
- 时间:2026-04-09
-
- wps office怎么设置打印区域
- 时间:2026-04-08
-
- wps怎么把横向变竖向
- 时间:2026-04-08
-
- WPS Office如何使用表格的截屏功能
- 时间:2026-04-08
-
- WPS Office如何更改画布颜色
- 时间:2026-04-08
-
- wps怎么转换pdf文件
- 时间:2026-04-08
-
- 好用的移动办公APP合集
- 时间:2026-03-19
精选合集
更多大家都在玩
大家都在看
更多-
- DNF2026魔道技能数据大核心要点全凸显
- 时间:2026-04-12
-
- 太空修仙录什么时候出 公测上线时间预告
- 时间:2026-04-12
-
- 战地6NVO288E好用配件搭配推荐
- 时间:2026-04-12
-
- 惊爆 烈火星辰传奇技能大,超强玩法等你体验,速来一探究竟
- 时间:2026-04-12
-
- 燕云十六声众生宝箱介绍 全面解析与探秘
- 时间:2026-04-12
-
- 地下城手游迷你商店换什么装备 地下城手游迷你商店的装备选择建议是什么
- 时间:2026-04-12
-
- 绝地求生中眼泪一两声是什么意思 怎么在游戏中触发
- 时间:2026-04-12
-
- 迅雷光鸭云盘开启公测招募:不限速、免登录 2TB免费空间
- 时间:2026-04-12








