《红色沙漠》想白金耗时超300小时!首批玩家已拿奖杯
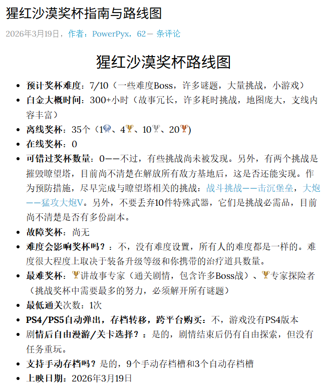
时间:2026-04-01 | 作者: | 阅读:0据长期专注于PlayStation奖杯攻略的网站PowerPyx估算,开放世界游戏《红色沙漠》的白金奖杯完成时间预计超过300小时。尽管游戏发售仅12天,已有少量玩家达成了这一“严苛”成就。
PowerPyx在分析中指出,《红色沙漠》的白金耗时主要源于以下因素:
长篇主线剧情
大量耗时挑战
规模庞大的地图
海量支线内容
具体而言,玩家需要完成全地图探索、收集每种类型的全部武器、在所有迷你游戏中获胜等一系列任务。虽然这些奖杯本身难度不算极高,但累计所需时间极为可观。
PowerPyx同时指出,300小时的估算可能偏高,因为要在发售仅12天内达成白金,玩家需“每天投入25小时”。然而,部分玩家显然已通过专注于奖杯目标的方式“精简流程”,成功缩短了耗时。
据官方数据,虽然多数奖杯追踪网站仍显示白金完成率为0.00%,但游戏PlayStation页面已更新为0.01%的玩家获得白金奖杯。
在总计34个奖杯(不含白金奖杯本身)中,仅有3个奖杯的完成率超过0.1%。这一数据充分说明了奖杯挑战的耗时程度。
尽管游戏发售初期媒体评价平平,Steam早期评价也为“褒贬不一”,但一系列针对主要问题的更新已扭转了游戏的口碑。目前,《红色沙漠》在Steam上已升至“特别好评”,在Reddit等论坛的玩家讨论氛围也趋于积极。
来源:https://www.3dmgame.com/news/202604/3941034.html
免责声明:文中图文均来自网络,如有侵权请联系删除,心愿游戏发布此文仅为传递信息,不代表心愿游戏认同其观点或证实其描述。
相关文章
更多-
- 《红色沙漠》官宣NS2!PS5都稳不住30帧 掌机真能玩?
- 时间:2026-04-09
-
- 《红色沙漠》神秘松茸和浸毒香菇获取攻略推荐
- 时间:2026-04-09
-
- 《红色沙漠》终局无怪可打 《幻兽帕鲁》开发者找到最优解 刷渡渡鸟
- 时间:2026-04-09
-
- 玩家发现《红色沙漠》可以使用道具移除骑龙冷却时间
- 时间:2026-04-09
-
- 《红色沙漠》遗世孤峰单手剑获得方法介绍
- 时间:2026-04-09
-
- 《红色沙漠》前期获取黑色命运单手剑方法 单手剑黑色命运在哪
- 时间:2026-04-09
-
- 三月PS玩家选择奖出炉 《红色沙漠》成功夺冠
- 时间:2026-04-09
-
- 《红色沙漠》赤针武士刀获取攻略-详细步骤解析
- 时间:2026-04-08
精选合集
更多大家都在玩
大家都在看
更多-
- 生存33天篮球练习生游戏玩法说明
- 时间:2026-04-09
-
- 时光杂货店 快速提升收入的秘诀大公开
- 时间:2026-04-09
-
- 洛克王国世界蓄势待发队的配置介绍指南
- 时间:2026-04-09
-
- 《家事法庭》冯胜利案子结果如何
- 时间:2026-04-09
-
- 必看 蔚蓝档案优香超爱的礼物大
- 时间:2026-04-09
-
- 震惊 幻灵召唤师商店兑换竟有这等超实用攻略,速戳
- 时间:2026-04-09
-
- 2026炉石传说猎人卡组推荐 核心要点全解析
- 时间:2026-04-09
-
- AI Agent 时代的信任基石:可信数字人基础设施 VeriAgent 正式亮相
- 时间:2026-04-09


