腾讯视频VIP设备超限被“封号”!腾讯:为防止黑灰产
时间:2025-10-09 | 作者: | 阅读:0近日,“腾讯视频VIP设备超限被封号7天”事件,在网络上引发广泛关注与讨论。
有网友晒出其App页面截图显示,其腾讯视频VIP账号已累计在4台设备上播放,超过最多3台的上限,为保护账号安全及会员权益,已于10月7日进入第4次账号保护期,至10月14日自动恢复。
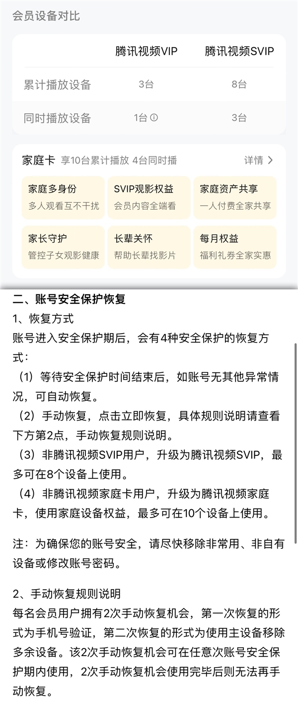
在腾讯视频App“登陆设备管理”页面中,《科创板日报》记者注意到,腾讯视频VIP账号最多支持3台设备登录,仅允许1台设备同时播放;SVIP会员则可登录8台设备,并允许3台设备同时进行播放;家庭卡会员则可登录10台设备,允许4台设备同时播放。
据其账号安全保护规则,“超出上述范围使用的,为保护账户安全及会员权益、资产、隐私,经系统合适,账号将进入安全保护期”。
当账号进入安全保护期,用户可通过4种方式恢复使用:用户可等待保护期结束后系统自动恢复;也可选择手动恢复,需要注意的是,每位会员仅拥有两次手动恢复机会,第一次为手机号验证,第二次为使用主设备移除多余设备,而2次机会使用完毕后则无法再手动恢复;此外,用户还可通过升级至SVIP会员或开通腾讯视频家庭卡,以解锁权限的方式恢复账户。
《科创板日报》记者注意到,腾讯视频因设备登录超限而对账号采取“封号”的做法,在用户中引发不小争议。
不少用户在社交平台表示,能够理解平台为保障账号安全而设置设备数量上限,但质疑其处理方式存在不公。有用户表示,会员服务本身具有时效性,因超限被封停一周且不退还相应费用,属于“霸王条款”。
对此,《科创板日报》记者向腾讯方面寻求回应。腾讯方面则表示,此举旨在防止黑灰产。
一位接近腾讯视频的知情人士接受媒体采访时也表示,整个影视行业里的黑灰产非常猖獗,包括盗版、账号共享租赁等现象,平台设立账号安全保护期是为了防止黑灰产,这也是行业的通用规则。同时,在账号即将到达设备上限时,用户也会收到站内信提示。
值得一提的是,在今年6月中国电视剧制作产业协会召开的版权保护媒体通气会上,中制协副会长兼秘书长苏晓表示:“我们从各方面统计汇总,全国电视剧行业每年因为盗版侵权造成的平台损失达到200亿元以上,这不包含电影、微短剧被侵权的数字,光长剧就200亿以上。”
《科创板日报》记者在闲鱼等电商平台上同样查询到,一些商家正以远低于官方价格的售价兜售流媒体会员服务,其中腾讯、优酷等平台的月费会员价格可低至个位数;此外,有商家声称包含过万部影视剧的盗版合集,其售价甚至低至不足1元。
而针对此次由设备超限引发的“封号”争议,其背后实质是平台在维护版权安全与保障用户权益之间所面临的长期平衡难题。
业内人士向《科创板日报》记者表示,尽管平台方强调此为反黑灰产的初衷,但如何优化规则执行的人性化程度、减少对正常用户的误伤,仍是腾讯视频及其他流媒体平台需要持续探索的方向。如何在版权保护与用户体验之间寻求更合理的平衡点,或将为行业健康发展的关键所在。
				来源:https://news.mydrivers.com/1/1079/1079107.htm 
				
			免责声明:文中图文均来自网络,如有侵权请联系删除,心愿游戏发布此文仅为传递信息,不代表心愿游戏认同其观点或证实其描述。 
			
相关文章
更多- 
					  - 异环是腾讯的吗
- 时间:2025-10-31
 
- 
					  - 王者万象棋是腾讯的吗
- 时间:2025-10-30
 
- 
					  - 行业首个!腾讯发布“甲骨文智能体”:可与3000年前的文字对话
- 时间:2025-10-29
 
- 
					  - 腾讯成立正能量算法工作专班:帮用户打破信息茧房、去中心化推荐
- 时间:2025-10-28
 
- 
					  - 腾讯微视如何显示播放量?在哪里查看?
- 时间:2025-10-27
 
- 
					  - 程序员节腾讯披露研发数据:月均新增代码3.25亿行 50%新代码由AI辅助生成
- 时间:2025-10-24
 
- 
					  - 腾讯ima公布2.0版本 开启任务模式内测 可通过agent能力生成报告和播客
- 时间:2025-10-23
 
- 
					  - 抖音蓝V认证怎么申请?蓝V认证在哪里可以看到?
- 时间:2025-10-16
 
大家都在玩
大家都在看
更多- 
					  - 魔兽世界军团再临remix铭记之人任务攻略
- 时间:2025-10-31
 
- 
					  - 魔兽世界军团再临remix法罗迪斯王子任务攻略
- 时间:2025-10-31
 
- 
					  - 魔兽世界军团再临remix寻找潮汐之石任务攻略
- 时间:2025-10-31
 
- 
					  - 魔兽世界军团再临remix耻辱之行任务攻略
- 时间:2025-10-31
 
- 
					  - 类似欧陆战争的手机游戏叫什么
- 时间:2025-10-31
 
- 
					  - 全球最火的十大游戏分享
- 时间:2025-10-31
 
- 
					  - Vscode怎么设置格式模板
- 时间:2025-10-31
 
- 
					  - 辐射类手游有哪些2025
- 时间:2025-10-31
 



 
							 
							 
							 
							 
							 
							 
							 
							 
						