A股突发!海光信息、中科曙光终止重组
时间:2025-12-09 | 作者: | 阅读:012月9日消息,今日,海光信息与中科曙光相继发布公告宣布两家公司重大资产重组终止。
海光信息公告称,公司于2025年12月9日召开董事会,审议通过终止通过向中科曙光全体A股换股股东发行A股股票的方式换股吸收合并中科曙光并募集配套资金的议案。
主要原因为交易规模大、涉及相关方多,市场环境变化导致重组条件不成熟。
海光信息表示,本次交易终止不会对生产经营和财务状况造成重大不利影响,且与中科曙光的产业协同与合作不受影响。
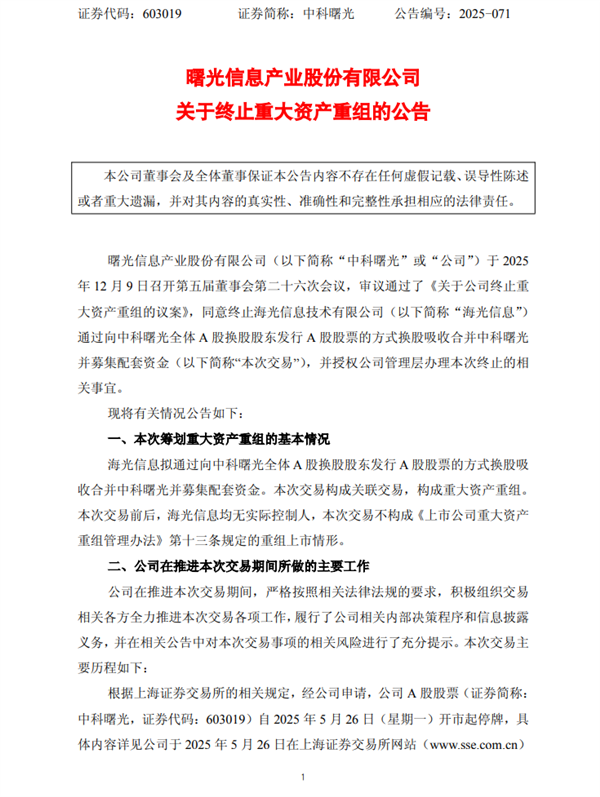
中科曙光在公告中称,公司于2025年12月9日召开董事会,审议通过了《关于公司终止重大资产重组的议案》,同意终止海光信息通过向中科曙光全体A股换股股东发行A股股票的方式换股吸收合并中科曙光并募集配套资金,并授权公司管理层办理本次终止的相关事宜。
双方均表示,终止本次交易事项系经公司审慎研究,并与交易对方充分沟通、友好协商后做出的决定。
据了解,今年5月,海光信息与中科曙光发布公告,二者正在筹划由海光信息通过向中科曙光全体A股换股股东发行A股股票的方式,换股吸收合并中科曙光,并发行A股股票募集配套资金。
截至今天收盘,海光信息每股报219.3元,最新总市值5097亿元;中科曙光每股报100.13元,最新总市值1465亿元。
来源:https://news.mydrivers.com/1/1091/1091562.htm
免责声明:文中图文均来自网络,如有侵权请联系删除,心愿游戏发布此文仅为传递信息,不代表心愿游戏认同其观点或证实其描述。
相关文章
更多-
- 微软Build 2026开发者大会日期确定:承诺无废话!
- 时间:2026-03-04
-
- 中国七颗高分卫星报告:累计分发数据8000万景
- 时间:2026-03-04
-
- 百度百科联手圆明园学会:十二生肖喷水铜兽在数字世界重生
- 时间:2026-03-04
-
- 高通骁龙X2E-96-100旗舰芯片GeekBench跑分曝光 单核性能超越苹果M4 Max
- 时间:2026-03-04
-
- 全球首秀!讯飞AI眼镜亮相MWC 40克机身融合多模态同传 开启智能穿戴新篇章
- 时间:2026-03-04
-
- 2026随身WiFi行业乱象揭秘+权威选购清单|格行口碑领跑
- 时间:2026-03-04
-
- 丰田利润暴跌CEO闪电换帅 中国市场份额下滑至不足一成
- 时间:2026-03-04
-
- 马云刚定调谈AI 阿里千问负责人林俊旸辞职 团队调整内情曝光
- 时间:2026-03-04
精选合集
更多大家都在玩
大家都在看
更多-
- CF手游通行证怎么刷
- 时间:2026-03-04
-
- 臭字网名大全男生两个字(精选100个)
- 时间:2026-03-04
-
- 宁德时代董事长曾毓群:会把中国的产品卖到全世界
- 时间:2026-03-04
-
- 从AI、机器人到新能源与周期,工银瑞信多维度勾勒硬科技投资图谱
- 时间:2026-03-04
-
- 夜幕之下先锋节奏榜
- 时间:2026-03-04
-
- 失控进化最新版下载链接
- 时间:2026-03-04
-
- 崔姓谐音古风网名男生(精选100个)
- 时间:2026-03-04
-
- 魔兽世界12.0痛苦术怎么玩
- 时间:2026-03-04


