空灵诗篇拜斯是谁
时间:2025-12-18 | 作者: | 阅读:0空灵诗篇拜斯是谁?或许很多童鞋想了解空灵诗篇拜斯技能,下面让心愿游戏小编为你解答这个问题吧,一起来看看。
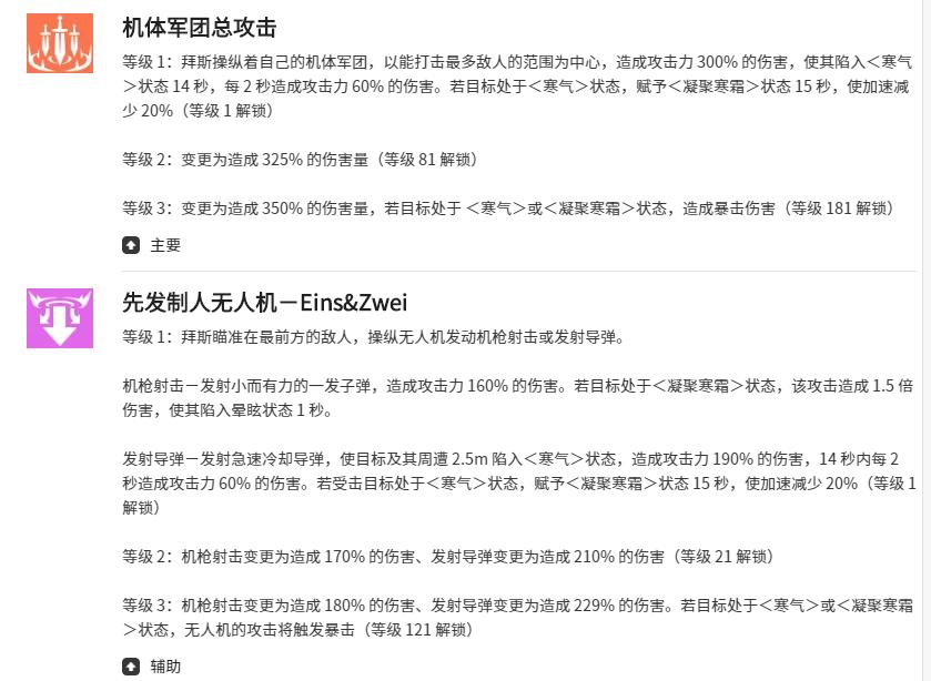
拜斯是游戏里的一个游侠角色,作为卡拉尔国首领,这个角色会非常有气势,在对战的过程中,还能释放多个不同的技能,首先就是角色可以释放机体军团总攻击,角色可以操控自己的机体军团,在游戏里开启战斗,每一次攻击都能带来300%的攻击力伤害,还能直接让角色陷入到寒气状态,进入到这个状态之后,角色的移动速度会减少20%,这一项技能可以通过提升等级增加更强的伤害能力,就是说还有一个叫先发制人无人机的技能,可以直接操控无人机,在游戏里发射导弹,导弹能带来基础的伤害,也能有寒气伤害,可以利用这两项技能减缓对方的一切速度。
精密炮击坦克也是角色一项技能,在对战的过程中,可以直接向目标投掷导弹,每一次都能带来大量的伤害,在工作的过程中,3m范围内的伤害会更高一些,在3m范围之外受到我的伤害会在100%,技能的等级提升到2级之后还能有更强的100%额外伤害,伟大科学之力也是这个角色可以使用的技能,和其他攻击类技能不同的是,这一项技能可以让角色的防御力和魔法抵抗得到提升。
终极一发算是角色的一个强力输出技能,在对战的时候,可以使用自身搭载的坦克向对方发射炮弹,这些炮弹能在战斗的时候以敌人为中心,在周围4.5m范围内产生伤害,无限炮击支援也是一项技能,这个技能主打的是支援,如果在对战的时候,有队伍里的其他成员使用主要技能,那这个技能就可以辅助攻击所有的对手,还能在战斗的时候无视对方的防御。
以上是心愿游戏小编为你带来的空灵诗篇拜斯是谁?空灵诗篇拜斯技能,希望有帮到大家,更多相关的文章请关注心愿游戏
来源:https://www.wandoujia.com/apps/8441690/10836805765960120108.html
免责声明:文中图文均来自网络,如有侵权请联系删除,心愿游戏发布此文仅为传递信息,不代表心愿游戏认同其观点或证实其描述。
相关文章
更多-
- 空灵诗篇洁依德技能怎么
- 时间:2026-02-13
-
- 《空灵诗篇》克拉拉技能效果介绍
- 时间:2026-02-06
-
- 空灵诗篇米里昂残影怎么样
- 时间:2026-02-06
-
- 空灵诗篇艾鲁莎技能是什么 艾鲁莎角色技能介绍
- 时间:2026-02-04
-
- 空灵诗篇贝拉纳技能是什么 贝拉纳角色技能介绍
- 时间:2026-02-04
-
- 空灵诗篇伊迪丝妖精队怎么搭配
- 时间:2026-02-04
-
- 《空灵诗篇》艾鲁莎介绍
- 时间:2026-02-04
-
- 《空灵诗篇》贝莱德介绍
- 时间:2026-02-03
精选合集
更多大家都在玩
热门话题
大家都在看
更多-
- 电脑小白怎么安装OpenClaw?官方一键安装(推荐新手)
- 时间:2026-03-10
-
- Windows电脑怎么使用OpenClaw官方安装脚本(一键安装)?
- 时间:2026-03-10
-
- 是否支持从自定义文件夹加载 Skills?OpenClaw中Skills加载的优先级是什么?
- 时间:2026-03-10
-
- 如何在OpenClaw中安装或添加Skills?
- 时间:2026-03-10
-
- 如何更改OpenClaw调用的模型?
- 时间:2026-03-10
-
- 如何查看OpenClaw的端口号?
- 时间:2026-03-10
-
- openclaw如何使用AppFlow为企业微信配置定时任务?
- 时间:2026-03-10
-
- openclaw如何使用AppFlow为飞书配置定时任务?
- 时间:2026-03-10



