blender怎么选取区域渲染
时间:2026-01-21 | 作者: | 阅读:0可能有许多的朋友想知道blender怎么选取区域渲染,下面由心愿游戏的小编为您带来这方面的答案,一起来看看哦。
blender怎么选取区域渲染
1、blender打开一个场景,里面物体可能比较多,也相对更复杂。
2、一般我们如果直接渲染整个场景,场景里物体很复杂的话会很浪费时间降低效率。
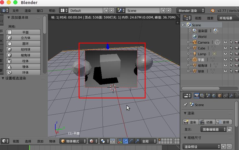
3、我们可以按“ctrl+b”键,选择需要渲染预览的物体区域,会出现红框选区。
4、然后我们按“shift+z”键,进行渲染预览,我们发现只会渲染选区的部分。
5、再次按“shift+z”就可以取消渲染,但是我们发现选取的“红框”,一直在上面。
6、如果要取消选区渲染可以直接按“ctrl+alt+b”键就可以取消区域渲染,红框也就消失了。
结语:以上是心愿游戏的小编为您带来的blender怎么选取区域渲染,希望能帮到小伙伴们,更多相关的文章请收藏心愿游戏
来源:https://soft.3dmgame.com/gl/10057.html
免责声明:文中图文均来自网络,如有侵权请联系删除,心愿游戏发布此文仅为传递信息,不代表心愿游戏认同其观点或证实其描述。
相关文章
更多-
- 开源 3D 创作软件 Blender 5.1 发布:评估形态键提速超 300%
- 时间:2026-04-05
-
- Blender怎么设置骨骼镜像?Blender设置骨骼镜像的方法
- 时间:2026-02-13
-
- Blender设置光源强度的操作教程
- 时间:2026-02-12
-
- Blender保存纹理贴图的具体操作步骤
- 时间:2026-02-12
-
- Blender视频编辑后导出的详细操作步骤
- 时间:2026-02-12
-
- Blender制作甜甜圈的具体流程介绍
- 时间:2026-02-12
-
- Blender缝合点线面的详细流程介绍
- 时间:2026-02-12
-
- Blender制作路径动画的具体流程介绍
- 时间:2026-02-12
精选合集
更多大家都在玩
大家都在看
更多-
- 萌果大作战官网在哪下载 最新官方下载安装地址
- 时间:2026-04-10
-
- 全球顶级Agent框架!小米自研大模型MiMo接入Hermes Agent 限免两周
- 时间:2026-04-10
-
- 三角洲行动长弓溪谷空投点位原来在哪
- 时间:2026-04-10
-
- 心灵渡船手游怎么玩
- 时间:2026-04-10
-
- 惊爆 天下万象黄泉戾影玩法大,速来一探究竟
- 时间:2026-04-10
-
- 4.8mm轻薄机身 荣耀MagicPad 3 Pro 12.3英寸定档4月23日
- 时间:2026-04-10
-
- 原来魔兽世界凶猛恐惧山猫获取方法
- 时间:2026-04-10
-
- 魔兽世界12.0前夕增强萨天赋加点全解析
- 时间:2026-04-10






