blender怎么设置隐藏场景坐标轴线
时间:2026-01-21 | 作者: | 阅读:0相信许多的伙伴想明白blender怎么设置隐藏场景坐标轴线,下面让心愿游戏为您解答这个问题,跟小编一起来看看哦。
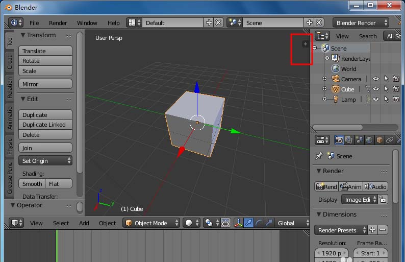
blender怎么设置隐藏场景坐标轴线
1、默认情况下场景中网格中红色x绿色y轴线是显示的。
2、我们在3d窗口右上角找到点击“+”加号图标。
3、然后会弹出属性面板。
4、在里面我们可以找到“display”选项。
5、点击小三角,展开display列表。
6、然后我们取消选择“Grid Floor”中的X、Y,然后我们发现场景中的红色X与绿色Y线就不见了。
最后:以上是心愿游戏的小编为你带来的blender怎么设置隐藏场景坐标轴线,希望能帮到小伙伴们,更多相关的文章请关注心愿游戏
来源:https://soft.3dmgame.com/gl/10052.html
免责声明:文中图文均来自网络,如有侵权请联系删除,心愿游戏发布此文仅为传递信息,不代表心愿游戏认同其观点或证实其描述。
相关文章
更多-
- 开源 3D 创作软件 Blender 5.1 发布:评估形态键提速超 300%
- 时间:2026-04-05
-
- Blender怎么设置骨骼镜像?Blender设置骨骼镜像的方法
- 时间:2026-02-13
-
- Blender设置光源强度的操作教程
- 时间:2026-02-12
-
- Blender保存纹理贴图的具体操作步骤
- 时间:2026-02-12
-
- Blender视频编辑后导出的详细操作步骤
- 时间:2026-02-12
-
- Blender制作甜甜圈的具体流程介绍
- 时间:2026-02-12
-
- Blender缝合点线面的详细流程介绍
- 时间:2026-02-12
-
- Blender制作路径动画的具体流程介绍
- 时间:2026-02-12
精选合集
更多大家都在玩
大家都在看
更多-
- DNF2026魔道技能数据大核心要点全凸显
- 时间:2026-04-12
-
- 太空修仙录什么时候出 公测上线时间预告
- 时间:2026-04-12
-
- 战地6NVO288E好用配件搭配推荐
- 时间:2026-04-12
-
- 惊爆 烈火星辰传奇技能大,超强玩法等你体验,速来一探究竟
- 时间:2026-04-12
-
- 燕云十六声众生宝箱介绍 全面解析与探秘
- 时间:2026-04-12
-
- 地下城手游迷你商店换什么装备 地下城手游迷你商店的装备选择建议是什么
- 时间:2026-04-12
-
- 绝地求生中眼泪一两声是什么意思 怎么在游戏中触发
- 时间:2026-04-12
-
- 迅雷光鸭云盘开启公测招募:不限速、免登录 2TB免费空间
- 时间:2026-04-12





