blender物体呈橙色无法选中编辑怎么办
时间:2026-01-21 | 作者: | 阅读:0可能有的童鞋还不清楚blender物体呈橙色无法选中编辑怎么办,下面让心愿游戏为您带来这方面的答案,快来看看吧。
blender物体呈橙色无法选中编辑怎么办
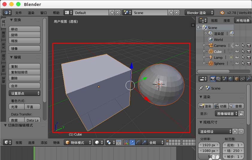
1、打开blender窗口创建一个立方体。
2、再在场景中创建一个球体。
3、按住shift,把立方体与球体都选中。
4、进入编辑模式,我们发现只能编辑立方体,球体是橙色无法进行编辑,这是因为球体不是激活状态。
5、要编辑球体,我们可以回到“物体模式”,单独选择球体,或者直接在右边的列表中选择球体。
6、再次进入编辑模式就可以编辑我们的球体了。
上面就是心愿游戏的小编为您收集的blender物体呈橙色无法选中编辑怎么办,更多相关的文章请关注本站。
来源:https://soft.3dmgame.com/gl/10096.html
免责声明:文中图文均来自网络,如有侵权请联系删除,心愿游戏发布此文仅为传递信息,不代表心愿游戏认同其观点或证实其描述。
相关文章
更多-
- 开源 3D 创作软件 Blender 5.1 发布:评估形态键提速超 300%
- 时间:2026-04-05
-
- Blender怎么设置骨骼镜像?Blender设置骨骼镜像的方法
- 时间:2026-02-13
-
- Blender设置光源强度的操作教程
- 时间:2026-02-12
-
- Blender保存纹理贴图的具体操作步骤
- 时间:2026-02-12
-
- Blender视频编辑后导出的详细操作步骤
- 时间:2026-02-12
-
- Blender制作甜甜圈的具体流程介绍
- 时间:2026-02-12
-
- Blender缝合点线面的详细流程介绍
- 时间:2026-02-12
-
- Blender制作路径动画的具体流程介绍
- 时间:2026-02-12
精选合集
更多大家都在玩
大家都在看
更多-
- 萌果大作战官网在哪下载 最新官方下载安装地址
- 时间:2026-04-10
-
- 全球顶级Agent框架!小米自研大模型MiMo接入Hermes Agent 限免两周
- 时间:2026-04-10
-
- 三角洲行动长弓溪谷空投点位原来在哪
- 时间:2026-04-10
-
- 心灵渡船手游怎么玩
- 时间:2026-04-10
-
- 惊爆 天下万象黄泉戾影玩法大,速来一探究竟
- 时间:2026-04-10
-
- 4.8mm轻薄机身 荣耀MagicPad 3 Pro 12.3英寸定档4月23日
- 时间:2026-04-10
-
- 原来魔兽世界凶猛恐惧山猫获取方法
- 时间:2026-04-10
-
- 魔兽世界12.0前夕增强萨天赋加点全解析
- 时间:2026-04-10





