多地楼市新政支持多孩家庭买房 各地楼市政策汇总
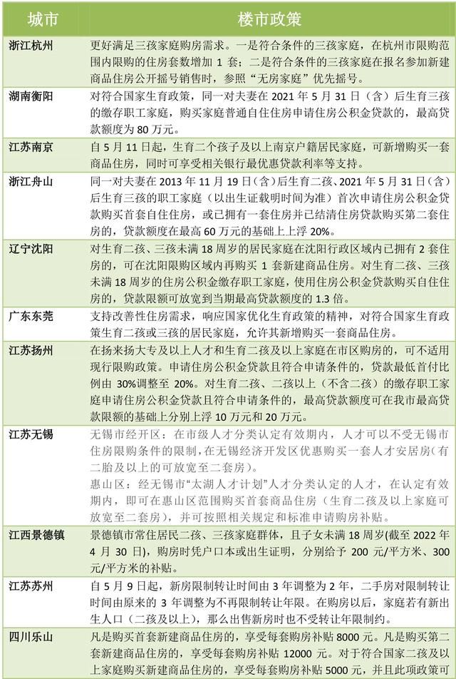
时间:2026-02-28 | 作者: | 阅读:0据不完全统计,仅今年5月以来,就有至少包括浙江杭州、湖南衡阳、江苏南京、浙江舟山、辽宁沈阳、广东东莞、江苏扬州、江苏无锡、江西景德镇、江苏苏州、四川乐山、四川雅安、江西上饶等13城在发布的楼市政策中特别提及多孩家庭住房需求。
以上就是多地楼市新政支持多孩家庭买房 各地楼市政策汇总介绍了。希望上述内容对大家有所帮助。
本文转载于:网络整理,如有侵权,请联系email:kf@53shop.com 进行删除处理。
来源:https://www.53shop.com/news/150/kes150600.html
免责声明:文中图文均来自网络,如有侵权请联系删除,心愿游戏发布此文仅为传递信息,不代表心愿游戏认同其观点或证实其描述。
相关文章
更多-
- 决斗学院追击暴力队玩法教程
- 时间:2026-03-31
-
- 领主契约弓箭手玩法指南
- 时间:2026-03-31
-
- 神器传说0氪最强阵容分享
- 时间:2026-03-31
-
- 神器传说平民教程
- 时间:2026-03-31
-
- 冒险之星平民教程合辑
- 时间:2026-03-31
-
- 远征传说强势阵容分享
- 时间:2026-03-31
-
- 永恒树之歌创世村民邀请方式合辑
- 时间:2026-03-31
-
- 逸剑风云决手机版玉髓矿使用方法详解
- 时间:2026-03-31
精选合集
更多大家都在玩
大家都在看
更多-
- 女神异闻录夜幕魅影虎狼丸技能是什么
- 时间:2026-03-31
-
- 新晋小可爱网名男生(精选100个)
- 时间:2026-03-31
-
- C4D怎么制作规律的跳动的小圆球动画
- 时间:2026-03-31
-
- 蛋蛋乐园记丨萌友集合-激情组队来“寻蛋”
- 时间:2026-03-31
-
- AI不再一本正经胡说!千问测试引证新功能:让AI自己打假
- 时间:2026-03-31
-
- 野葱视频转换器如何提取音频
- 时间:2026-03-31
-
- 上海区域切换为平台模式?贝壳彭永东回应“坚持直营”
- 时间:2026-03-31
-
- 小米无人机连接手机要开启蓝牙吗?
- 时间:2026-03-31

