C4D带有弧度的L形背景板如何制作?C4D制作带有弧度的L形背景板教程
时间:2026-02-26 | 作者: | 阅读:0C4D带有弧度的L形背景板如何制作C4D制作带有弧度的L形背景板教程
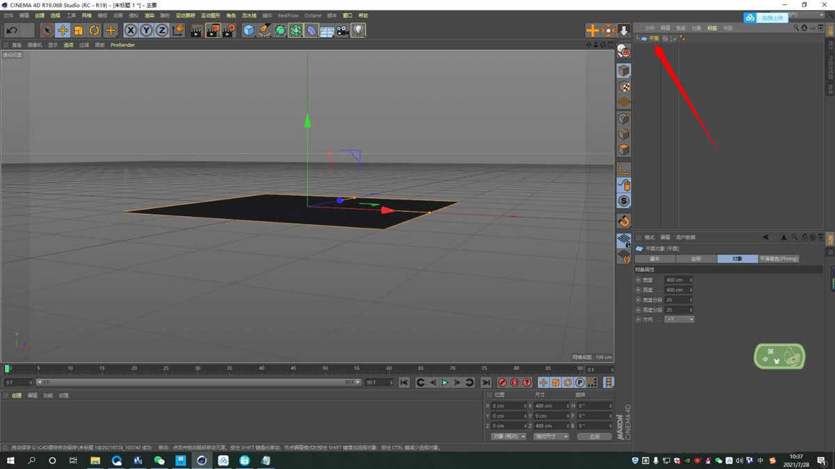
1.首先新建一个平面模型,将其移动至地面上
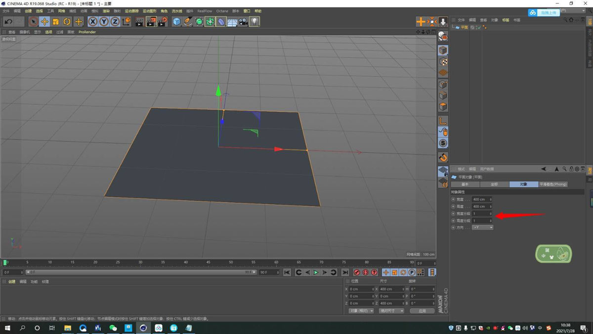
2.然后设置右边的对象属性,平面的细分数改小,尽可能的小
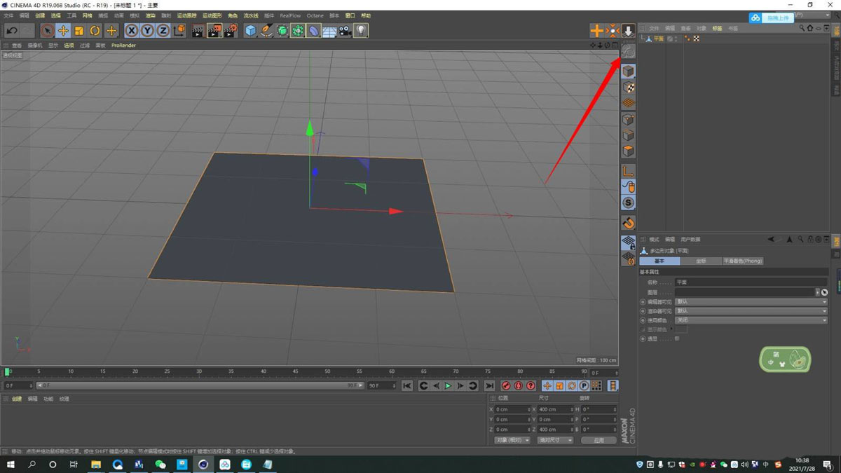
3.接着选择平面,点击转换为可编辑对象
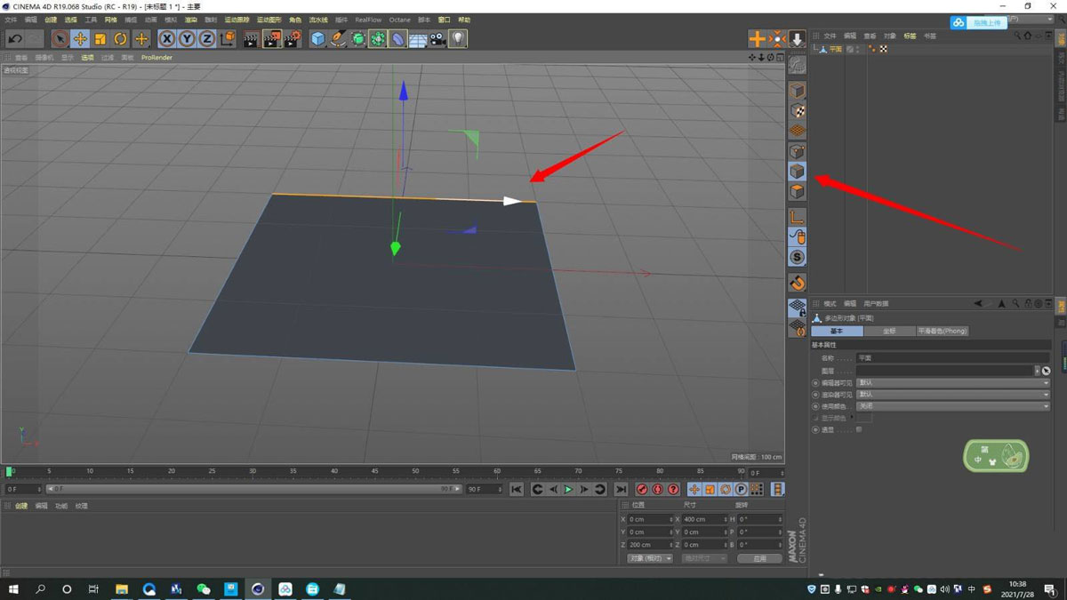
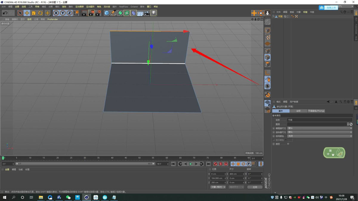
4.选择边模式,选择一条边
5.按ctrl键向上拉动,制作出L形状
6.最后选择折角处的边,右键,倒角,增加细分数,至此带有弧度的L形背景板制作完成。
来源:https://www.downza.cn/xy/141747.html
免责声明:文中图文均来自网络,如有侵权请联系删除,心愿游戏发布此文仅为传递信息,不代表心愿游戏认同其观点或证实其描述。
相关文章
更多-
- C4D快速为特殊部位单独上材质的操作步骤
- 时间:2026-02-12
-
- C4D制作气球效果的操作方法
- 时间:2026-02-12
-
- C4D创建模立体红酒杯的详细方法
- 时间:2026-02-12
-
- C4D创建扭曲管模型的详细方法
- 时间:2026-02-12
-
- C4D使用玻璃材质的操作方法
- 时间:2026-02-12
-
- C4D将多个物体进行拼合的操作方法
- 时间:2026-02-12
-
- C4D绘制DNA双螺旋图形的操作步骤
- 时间:2026-02-12
-
- C4D临摹电视台标志的图文方法
- 时间:2026-02-12
精选合集
更多大家都在玩
大家都在看
更多-
- 搭车游戏下载推荐
- 时间:2026-02-28
-
- 横版闯关手游合集
- 时间:2026-02-28
-
- 多少钱英文网名男生搞笑(精选100个)
- 时间:2026-02-28
-
- 实战十一人公测时间公布
- 时间:2026-02-28
-
- 棒鸡新作开测人气过山车 峰值14万后流失10万人
- 时间:2026-02-28
-
- 种田掌门人游戏初始化怎么回事
- 时间:2026-02-28
-
- 念想设计网名大全男生(精选100个)
- 时间:2026-02-28
-
- 实战十一人公测时间揭晓
- 时间:2026-02-28





