C4D对象变形如何处理 C4D对象变形的操作方法
时间:2026-02-23 | 作者: | 阅读:0C4D对象变形如何处理 C4D对象变形的操作方法
1、启动C4D,点击【立方体】,点击【立方体】创建一个立方体对象
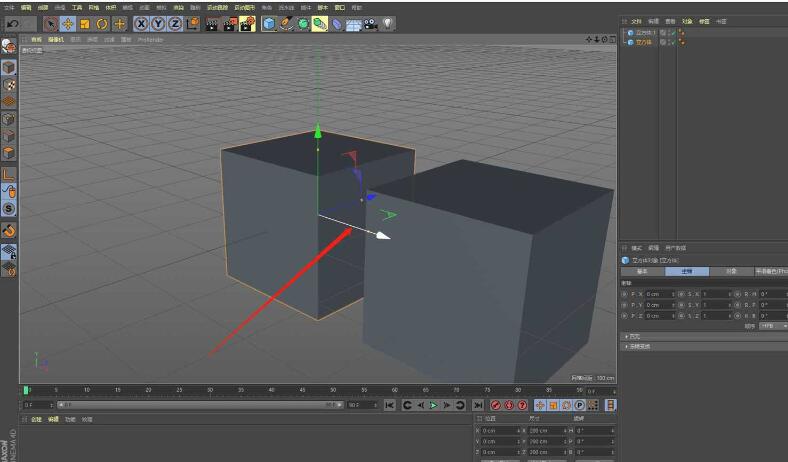
2、【建立子对象】点击对象,按【ctrl】+鼠标【左】键,复制一个子物体,拉出即可,具体位置可在【属性】面板上调节【坐标】值和【角度】值
3、若需要以【坐标轴】为轴同轴,可选中需同轴的坐标轴(变成白色即为选中),同第二步拉出即可
4、【移动对象】选取对象,选中坐标轴,按住鼠标【左键】可以沿选中坐标轴平移,选中角标,则可以任意方向进行移动。
5、选取对象,选中角标,按住鼠标【左键】可以沿选中坐标轴平移,则可以任意方向进行移动。
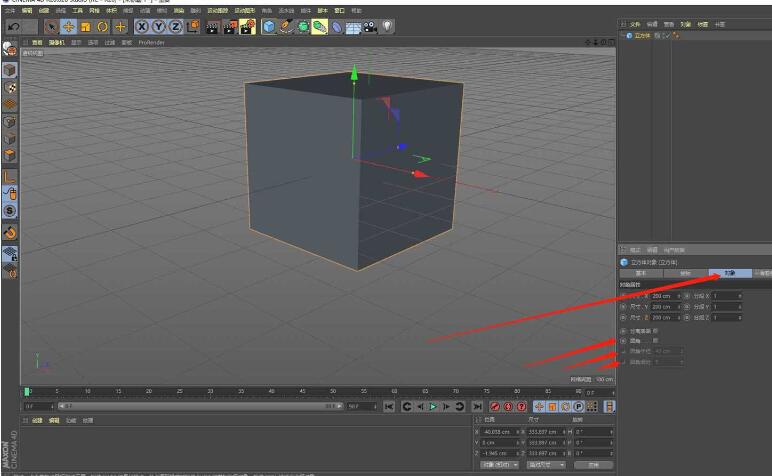
6、【对象变形】选中对象,坐标轴上出现3个【小黄点】,点选小黄点,可沿坐标轴进行【拉伸】或【压缩】,若按住数字【5】,则可以同时三个方向进行【拉伸】或【压缩】变形
7、在【对象】面板上,点选【圆角】,则可以对立方体进行倒圆角,调整【圆角半径】和【圆角细分】,则能出现不同形状。
来源:https://www.downza.cn/xy/99930.html
免责声明:文中图文均来自网络,如有侵权请联系删除,心愿游戏发布此文仅为传递信息,不代表心愿游戏认同其观点或证实其描述。
相关文章
更多-
- C4D快速为特殊部位单独上材质的操作步骤
- 时间:2026-02-12
-
- C4D制作气球效果的操作方法
- 时间:2026-02-12
-
- C4D创建模立体红酒杯的详细方法
- 时间:2026-02-12
-
- C4D创建扭曲管模型的详细方法
- 时间:2026-02-12
-
- C4D使用玻璃材质的操作方法
- 时间:2026-02-12
-
- C4D将多个物体进行拼合的操作方法
- 时间:2026-02-12
-
- C4D绘制DNA双螺旋图形的操作步骤
- 时间:2026-02-12
-
- C4D临摹电视台标志的图文方法
- 时间:2026-02-12
精选合集
更多大家都在玩
大家都在看
更多-
- 雄心之上骁骑玩法攻略
- 时间:2026-02-24
-
- 三年又三年是什么意思?出自哪里?是什么意思
- 时间:2026-02-24
-
- 羊蹄山之魂武者眼罩怎么获取
- 时间:2026-02-24
-
- 无限轮回最新通用兑换码福利合集
- 时间:2026-02-24
-
- 在世界消失前拨通最后一通电话 叙事新作《薛定谔的电话》亮相 Steam 新品节
- 时间:2026-02-24
-
- 学粤语零基础自学app免费
- 时间:2026-02-24
-
- 专门看泰剧最全的软件有哪些
- 时间:2026-02-24
-
- 霓虹人生战斗模式攻略大全
- 时间:2026-02-24









