blender创建玻璃杯子的图文方法
时间:2026-02-19 | 作者: | 阅读:0blender创建玻璃杯子的图文方法
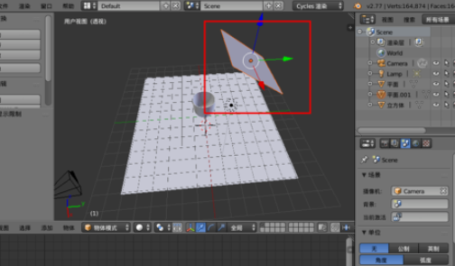
创建一个“平面”作为地面,顶面创建一个“杯子”的模型。
创建一个平面,面对着场景中的杯子,成一定的角度,这个是作为灯光使用。
选择“Cycles渲染”,选择“地面”平面,添加材质使用节点,“漫射 BSDF”选择一个颜色。
选择“杯子”模型,节点中添加“玻璃 BSDF”与“材质输出”连接。
选择顶部的“灯光”平面,添加“自发光”,“强度/力度”设置“10”,这个根据自己的需要设置。
进入属性导航中的“渲染”,看看里面“采样”下的“渲染”数值不要太小,然后f12进行渲染。
来源:https://www.downza.cn/xy/83174.html
免责声明:文中图文均来自网络,如有侵权请联系删除,心愿游戏发布此文仅为传递信息,不代表心愿游戏认同其观点或证实其描述。
相关文章
更多-
- 开源 3D 创作软件 Blender 5.1 发布:评估形态键提速超 300%
- 时间:2026-04-05
-
- Blender怎么设置骨骼镜像?Blender设置骨骼镜像的方法
- 时间:2026-02-13
-
- Blender设置光源强度的操作教程
- 时间:2026-02-12
-
- Blender保存纹理贴图的具体操作步骤
- 时间:2026-02-12
-
- Blender视频编辑后导出的详细操作步骤
- 时间:2026-02-12
-
- Blender制作甜甜圈的具体流程介绍
- 时间:2026-02-12
-
- Blender缝合点线面的详细流程介绍
- 时间:2026-02-12
-
- Blender制作路径动画的具体流程介绍
- 时间:2026-02-12
精选合集
更多大家都在玩
大家都在看
更多-
- 萌果大作战官网在哪下载 最新官方下载安装地址
- 时间:2026-04-10
-
- 全球顶级Agent框架!小米自研大模型MiMo接入Hermes Agent 限免两周
- 时间:2026-04-10
-
- 三角洲行动长弓溪谷空投点位原来在哪
- 时间:2026-04-10
-
- 心灵渡船手游怎么玩
- 时间:2026-04-10
-
- 惊爆 天下万象黄泉戾影玩法大,速来一探究竟
- 时间:2026-04-10
-
- 4.8mm轻薄机身 荣耀MagicPad 3 Pro 12.3英寸定档4月23日
- 时间:2026-04-10
-
- 原来魔兽世界凶猛恐惧山猫获取方法
- 时间:2026-04-10
-
- 魔兽世界12.0前夕增强萨天赋加点全解析
- 时间:2026-04-10






