blender使用景深散焦的简单操作方法
时间:2026-02-18 | 作者: | 阅读:0blender使用景深散焦的简单操作方法
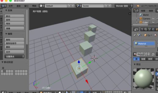
在blender中创建多个立方体,与平面。
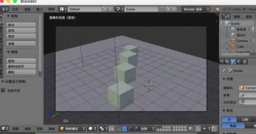
按“0”键,切换到“摄像机视图”里能看到立方体摆成一条直线。
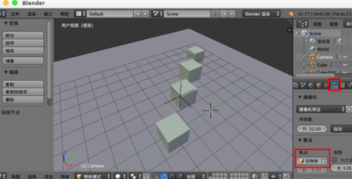
shift+a键,通过“控物体”--“纯轴”创建一个空物体,放在立方体位置,这个是“焦距位置”。
右边属性导航中选择“摄像机”,景深中焦点选择“空物体”。
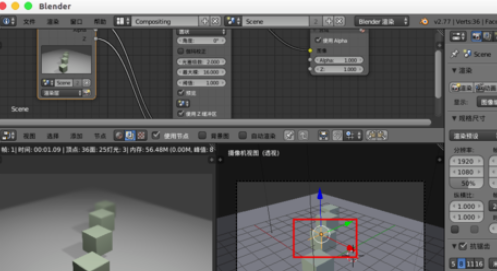
切换到“Compositing”合成处理。
点选底部“合成处理”,勾选“使用焦点”并shift+a创建“图像”与“散焦”。
节点的连接方式如图例,“焦散”中,散景类型:圆形,光圈级数:填写“2”,根据自己的实际情况设置,越大焦点范围越大,勾选“使用Z缓冲区”,f12渲染可以查看到效果。
需选择“焦点位置”,可以通过移动“空物体”到指定位置,动画中设置空物体位置动画,就 能得到焦点动画效果。
来源:https://www.downza.cn/xy/77923.html
免责声明:文中图文均来自网络,如有侵权请联系删除,心愿游戏发布此文仅为传递信息,不代表心愿游戏认同其观点或证实其描述。
相关文章
更多-
- 开源 3D 创作软件 Blender 5.1 发布:评估形态键提速超 300%
- 时间:2026-04-05
-
- Blender怎么设置骨骼镜像?Blender设置骨骼镜像的方法
- 时间:2026-02-13
-
- Blender设置光源强度的操作教程
- 时间:2026-02-12
-
- Blender保存纹理贴图的具体操作步骤
- 时间:2026-02-12
-
- Blender视频编辑后导出的详细操作步骤
- 时间:2026-02-12
-
- Blender制作甜甜圈的具体流程介绍
- 时间:2026-02-12
-
- Blender缝合点线面的详细流程介绍
- 时间:2026-02-12
-
- Blender制作路径动画的具体流程介绍
- 时间:2026-02-12
精选合集
更多大家都在玩
大家都在看
更多-
- 萌果大作战官网在哪下载 最新官方下载安装地址
- 时间:2026-04-10
-
- 全球顶级Agent框架!小米自研大模型MiMo接入Hermes Agent 限免两周
- 时间:2026-04-10
-
- 三角洲行动长弓溪谷空投点位原来在哪
- 时间:2026-04-10
-
- 心灵渡船手游怎么玩
- 时间:2026-04-10
-
- 惊爆 天下万象黄泉戾影玩法大,速来一探究竟
- 时间:2026-04-10
-
- 4.8mm轻薄机身 荣耀MagicPad 3 Pro 12.3英寸定档4月23日
- 时间:2026-04-10
-
- 原来魔兽世界凶猛恐惧山猫获取方法
- 时间:2026-04-10
-
- 魔兽世界12.0前夕增强萨天赋加点全解析
- 时间:2026-04-10








