C4D创建小凳子模型的详细方法
时间:2026-02-18 | 作者: | 阅读:0C4D创建小凳子模型的详细方法
1、打开新建场境,创建立方体图形;
2、创建图形如下;调节尺寸大小 ,调节效果如下:
3、选择立方体,按ctrl复制一份,作为石凳脚,如图所示:
4、按ctrl复制一份,向上拉伸,作为石凳板,如图所示:
5、旋转到水平角度,如下:
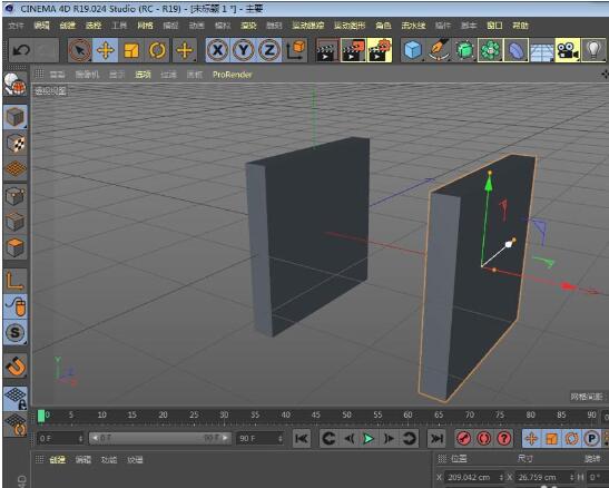
6、切换到四视图,在顶视图细微的调节石凳板的大小及位置,如图:
来源:https://www.downza.cn/xy/74985.html
免责声明:文中图文均来自网络,如有侵权请联系删除,心愿游戏发布此文仅为传递信息,不代表心愿游戏认同其观点或证实其描述。
相关文章
更多-
- C4D快速为特殊部位单独上材质的操作步骤
- 时间:2026-02-12
-
- C4D制作气球效果的操作方法
- 时间:2026-02-12
-
- C4D创建模立体红酒杯的详细方法
- 时间:2026-02-12
-
- C4D创建扭曲管模型的详细方法
- 时间:2026-02-12
-
- C4D使用玻璃材质的操作方法
- 时间:2026-02-12
-
- C4D将多个物体进行拼合的操作方法
- 时间:2026-02-12
-
- C4D绘制DNA双螺旋图形的操作步骤
- 时间:2026-02-12
-
- C4D临摹电视台标志的图文方法
- 时间:2026-02-12
精选合集
更多大家都在玩
大家都在看
更多-
- 索尼PS6会用AMD RDNA5:可惜不是完整版!
- 时间:2026-02-17
-
- 修仙搜打撤公测时间是什么时候
- 时间:2026-02-17
-
- 斗破苍穹苏千技能一览
- 时间:2026-02-17
-
- 方舟生存进化河狸窝分布图
- 时间:2026-02-17
-
- 斗破苍穹势力玩法
- 时间:2026-02-17
-
- 西游大乱斗兑换码是什么
- 时间:2026-02-17
-
- 两年都有货!Intel GPU年更计划:Xe3P今年发 Xe-Next明年接力
- 时间:2026-02-17
-
- 龙岛异兽起源龙币怎么兑换
- 时间:2026-02-17








