Blender合并顶点的详细流程介绍
时间:2026-02-16 | 作者: | 阅读:0Blender合并顶点的详细流程介绍
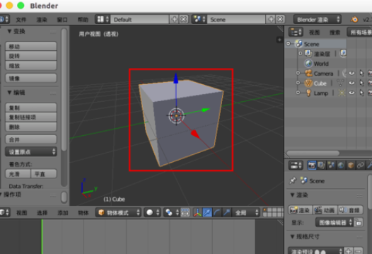
首先我们打开blender创建一个立方体。
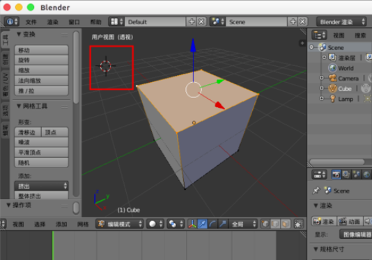
然后我们进入编辑模式,选择顶部的四个点顶点。
接着我们“Alt+M”,就会调出合并的菜单。
这时候我们选择“到中心”。
这样一个正金字塔形的锥体就做出来了。
光标选择场景中的任意一个位置。
然后alt+m选择“到光标”,我们发现选中的顶点都合并到光标的位置了。
这次我们选择几个面,然后合并中选择“塌陷”看看效果。
看完了上文为你们讲述的Blender合并顶点的详细流程介绍,你们自己也赶紧去试试吧!
来源:https://www.downza.cn/xy/71011.html
免责声明:文中图文均来自网络,如有侵权请联系删除,心愿游戏发布此文仅为传递信息,不代表心愿游戏认同其观点或证实其描述。
相关文章
更多-
- 开源 3D 创作软件 Blender 5.1 发布:评估形态键提速超 300%
- 时间:2026-04-05
-
- Blender怎么设置骨骼镜像?Blender设置骨骼镜像的方法
- 时间:2026-02-13
-
- Blender设置光源强度的操作教程
- 时间:2026-02-12
-
- Blender保存纹理贴图的具体操作步骤
- 时间:2026-02-12
-
- Blender视频编辑后导出的详细操作步骤
- 时间:2026-02-12
-
- Blender制作甜甜圈的具体流程介绍
- 时间:2026-02-12
-
- Blender缝合点线面的详细流程介绍
- 时间:2026-02-12
-
- Blender制作路径动画的具体流程介绍
- 时间:2026-02-12
精选合集
更多大家都在玩
热门话题
大家都在看
更多-
- 供电更稳了 成都建成西南首个500千伏双环网 承载能力超2500万千瓦
- 时间:2026-04-11
-
- 惊爆 仙境传说重生公测时间大,错过等何时
- 时间:2026-04-11
-
- 改进矩阵工厂在哪里及吉普车制造方法图文详解
- 时间:2026-04-11
-
- 惊爆 魔法工艺游戏究竟藏着哪些令人心动的套装
- 时间:2026-04-11
-
- 空相:无为是行官网在哪下载 最新官方下载安装地址
- 时间:2026-04-11
-
- 惊爆 远光84夜巡玩法大,绝对让你意想不到
- 时间:2026-04-11
-
- 梦幻西游属性点切换攻略大 2026 年必看找谁切换属性点
- 时间:2026-04-11
-
- OpenAI指控马斯克临阵变更诉讼诉求 千亿赔偿案开庭前夕陷法律混战
- 时间:2026-04-11










