Blender复制模型的详细步骤介绍
时间:2026-02-16 | 作者: | 阅读:0Blender复制模型的详细步骤介绍
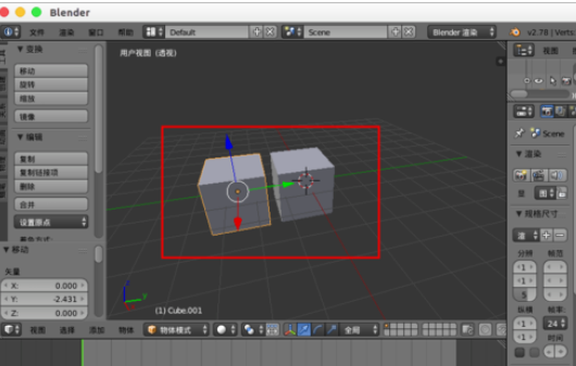
复制物体
blender创建一个立方体。
我们选择立方体“物体”--“复制物体”或者直接shift+d就可以复制一个立方体。
这时在属性列表中会多出一个cube.001的物体选择它。
然后我们移动坐标,这就是复制的物体。
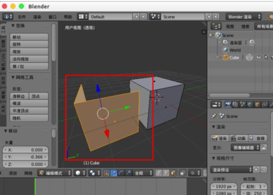
复制物体的一部分
先选择立方体进行编辑模式。
然后选择要模型要复制的部分。
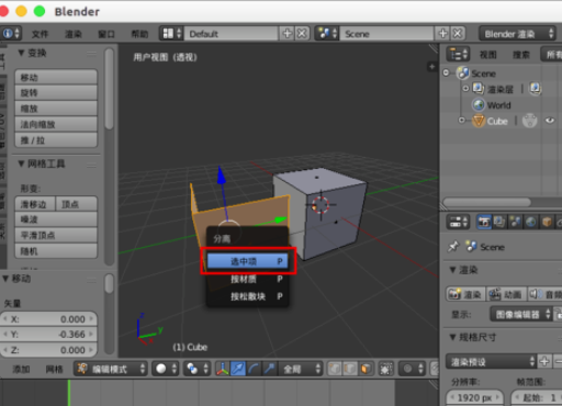
接着按“shift+d”移动鼠标,就可以复制并移动出要复制部分。
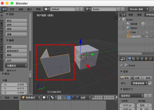
接着我们“P”键,选择“选中项”。
回到物体模式,我们发现物体的部分已经是个新的物体了,复制完成。
相信各位看完了上文描述的Blender复制模型的详细步骤介绍,大家应该都学会了吧!
来源:https://www.downza.cn/xy/71010.html
免责声明:文中图文均来自网络,如有侵权请联系删除,心愿游戏发布此文仅为传递信息,不代表心愿游戏认同其观点或证实其描述。
相关文章
更多-
- 开源 3D 创作软件 Blender 5.1 发布:评估形态键提速超 300%
- 时间:2026-04-05
-
- Blender怎么设置骨骼镜像?Blender设置骨骼镜像的方法
- 时间:2026-02-13
-
- Blender设置光源强度的操作教程
- 时间:2026-02-12
-
- Blender保存纹理贴图的具体操作步骤
- 时间:2026-02-12
-
- Blender视频编辑后导出的详细操作步骤
- 时间:2026-02-12
-
- Blender制作甜甜圈的具体流程介绍
- 时间:2026-02-12
-
- Blender缝合点线面的详细流程介绍
- 时间:2026-02-12
-
- Blender制作路径动画的具体流程介绍
- 时间:2026-02-12
精选合集
更多大家都在玩
大家都在看
更多-
- 萌果大作战官网在哪下载 最新官方下载安装地址
- 时间:2026-04-10
-
- 全球顶级Agent框架!小米自研大模型MiMo接入Hermes Agent 限免两周
- 时间:2026-04-10
-
- 三角洲行动长弓溪谷空投点位原来在哪
- 时间:2026-04-10
-
- 心灵渡船手游怎么玩
- 时间:2026-04-10
-
- 惊爆 天下万象黄泉戾影玩法大,速来一探究竟
- 时间:2026-04-10
-
- 4.8mm轻薄机身 荣耀MagicPad 3 Pro 12.3英寸定档4月23日
- 时间:2026-04-10
-
- 原来魔兽世界凶猛恐惧山猫获取方法
- 时间:2026-04-10
-
- 魔兽世界12.0前夕增强萨天赋加点全解析
- 时间:2026-04-10









