Blender制作旗子飘动的具体使用步骤
时间:2026-02-14 | 作者: | 阅读:0Blender制作旗子飘动的具体使用步骤
我们需要打开blender创建一个“圆柱模型”,自己缩放到合适大小,这个是作为旗杆。
然后我们进入“编辑模式”,通过“ctrl+r”把圆柱切割多等分。
这时底部选择“边选择工具”,选择圆柱“上部一条边”,然后“e”键挤出一个面,作为旗面。
然后我们选择“面选择工具”,选择“旗面”,
左边点选“细分”,“切割次数”填写“3”。
接着我们选择“旗杆”,右边的属性导航中选择“数据”,
“顶点组”下添加一个“旗杆”,别忘记“指定”。
这时候我们回到“物体模式”,右边属性导航中选择“修改器”,添加“表面细分”。
接下来我们选择“简单型”,“视图”设置为“2”,最后“应用”。
右边的属性导航中选择“物理”,点选“布料”,
“订”下面选择“旗杆”数据。
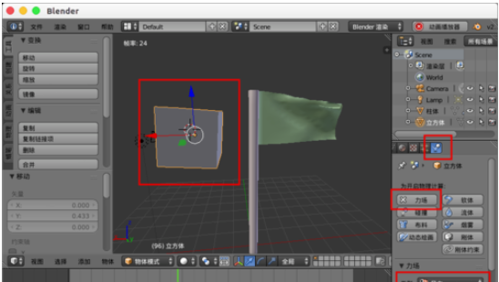
创建一个立方体,产生风用的,
在右边的属性导航中选择“物理”,
选择“力场”,
“类型”选择“风力”,
“力场强度”填写“500”。
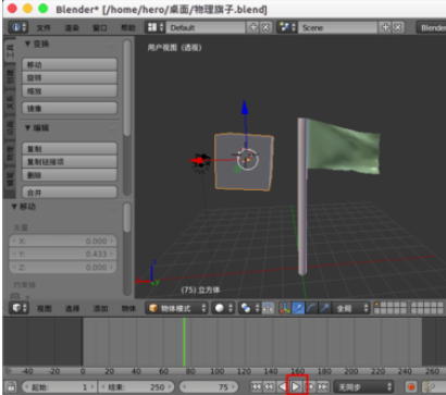
现在我们alt+a或者点击底部的“播放动画”,等待一会儿就会看到随风飘动的旗子了。
看完了上文为你们所描述的Blender制作旗子飘动的详细操作步骤,你们是不是都学会了呀!
来源:https://www.downza.cn/xy/61269.html
免责声明:文中图文均来自网络,如有侵权请联系删除,心愿游戏发布此文仅为传递信息,不代表心愿游戏认同其观点或证实其描述。
相关文章
更多-
- 开源 3D 创作软件 Blender 5.1 发布:评估形态键提速超 300%
- 时间:2026-04-05
-
- Blender怎么设置骨骼镜像?Blender设置骨骼镜像的方法
- 时间:2026-02-13
-
- Blender设置光源强度的操作教程
- 时间:2026-02-12
-
- Blender保存纹理贴图的具体操作步骤
- 时间:2026-02-12
-
- Blender视频编辑后导出的详细操作步骤
- 时间:2026-02-12
-
- Blender制作甜甜圈的具体流程介绍
- 时间:2026-02-12
-
- Blender缝合点线面的详细流程介绍
- 时间:2026-02-12
-
- Blender制作路径动画的具体流程介绍
- 时间:2026-02-12
精选合集
更多大家都在玩
热门话题
大家都在看
更多-
- 供电更稳了 成都建成西南首个500千伏双环网 承载能力超2500万千瓦
- 时间:2026-04-11
-
- 惊爆 仙境传说重生公测时间大,错过等何时
- 时间:2026-04-11
-
- 改进矩阵工厂在哪里及吉普车制造方法图文详解
- 时间:2026-04-11
-
- 惊爆 魔法工艺游戏究竟藏着哪些令人心动的套装
- 时间:2026-04-11
-
- 空相:无为是行官网在哪下载 最新官方下载安装地址
- 时间:2026-04-11
-
- 惊爆 远光84夜巡玩法大,绝对让你意想不到
- 时间:2026-04-11
-
- 梦幻西游属性点切换攻略大 2026 年必看找谁切换属性点
- 时间:2026-04-11
-
- OpenAI指控马斯克临阵变更诉讼诉求 千亿赔偿案开庭前夕陷法律混战
- 时间:2026-04-11










