Blender中使用阵列修改器的操作方法
时间:2026-02-14 | 作者: | 阅读:0Blender中使用阵列修改器的操作方法
我们先打开blender创建一个立方体。
然后我们选择立方体,给其添加“阵列”修改器。
接着默认“数量”是2,两个立方体在一起,所以看得好像立方体变矩形了一样。
这时我们增加数量,我们发现更多的立方体连在一起。
然后我们设置“相对偏移”,发现矩形就分开了。
我们创建一个“空物体”,然后勾选“物体偏移”,选择这个空物体。
接下来我们“移动缩放空物体”,立方体也都跟着改变。
现在我们调节偏移数值,让立方体有交合的地方。
然后我们勾选“合并”,调节“距离”数值,发现立方体合并到一起了。
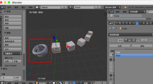
我们再创建两个物体,锥体与圆圈。
这个时候我们在“前端物体”与“末端物体”分别设置这两个物体,我们发现这两个物体就在立方体的首尾添加了
最后一步我们“再添加一个阵列”,进行调节我们就会得到更多物体集合效果。
看完了上文为你们讲述的Blender中使用阵列修改器的具体操作方法,各位伙伴们应该都学会了吧!
来源:https://www.downza.cn/xy/60135.html
免责声明:文中图文均来自网络,如有侵权请联系删除,心愿游戏发布此文仅为传递信息,不代表心愿游戏认同其观点或证实其描述。
相关文章
更多-
- Blender缝合边标记教程是什么
- 时间:2026-04-15
-
- 开源 3D 创作软件 Blender 5.1 发布:评估形态键提速超 300%
- 时间:2026-04-05
-
- Blender怎么设置骨骼镜像?Blender设置骨骼镜像的方法
- 时间:2026-02-13
-
- Blender设置光源强度的操作教程
- 时间:2026-02-12
-
- Blender保存纹理贴图的具体操作步骤
- 时间:2026-02-12
-
- Blender视频编辑后导出的详细操作步骤
- 时间:2026-02-12
-
- Blender制作甜甜圈的具体流程介绍
- 时间:2026-02-12
-
- Blender缝合点线面的详细流程介绍
- 时间:2026-02-12
精选合集
更多大家都在玩
热门话题
大家都在看
更多-
- 卢字女生霸气网名精选100个:起名灵感与寓意解析
- 时间:2026-05-16
-
- 古风网名女生霸气怎么取?精选100个好听网名
- 时间:2026-05-16
-
- 梁姓女生网名精选100个:起名灵感与寓意解析
- 时间:2026-05-16
-
- 王者可爱干净女生网名100个,怎么取?
- 时间:2026-05-16
-
-
- 苹果A1670解锁教程:无需刷机用iOS修复大师一键格式化
- 时间:2026-05-16
-
- 苹果A1671解锁教程 无需刷机用iOS修复大师格式化设备
- 时间:2026-05-16
-
- 苹果A1701解锁教程 无需刷机用iOS修复大师格式化方法
- 时间:2026-05-16













