Blender切割模型的操作教程
时间:2026-02-14 | 作者: | 阅读:0Blender切割模型的操作教程
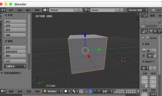
我们需要先在blender中打开自己的模型。
然后我们进入“编辑模式”。
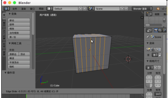
接着我们按“Ctrl+R”键,鼠标在选中的模型上移动就会出现均分的红线。
这时我们可以直接输入数字比如“2”,就是两根均分线三等分。
然后我们也可以“鼠标中间”的滚动增加减少均分线,或者“pgup/pgdn”按键增减均分线,完成后可以“鼠标左右键”或者“enter键”进行确认。
还有一种切割方式,可以按“K”键,然后在模型上鼠标点击连线切割,这样更灵活,可以凭着感觉随意切割,完成后直接“enter”回车完成。
相信你们看完了上文描述的Blender切割模型的具体操作方法,大家应该都学会了吧!
来源:https://www.downza.cn/xy/59127.html
免责声明:文中图文均来自网络,如有侵权请联系删除,心愿游戏发布此文仅为传递信息,不代表心愿游戏认同其观点或证实其描述。
相关文章
更多-
- Blender缝合边标记教程是什么
- 时间:2026-04-15
-
- 开源 3D 创作软件 Blender 5.1 发布:评估形态键提速超 300%
- 时间:2026-04-05
-
- Blender怎么设置骨骼镜像?Blender设置骨骼镜像的方法
- 时间:2026-02-13
-
- Blender设置光源强度的操作教程
- 时间:2026-02-12
-
- Blender保存纹理贴图的具体操作步骤
- 时间:2026-02-12
-
- Blender视频编辑后导出的详细操作步骤
- 时间:2026-02-12
-
- Blender制作甜甜圈的具体流程介绍
- 时间:2026-02-12
-
- Blender缝合点线面的详细流程介绍
- 时间:2026-02-12
精选合集
更多大家都在玩
热门话题
大家都在看
更多-
- 卢字女生霸气网名精选100个:起名灵感与寓意解析
- 时间:2026-05-16
-
- 古风网名女生霸气怎么取?精选100个好听网名
- 时间:2026-05-16
-
- 梁姓女生网名精选100个:起名灵感与寓意解析
- 时间:2026-05-16
-
- 王者可爱干净女生网名100个,怎么取?
- 时间:2026-05-16
-
-
- 苹果A1670解锁教程:无需刷机用iOS修复大师一键格式化
- 时间:2026-05-16
-
- 苹果A1671解锁教程 无需刷机用iOS修复大师格式化设备
- 时间:2026-05-16
-
- 苹果A1701解锁教程 无需刷机用iOS修复大师格式化方法
- 时间:2026-05-16








