Blender中插入面的详细操作教程
时间:2026-02-14 | 作者: | 阅读:0Blender中插入面的详细操作教程
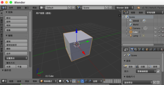
首先我们打开blender创建一个立方体。
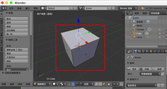
这时tab进入“编辑模式”,选择一个面。
接着我们按“W”选择“内插面”,或者直接“i”键。
然后我们移动鼠标就可以缩放插入的面了。
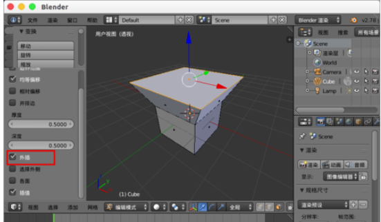
接着我们在左边我们可以调节新插入面的“厚度”,比如设置成0.8就小了好多。
再调节“深度”,设置为-0.5/0.5我们发现面凹陷或者凸出。
这时我们勾选“外插”,就会向外插入面,还有许多其它设置我们可以自己尝试。
其实我么插入面,也可以使用e挤出,然后s进行缩放,但是这种“i”直接插入的好处就是可以灵活设置深度、厚度等数值就可以得到自己需要的面。
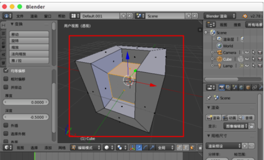
像如果我们选择两个相邻的面,通过“i”插入后,可以任意设置厚度数值,深度为0这样就固定了深度。
然后再次“i”插入面,这次固定厚度为0,设置深度就可以得到一个小沙发座椅。
看完了上文为大伙描述的Blender中插入面的详细操作方法,相信你们应该都有所了解了吧!
来源:https://www.downza.cn/xy/59128.html
免责声明:文中图文均来自网络,如有侵权请联系删除,心愿游戏发布此文仅为传递信息,不代表心愿游戏认同其观点或证实其描述。
相关文章
更多-
- Blender缝合边标记教程是什么
- 时间:2026-04-15
-
- 开源 3D 创作软件 Blender 5.1 发布:评估形态键提速超 300%
- 时间:2026-04-05
-
- Blender怎么设置骨骼镜像?Blender设置骨骼镜像的方法
- 时间:2026-02-13
-
- Blender设置光源强度的操作教程
- 时间:2026-02-12
-
- Blender保存纹理贴图的具体操作步骤
- 时间:2026-02-12
-
- Blender视频编辑后导出的详细操作步骤
- 时间:2026-02-12
-
- Blender制作甜甜圈的具体流程介绍
- 时间:2026-02-12
-
- Blender缝合点线面的详细流程介绍
- 时间:2026-02-12
精选合集
更多大家都在玩
热门话题
大家都在看
更多-
- 卢字女生霸气网名精选100个:起名灵感与寓意解析
- 时间:2026-05-16
-
- 古风网名女生霸气怎么取?精选100个好听网名
- 时间:2026-05-16
-
- 梁姓女生网名精选100个:起名灵感与寓意解析
- 时间:2026-05-16
-
- 王者可爱干净女生网名100个,怎么取?
- 时间:2026-05-16
-
-
- 苹果A1670解锁教程:无需刷机用iOS修复大师一键格式化
- 时间:2026-05-16
-
- 苹果A1671解锁教程 无需刷机用iOS修复大师格式化设备
- 时间:2026-05-16
-
- 苹果A1701解锁教程 无需刷机用iOS修复大师格式化方法
- 时间:2026-05-16










