员工被骂公司买单!胖东来1月发7.2万文明奖:其中2员工获1.5万委屈奖
时间:2026-03-04 | 作者: | 阅读:03月4日消息,据报道,2026年1月份胖东来共计发放文明价值奖励72674元,其中两名员工因工作中人格尊严受侵害,合计获得15000元侵犯人格尊严补偿奖,也就是大家熟知的“委屈奖”。
此次获得赔偿的两名员工中,一人为时代后勤工作人员,在维护现场秩序时被顾客推搡,最终获赔10000元。
另一人为新乡门店员工,在提供服务期间遭到顾客辱骂,获赔金额为5000元。
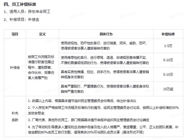
胖东来原有的“委屈奖”在2024年正式调整为侵犯人格尊严补偿标准,并非临时补贴,而是一套制度明确、流程规范的专项保障。
员工履职中遭遇人格侵犯可主动申请,公司会依规启动法律追责程序,同时由管理层为受侵害员工提供心理疏导。
补偿按伤害程度清晰分级,金额从1万元至10万元不等,严重暴力侵害可按10万元起赔。
覆盖辱骂、殴打、污蔑等各类侵权情形,公司全程提供法律支持,切实守护员工人格尊严。
数据显示,2025 年全年胖东来共发放侵犯人格尊严补偿奖39.2万元,覆盖33起案例,这笔费用占当年141.6万元文明价值奖励总额的27.7%,该奖项的发放也已成为胖东来常态化的员工权益保障举措。
来源:https://news.mydrivers.com/1/1107/1107038.htm
免责声明:文中图文均来自网络,如有侵权请联系删除,心愿游戏发布此文仅为传递信息,不代表心愿游戏认同其观点或证实其描述。
相关文章
更多-
- iPhone降价 胖东来联系顾客退差价:有顾客已经收到退款
- 时间:2026-05-18
-
- 于东来在小店吃饭200元餐费付2000 老板:善意会传递下去
- 时间:2026-05-15
-
- 王海紧盯胖东来!后者再回应国补空调价格欺诈 鸡蛋手套等风波刚平
- 时间:2026-05-08
-
- 416元每公斤!胖东来黄樱桃定价引热议 多数网友选择力挺支持
- 时间:2026-05-08
-
- 249元毛巾被指暴利!胖东来五发声明反击博主惊梦人:证据已提交法院
- 时间:2026-05-06
-
- 胖东来18元一箱矿泉水被抢空 于东来:不要盲目购买胖东来商品
- 时间:2026-04-27
-
- 胖东来18元/箱矿泉水遭哄抢:顾客直接堆满购物车 8到10箱是标配
- 时间:2026-04-27
-
- 于东来现身洛阳王城公园看牡丹 游客:戴着墨镜和口罩被认出来了
- 时间:2026-04-06
精选合集
更多大家都在玩
大家都在看
更多-
- OPPO R9S刷机救砖全攻略线刷视频教学一步到位
- 时间:2026-05-20
-
- 街未觉醒发布渡渡鸟B860M-隐主板 采用磁吸隐藏式侧插设计并获红点奖。
- 时间:2026-05-20
-
- OPPO A37m刷机救砖教程 线刷步骤详解与视频教学
- 时间:2026-05-20
-
- 三星A9100刷机救砖教程线刷步骤详解附视频教学
- 时间:2026-05-20
-
- 酷派Y75手机线刷救砖教程 最新版本刷机步骤视频教学
- 时间:2026-05-20
-
- 红米1S刷机救砖教程 线刷步骤详解与视频教学
- 时间:2026-05-20
-
- 小米2S电信版刷机救砖教程:线刷步骤详解与视频教学
- 时间:2026-05-20
-
- 刷机解压图文教程:手把手教你轻松操作
- 时间:2026-05-20

