寻道大千未央仙境详细攻略
时间:2026-03-06 | 作者: | 阅读:0在寻道大千中,未央仙境是一个结合探索、战斗与团队协作的团本活动,核心玩法为逐层探索岛屿、击败守卫、获取法相材料及神话法宝碎片,同时通过妖盟协作提升排名与奖励,不知道怎么拿名次的可以参考寻道大千未央仙境详细攻略。
寻道大千未央仙境详细攻略
一、 个人高分核心技巧
1.探索不扫小区域:保留大面积未探索区域再进行探索,能最大化单次探索的收益和效率,减少体力浪费。
2.妖盟协作吃双倍buff:遇到高难度怪物不急于攻击,先观察能否获取双倍buff,拿到buff后再召集盟友合力击杀,提升打怪效率和积分收益。

二、 体力获取明细
每日免费体力 初始30点 + 15分钟/点×24小时 每日77点,三天231点
玉+视频兑换拉满上限三天144点
妖盟果树等级随树等级递增10级树70体/29级树484体
果树等级大概为首日晚等级×1.3-1.4倍来推算活动最终果树等级
体力总和:免费375点 + 妖盟果树体力
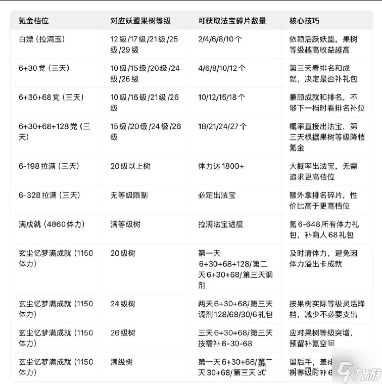
三、 各档位氪金策略(按需选择,第三天灵活调整)

四、 妖盟排名拿第一策略
1.核心原则:以集体利益为先,听从指挥,盟友间紧密配合。
2.体力分配技巧:妖盟福泽由当日通关秘境层数决定,需合理分配三天体力,非竞争日用免费体力保排名,把归元凝神香留到关键日。
3.第三天关键操作:19点进攻前,让所有成员清空体力,避免因基地等级低、血量防御不足被对手打掉层数,影响最终排名。
来源:https://www.9game.cn/news/11742671.html
免责声明:文中图文均来自网络,如有侵权请联系删除,心愿游戏发布此文仅为传递信息,不代表心愿游戏认同其观点或证实其描述。
相关文章
更多-
- 寻道大千北冥之巅活动详细攻略
- 时间:2026-04-20
-
- 寻道大千灵池探宝活动详细攻略
- 时间:2026-03-26
-
- 寻道大千仙魔对决BUFF选择与流派攻略
- 时间:2026-03-19
-
- 耐玩的砍树修仙小游戏推荐:2026高口碑修仙游戏合集
- 时间:2026-03-19
-
- 《寻道大千》四圣宝域活动内丹获取攻略
- 时间:2026-03-17
-
- 寻道大千轮回秘境完整玩法解析
- 时间:2026-02-28
-
- 2026热门的砍树修仙游戏有哪些
- 时间:2026-02-25
-
- 寻道大千仙弈破阵活动怎么玩
- 时间:2026-02-25
精选合集
更多大家都在玩
热门话题
大家都在看
更多-
- 《红色警戒》具有中国版本介绍
- 时间:2026-04-22
-
- Zeus浏览器在线入口页面 宙斯浏览器官网快速通道
- 时间:2026-04-22
-
- 道友请留步百工圣祖怎么样
- 时间:2026-04-22
-
- 王者荣耀世界百家专属任务攻略王者荣耀百家任务全流程详解与高效率通关技巧
- 时间:2026-04-22
-
- 王者荣耀世界角色养成指南王者荣耀世界角色培养全攻略
- 时间:2026-04-22
-
- 王者荣耀世界半生如寄通关攻略王者荣耀世界半生如寄全流程图文详解
- 时间:2026-04-22
-
- 王者荣耀世界男女主设定解析王者荣耀世界角色命名规则与重名现象
- 时间:2026-04-22
-
- 《背包英雄》冒险地图分享
- 时间:2026-04-22