C4D怎么只渲染线框图
时间:2026-03-31 | 作者:318050 | 阅读:0C4D怎么只渲染线框图
想在Cinema 4D里输出纯粹的线框图?这事儿其实步骤得走对。直接渲染默认材质得到的是实体,我们的目标是只让线条显现。
一、准备模型:增加分段
第一步从模型本身入手。创建一个基础模型(如立方体),关键是为它增加足够的分段。
线条基于模型的边显示。如果模型没有细分,生成的线框会非常稀疏,缺乏细节。
二、添加核心工具:素描卡通
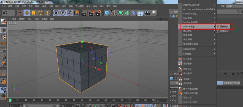
在对象窗口选中模型,右键选择“Cinema 4D标签” -> “素描卡通”。
此时,材质窗口会自动生成一个对应的素描材质球。这个标签是控制线条风格的总开关。
三、初次调试线条外观
双击生成的素描材质球,打开材质编辑器。在这里可以初步调整“笔画”属性,如颜色、粗细和轮廓。调整后可直接渲染预览效果。
但此时你可能会发现问题:渲染结果很可能只有模型外轮廓的几条粗线,模型表面的网格结构线并未出现。
四、深入设置:显示内部网格线
回到素描卡通的材质编辑器,仅调整“笔画”不够。需要找到并勾选“线条”或类似选项(不同C4D版本名称可能不同)。
此选项专门控制模型表面因分段产生的网格线。你可以独立设置这些内部线条的颜色、粗细和样式。再次渲染,模型的完整线框结构就应清晰可见了。
但此时图像往往是“线框+实体模型”的叠加状态。如何彻底隐藏实体,只保留干净线条?
五、终极方案:使用线描渲染器
这是获得纯净线框图的关键一步。打开渲染设置,在“渲染器”下拉菜单中,将默认渲染器切换为“线描渲染器”。
然后,在线描渲染器的设置面板里,勾选“可见线条”等输出选项。此时,之前添加的“素描卡通”标签可以取消或删除——因为线描渲染器已接管所有线条生成工作。
提示:素描卡通标签可控性更强,能调出丰富艺术化笔触。但对于最标准的纯线框输出,线描渲染器是最直接有效的工具。
来源:整理自互联网
免责声明:文中图文均来自网络,如有侵权请联系删除,心愿游戏发布此文仅为传递信息,不代表心愿游戏认同其观点或证实其描述。
相关文章
更多-
- C4D怎么偏移模型的面
- 时间:2026-04-23
-
- C4d融球命令怎么使用
- 时间:2026-04-17
-
- c4d对象怎么改变坐标
- 时间:2026-04-17
-
- C4D简怎么做彩色的套环
- 时间:2026-04-17
-
- Cinema 4D怎么做山体模型
- 时间:2026-04-17
-
- Cinema 4D怎么建模立体的小石凳模型
- 时间:2026-04-17
-
- Cinema 4D放样工具怎么使用
- 时间:2026-04-17
-
- Cinema 4D怎么使用断开连接抠出模型中的一个面
- 时间:2026-04-17
精选合集
更多大家都在玩
热门话题
大家都在看
更多-
- 蛋仔派对营地系统怎么玩-蛋仔派对营地系统玩法攻略
- 时间:2026-05-01
-
- 境界刀鸣翻转奇遇是什么-境界刀鸣翻转奇遇的介绍
- 时间:2026-05-01
-
- 战神新世纪传奇游戏攻略是什么-战神新世纪传奇游戏攻略有哪些
- 时间:2026-05-01
-
- 末世避难所手游新手入门指南
- 时间:2026-05-01
-
- 赛马娘台服黄金船养成攻略
- 时间:2026-05-01
-
- 赛马娘台服添加好友攻略
- 时间:2026-05-01
-
- 藏起来旅游时拿一句朋友圈会被赞爆
- 时间:2026-05-01
-
- 赛马娘台服切换账号攻略
- 时间:2026-05-01









