驱动人生备份的驱动存放在哪里-驱动人生备份驱动的位置介绍
时间:2026-03-31 | 作者:318050 | 阅读:0驱动人生备份文件,究竟藏在哪里?
电脑运行离不开驱动程序。而驱动人生这类管理软件,让驱动备份和恢复变得简单。
很多用户完成备份后,都会有个疑问:这些宝贵的驱动文件,到底被存放在哪里了?
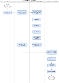
默认备份位置
一般来说,使用驱动人生进行备份后,软件会将其默认保存在安装目录下的一个文件夹里。
这个文件夹名为 “driverbackup”。
具体的完整路径可能会因软件版本或用自定义安装位置而略有差异,但核心的目录结构基本一致。
备份文件结构
打开备份文件夹,你会发现里面的文件整理得非常清晰。
- 软件会按硬件类型进行分类,例如显卡、声卡、网卡等。
- 每个类别都有明确的文件夹命名,查找和识别起来非常方便。
以显卡驱动为例。这类关键备份往往会建立一个以显卡型号命名的独立文件夹。
文件夹内可能存放不同版本的驱动文件,常见的格式如.exe安装包。这确保了在需要恢复时,能够直接、顺利地进行安装。
如何自定义备份路径
如果你觉得默认路径不合适,驱动人生也提供了修改选项。
- 在软件界面中找到设置入口,通常位于菜单栏或主界面角落。
- 进入设置页面后,浏览与备份相关的选项。
- 找到专门用于设置备份路径的栏目。
在这里,你可以自由地将备份目标指向其他磁盘分区或指定文件夹。
这样做的好处显而易见:既能避免备份文件与系统文件混在一起,也便于统一管理和跨设备使用,让电脑维护工作更井井有条。
掌握备份位置的重要性
搞清楚驱动备份的存放位置,绝非多此一举。
- 这意味着当系统驱动出现故障时,你能快速定位并恢复,最大限度减少电脑“罢工”的时间。
- 养成合理设置备份路径的习惯,也能让日常的系统维护效率倍增。
无论你是刚入门的新手,还是有经验的用户,掌握这个小知识点,都能让你在应对驱动问题时更加从容,确保电脑始终活力满满。
来源:整理自互联网
免责声明:文中图文均来自网络,如有侵权请联系删除,心愿游戏发布此文仅为传递信息,不代表心愿游戏认同其观点或证实其描述。
相关文章
更多-
- panasonic洗衣机清洗脏污用什么清洁剂
- 时间:2026-03-31
-
- Easyship与Shopify如何集成-Easyship物流工具跨平台集成设置全解析
- 时间:2026-03-31
-
- 如何在QQ邮箱撤回邮件-QQ邮箱已发送邮件撤回操作教程
- 时间:2026-03-31
-
- 番茄小说网页版登录地址是什么-番茄免费小说如何在线阅读
- 时间:2026-03-31
-
- 漫蛙2-台版官网入口
- 时间:2026-03-31
-
- 手机qq浏览器如何删除word空白页
- 时间:2026-03-31
-
- 蓝牙音箱怎么充电才正确
- 时间:2026-03-31
-
- iPhone18Pro上市日期-iPhone18Pro沿用铝合金吗
- 时间:2026-03-31
精选合集
更多大家都在玩
大家都在看
更多-
- 女神异闻录夜幕魅影虎狼丸技能是什么
- 时间:2026-03-31
-
- 新晋小可爱网名男生(精选100个)
- 时间:2026-03-31
-
- C4D怎么制作规律的跳动的小圆球动画
- 时间:2026-03-31
-
- 蛋蛋乐园记丨萌友集合-激情组队来“寻蛋”
- 时间:2026-03-31
-
- AI不再一本正经胡说!千问测试引证新功能:让AI自己打假
- 时间:2026-03-31
-
- 野葱视频转换器如何提取音频
- 时间:2026-03-31
-
- 上海区域切换为平台模式?贝壳彭永东回应“坚持直营”
- 时间:2026-03-31
-
- 小米无人机连接手机要开启蓝牙吗?
- 时间:2026-03-31

