C4D怎么使用FFD效果器变形物体
时间:2026-04-01 | 作者:318050 | 阅读:0C4D怎么使用FFD效果器变形物体
想给模型来点柔和自然的变形,而不是大刀阔斧地切割?FFD(自由变形)效果器绝对是你的得力助手。
它能像捏黏土一样,通过一个无形的控制笼来整体塑形,操作直观又高效。今天,就带你走一遍它的核心使用流程。
第一步:准备变形对象
在场景中新建任意一个几何体,比如一个立方体或者球体。这是咱们施展变形魔法的基础。
第二步:创建FFD效果器
在对象管理器的空白处右键,从“运动图形”菜单中找到并创建FFD效果器。
第三步:绑定对象与匹配控制笼
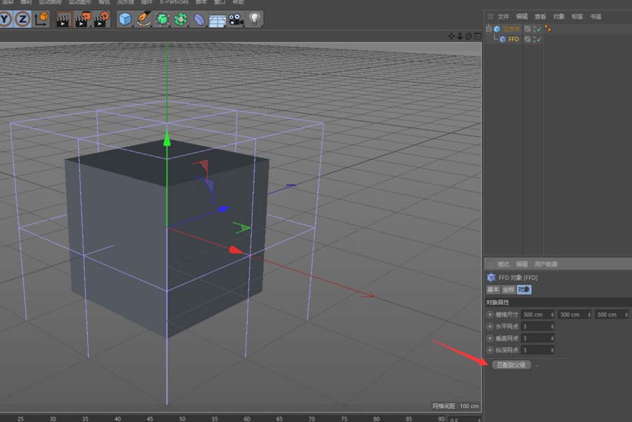
这是关键的一步。操作流程如下:
- 将新建的FFD效果器拖拽到你的对象名称上,使其成为对象的子级。
- 在FFD的属性面板中,点击“匹配到父级”按钮。
完成后,一个橙色的控制笼会瞬间包裹住你的物体,这表示绑定成功。
第四步:开始变形操作
选中FFD对象,切换到点模式。
此时,包裹物体的橙色笼子上布满了可调控的点。直接点击或框选这些控制点,就能进行移动、旋转或缩放。
进阶技巧:如何实现精细变形?
如果你觉得变形不够精细,问题可能出在“笼子”的网格密度上。
请关注FFD效果器的属性面板。“网点X/Y/Z”的数值直接决定了控制点的数量。
分段数越多,控制点就越密集,能实现的变形细节自然也就越丰富。
总结
万事俱备,只差创意。现在,你可以随心所欲地拖动控制点,看着模型圆润地鼓起、优雅地弯曲。
FFD的魅力在于它提供了一种非破坏性且极其顺滑的变形方式,让塑形过程变得充满乐趣。动手试试,你就能立刻感受到。
来源:整理自互联网
免责声明:文中图文均来自网络,如有侵权请联系删除,心愿游戏发布此文仅为传递信息,不代表心愿游戏认同其观点或证实其描述。
相关文章
更多-
- C4D怎么偏移模型的面
- 时间:2026-04-23
-
- C4d融球命令怎么使用
- 时间:2026-04-17
-
- c4d对象怎么改变坐标
- 时间:2026-04-17
-
- C4D简怎么做彩色的套环
- 时间:2026-04-17
-
- Cinema 4D怎么做山体模型
- 时间:2026-04-17
-
- Cinema 4D怎么建模立体的小石凳模型
- 时间:2026-04-17
-
- Cinema 4D放样工具怎么使用
- 时间:2026-04-17
-
- Cinema 4D怎么使用断开连接抠出模型中的一个面
- 时间:2026-04-17
精选合集
更多大家都在玩
热门话题
大家都在看
更多-
- 蛋仔派对营地系统怎么玩-蛋仔派对营地系统玩法攻略
- 时间:2026-05-01
-
- 境界刀鸣翻转奇遇是什么-境界刀鸣翻转奇遇的介绍
- 时间:2026-05-01
-
- 战神新世纪传奇游戏攻略是什么-战神新世纪传奇游戏攻略有哪些
- 时间:2026-05-01
-
- 末世避难所手游新手入门指南
- 时间:2026-05-01
-
- 赛马娘台服黄金船养成攻略
- 时间:2026-05-01
-
- 赛马娘台服添加好友攻略
- 时间:2026-05-01
-
- 藏起来旅游时拿一句朋友圈会被赞爆
- 时间:2026-05-01
-
- 赛马娘台服切换账号攻略
- 时间:2026-05-01







