MAXONCinema 4D怎么使用挤压与内部挤压建模
时间:2026-04-02 | 作者:318050 | 阅读:0MAXON Cinema 4D 挤压与内部挤压教程
今天,我们将拆解C4D中最常用、最核心的两个建模命令:“挤压”与“内部挤压”。
无论你是新手还是老手,掌握好这两个工具,建模效率都能大幅提升。
下面,我们就用一个立方体来清晰演示整个过程。
第一步:准备工作
首先,打开你的C4D软件。此处以R18版本为例,其他版本操作基本一致。
在工作区新建一个立方体,并调整到合适的大小。
第二步:转换为可编辑对象
关键一步:将立方体“C掉”。
这是行业术语,意为将其转换为可编辑对象。只需按下键盘上的C键,也可称为“塌陷”。
完成这步后,你才能自由编辑它的点、线、面。
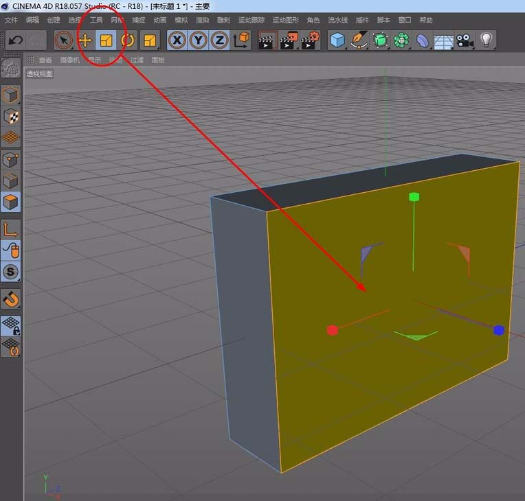
第三步:进入面模式
接着,切换到面模式。
对象编辑主要有点、线、面三种模式。用鼠标点击你想要操作的面,使其高亮显示即表示选中。
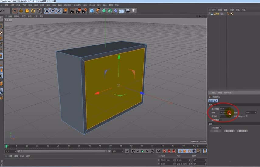
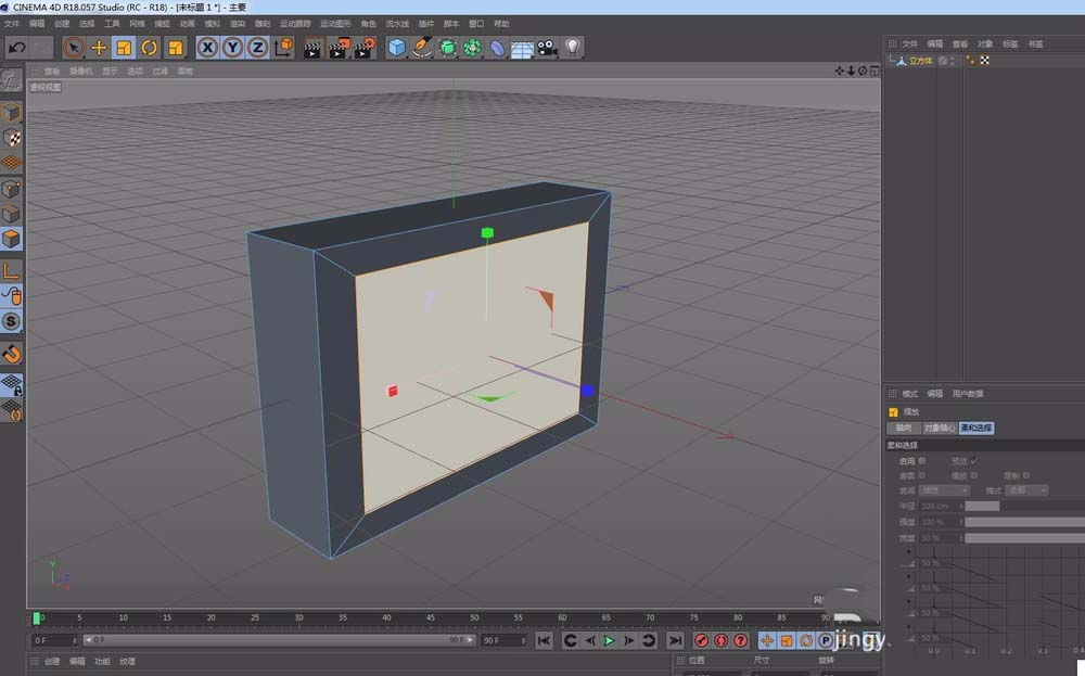
核心操作一:内部挤压
内部挤压命令,主要用于在选中的面内部生成一圈新轮廓,为后续操作做铺垫。
通常有两种方法:
方法一:精确尺寸控制
- 在选中的面上右键,从菜单中选择“内部挤压”。
- 在工作区点击并拖动鼠标,即可看到面内部出现收缩或扩展的轮廓。
- 右侧属性面板会实时显示偏移数值,输入正负值可精确控制方向。
方法二:快速操作
- 如果对尺寸要求不高,追求速度,可以使用此方法。
- 选中面后,先使用缩放工具。
- 然后按住Ctrl键不放,再进行缩放。
- 缩放时,面内部会生成新的结构线。拖动方向直接决定是向内收缩还是向外扩展。
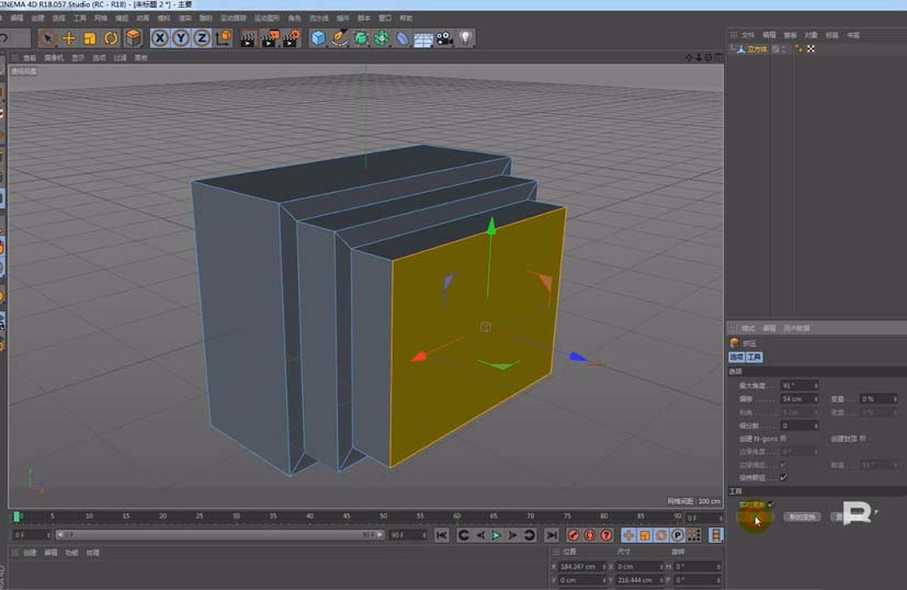
核心操作二:挤压
完成内部挤压后,就该使用挤压命令了。
此命令让选中的面沿着法线方向进行立体延伸,从而生成厚度或凹陷。同样有两种经典操作方式。
方法一:右键菜单操作
- 在选中的面上右键,选择“挤压”。
- 在工作区拖动鼠标,面就会随之凸起或凹陷。
- 右侧参数面板可精确控制挤压的偏移量和方向,逻辑与内部挤压一脉相承。
方法二:移动工具配合Ctrl键
- 另一种更依赖手动控制的方式是:选中面后,切换为移动工具。
- 此时,按住Ctrl键的同时,沿着任意坐标轴(如蓝色的Z轴)拖动鼠标。
- 选中的面就会被挤压出去,拖动方向直接决定挤压朝向。
关键点:必须按住Ctrl键。如果仅用移动工具拖动,只是把面移走,不会产生新的连续结构,效果完全不同。
总结
从“C掉”物体到切换面模式,再到灵活运用内部挤压与挤压的两种方法,每一步都是构建复杂模型的基础。
多练习几次,将这两种手法结合使用,你的建模思路会立刻开阔不少。
来源:整理自互联网
免责声明:文中图文均来自网络,如有侵权请联系删除,心愿游戏发布此文仅为传递信息,不代表心愿游戏认同其观点或证实其描述。
相关文章
更多-
- C4D怎么偏移模型的面
- 时间:2026-04-23
-
- C4d融球命令怎么使用
- 时间:2026-04-17
-
- c4d对象怎么改变坐标
- 时间:2026-04-17
-
- C4D简怎么做彩色的套环
- 时间:2026-04-17
-
- Cinema 4D怎么做山体模型
- 时间:2026-04-17
-
- Cinema 4D怎么建模立体的小石凳模型
- 时间:2026-04-17
-
- Cinema 4D放样工具怎么使用
- 时间:2026-04-17
-
- Cinema 4D怎么使用断开连接抠出模型中的一个面
- 时间:2026-04-17
精选合集
更多大家都在玩
热门话题
大家都在看
更多-
- 蛋仔派对营地系统怎么玩-蛋仔派对营地系统玩法攻略
- 时间:2026-05-01
-
- 境界刀鸣翻转奇遇是什么-境界刀鸣翻转奇遇的介绍
- 时间:2026-05-01
-
- 战神新世纪传奇游戏攻略是什么-战神新世纪传奇游戏攻略有哪些
- 时间:2026-05-01
-
- 末世避难所手游新手入门指南
- 时间:2026-05-01
-
- 赛马娘台服黄金船养成攻略
- 时间:2026-05-01
-
- 赛马娘台服添加好友攻略
- 时间:2026-05-01
-
- 藏起来旅游时拿一句朋友圈会被赞爆
- 时间:2026-05-01
-
- 赛马娘台服切换账号攻略
- 时间:2026-05-01













