C4D对称后曲面细分物体没有连接怎么办
时间:2026-04-02 | 作者:318050 | 阅读:0C4D对称后曲面细分物体没有连接怎么办
很多C4D用户在使用对称和曲面细分变形器时,常遇到一个典型问题:对称完成后,一加细分,模型中间就断开了。
先别急,这个问题非常普遍。解决方案其实就藏在变形器的一个小设置里。
问题重现与原因分析
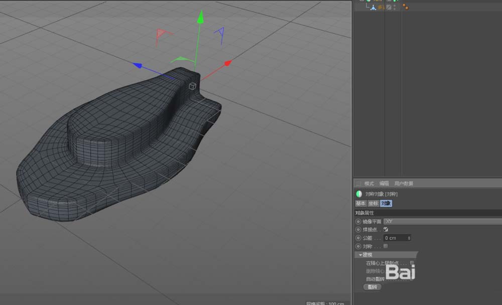
首先,你需要有一个准备对称的多边形对象。我们以一个已做好一半的造型为例。
第一步,给这个多边形对象添加一个“对称”变形器。
在对称层级下,模型完美镜像,左右严丝合缝。
关键点:镜像平面必须选对,通常是默认的XY、XZ或YZ平面。
第二步,为了模型更圆滑,在对称之上添加“曲面细分”变形器。
问题出现了:添加细分后,原本应连为一体的模型,在对称中心处分开,成了两个独立体块。
核心原因与解决办法
问题的根源在于“对称”变形器的设置面板。
在默认状态下,变形器中的“焊接点”选项是关闭的。正是这个小开关导致了细分后的分裂。
解决方法非常简单:手动勾选打开“焊接点”选项。
模型中间随即完美融合!这一步虽小,却极易被忽略,操作时请务必留意。
来源:整理自互联网
免责声明:文中图文均来自网络,如有侵权请联系删除,心愿游戏发布此文仅为传递信息,不代表心愿游戏认同其观点或证实其描述。
相关文章
更多-
- C4D怎么制作字母散落的动画效果
- 时间:2026-04-04
-
- C4D标准渲染器怎么调出逼真的SSS材质
- 时间:2026-04-04
-
- C4D模型怎么添加大理石材质
- 时间:2026-04-04
-
- C4D怎么建模宝石底座模型
- 时间:2026-04-04
-
- c4d球体怎么变成椭圆
- 时间:2026-04-04
-
- c4d怎么建模立体的小石凳模型
- 时间:2026-04-04
-
- C4D怎么使用溶解工具制作动画效果
- 时间:2026-04-04
-
- C4D倒角工具怎么编辑立方体
- 时间:2026-04-04
精选合集
更多大家都在玩
大家都在看
更多-
- 表示人很温柔的网名女生(精选100个)
- 时间:2026-04-04
-
- 栖云遗忘之境黄昏篇BE结局达成攻略
- 时间:2026-04-04
-
- 网络热词恒河猴是什么意思
- 时间:2026-04-04
-
- 异兽灵境中的嫦娥,其强度水平处于什么层次呀?
- 时间:2026-04-04
-
- 网名怎么写女生可爱的名字(精选100个)
- 时间:2026-04-04
-
- 解压不能停好玩吗 解压不能停玩法简介
- 时间:2026-04-04
-
- 网络热词不愿再笑是什么意思
- 时间:2026-04-04
-
- Linux命令行实用技巧_果粉控
- 时间:2026-04-04






