C4D多个文件怎么切换/保存/关闭
时间:2026-04-02 | 作者:318050 | 阅读:0C4D多个文件怎么切换/保存/关闭
刚开始使用Cinema 4D处理多个项目时,面对众多窗口可能会感到手忙脚乱。
其实,软件本身就提供了高效的管理方式。关键在于熟悉几个核心操作。
下面将详细介绍如何在多个文件之间进行切换、保存和关闭,从而让您的工作流程更加顺畅。
如何在多个文件之间切换
当您同时打开多个C4D文件时,所有已打开的文件都会清晰列在 “窗口”菜单 的下方。
您只需直接点击目标文件名,即可在不同场景间快速切换,操作非常直观。
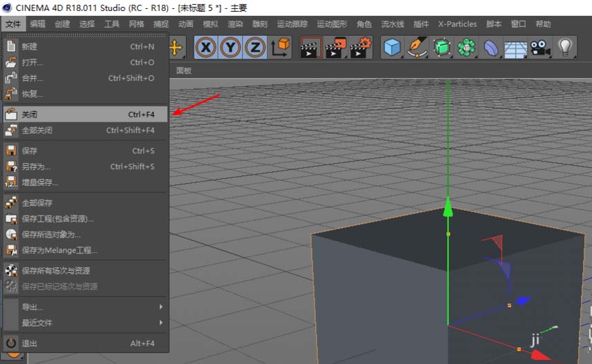
如何关闭当前文件
若想关闭当前正在操作的文件,操作很简单。
找到 “文件”菜单,选择其中的 “关闭” 命令即可。
此操作仅关闭当前活动窗口,其他已打开的项目将保持不变。
注意“全部关闭”功能
软件中还有一个更彻底的功能——“文件”菜单下的“全部关闭”。
点击它将会一次性关闭所有打开的文件窗口。
此功能使用需谨慎,因为误操作可能导致未保存的工作丢失。
使用前务必确认所有工作都已妥善保存。
高效保存多个文件
常规的 “保存” 命令只能存储当前文件。
但当您同时调整多个关联的模型或组件时,逐个保存效率较低。
此时,“文件”菜单里的“全部保存” 功能就非常实用。
它能一键保存所有已打开且被修改过的文件,是批量工作时的效率神器。
关键效率技巧:使用快捷键
上面提到的每个菜单命令旁,都标有对应的快捷键。
养成使用快捷键的习惯,能极大提升操作速度:
- 使用 Ctrl+W 关闭当前文件。
- 使用 Ctrl+Shift+S 进行全部保存。
将这些操作变为肌肉记忆,您的创作节奏自然会快人一步。
来源:整理自互联网
免责声明:文中图文均来自网络,如有侵权请联系删除,心愿游戏发布此文仅为传递信息,不代表心愿游戏认同其观点或证实其描述。
相关文章
更多-
- C4D怎么偏移模型的面
- 时间:2026-04-23
-
- C4d融球命令怎么使用
- 时间:2026-04-17
-
- c4d对象怎么改变坐标
- 时间:2026-04-17
-
- C4D简怎么做彩色的套环
- 时间:2026-04-17
-
- Cinema 4D怎么做山体模型
- 时间:2026-04-17
-
- Cinema 4D怎么建模立体的小石凳模型
- 时间:2026-04-17
-
- Cinema 4D放样工具怎么使用
- 时间:2026-04-17
-
- Cinema 4D怎么使用断开连接抠出模型中的一个面
- 时间:2026-04-17
精选合集
更多大家都在玩
热门话题
大家都在看
更多-
- 蛋仔派对营地系统怎么玩-蛋仔派对营地系统玩法攻略
- 时间:2026-05-01
-
- 境界刀鸣翻转奇遇是什么-境界刀鸣翻转奇遇的介绍
- 时间:2026-05-01
-
- 战神新世纪传奇游戏攻略是什么-战神新世纪传奇游戏攻略有哪些
- 时间:2026-05-01
-
- 末世避难所手游新手入门指南
- 时间:2026-05-01
-
- 赛马娘台服黄金船养成攻略
- 时间:2026-05-01
-
- 赛马娘台服添加好友攻略
- 时间:2026-05-01
-
- 藏起来旅游时拿一句朋友圈会被赞爆
- 时间:2026-05-01
-
- 赛马娘台服切换账号攻略
- 时间:2026-05-01




