Cinema 4D怎么建模心形
时间:2026-04-03 | 作者:318050 | 阅读:0Cinema 4D怎么建模心形
想在Cinema 4D里快速建出一个规整又漂亮的心形?其实不需要复杂的曲线工具,从一个基础的立方体开始就能搞定。
今天这个分步流程,就是专门解决这个问题的,咱们一步步来看。
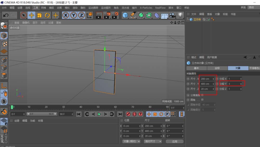
第一步:创建并设置基础立方体
从创建菜单里新建一个立方体。先别急着动手调点,关键在于它的初始参数。
把它的“分段”适当调高一点,比如X、Y、Z方向都给到3或4。
这一步的目标很明确:为雕琢出心形的一半轮廓打好基础模型。
第二步:转换为可编辑对象
模型创建好之后,记得按下键盘上的C键。
这个操作是让立方体从“参数化对象”转换为“可编辑多边形”。
只有转换之后,我们才能进入点、线、面的层级进行自由编辑。
第三步:删除一侧平面
接下来切换到面模式。有个关键点需要注意:
由于最终成品要交给“细分曲面”来光滑处理,起步阶段就得以轮廓为主,布线尽量简洁。
我们计划用“对称”生成另一半,所以图中箭头所指的那一侧平面需要选中并删除。
这一步非常必要,否则后续细分时中间会产生多余的粘连面,效果就大打折扣了。
第四步:使用对称生成器
现在,在对象管理器中找到“对称”生成器,然后把我们编辑好的这半个模型拖进去,作为它的子对象。
稍微移动一下这半个模型的位置,让它的中间切分线与对称轴完美重合。
看,一个完整的心形基础框架是不是瞬间就出现了?
第五步:添加细分曲面
框架有了,但棱角分明。别急,在“对称”的上方再添加一个“细分曲面”生成器。
把“对称”拖入“细分曲面”的子级。看到变化了吗?
刚才那些生硬的边角立刻变得圆滑流畅起来,心形的柔美感觉开始浮现了。
第六步:微调关键点造型
最后,也是最需要耐心的一步:微调造型。
选中原始的立方体对象,进入点模式。这时候,结合使用移动工具和缩放工具,耐心地调整心形各个关键位置的点。
- 把顶部两处向内拉,凹出心形的标志性弧线;
- 把底部那个点向下拉伸,形成心尖。
多观察,多调整,一个饱满又标准的3D心形模型就诞生了。
来源:整理自互联网
免责声明:文中图文均来自网络,如有侵权请联系删除,心愿游戏发布此文仅为传递信息,不代表心愿游戏认同其观点或证实其描述。
相关文章
更多-
- C4D怎么建模小纸杯
- 时间:2026-04-04
-
- C4D怎么创建翡翠材质的立体字
- 时间:2026-04-04
-
- c4d模型有锯齿怎么解决
- 时间:2026-04-04
-
- c4d房檐怎么做
- 时间:2026-04-04
-
- c4d化学结构式怎么画
- 时间:2026-04-04
-
- C4D怎么建模草莓模型
- 时间:2026-04-04
-
- c4d莫比乌斯环模型怎么建模
- 时间:2026-04-04
-
- C4D如何创建弯曲工字钢模型
- 时间:2026-04-04
精选合集
更多大家都在玩
热门话题
大家都在看
更多-
- 供电更稳了 成都建成西南首个500千伏双环网 承载能力超2500万千瓦
- 时间:2026-04-11
-
- 惊爆 仙境传说重生公测时间大,错过等何时
- 时间:2026-04-11
-
- 改进矩阵工厂在哪里及吉普车制造方法图文详解
- 时间:2026-04-11
-
- 惊爆 魔法工艺游戏究竟藏着哪些令人心动的套装
- 时间:2026-04-11
-
- 空相:无为是行官网在哪下载 最新官方下载安装地址
- 时间:2026-04-11
-
- 惊爆 远光84夜巡玩法大,绝对让你意想不到
- 时间:2026-04-11
-
- 梦幻西游属性点切换攻略大 2026 年必看找谁切换属性点
- 时间:2026-04-11
-
- OpenAI指控马斯克临阵变更诉讼诉求 千亿赔偿案开庭前夕陷法律混战
- 时间:2026-04-11








