Cinema 4D怎么膨胀对象
时间:2026-04-03 | 作者:318050 | 阅读:0Cinema 4D如何为对象添加膨胀效果
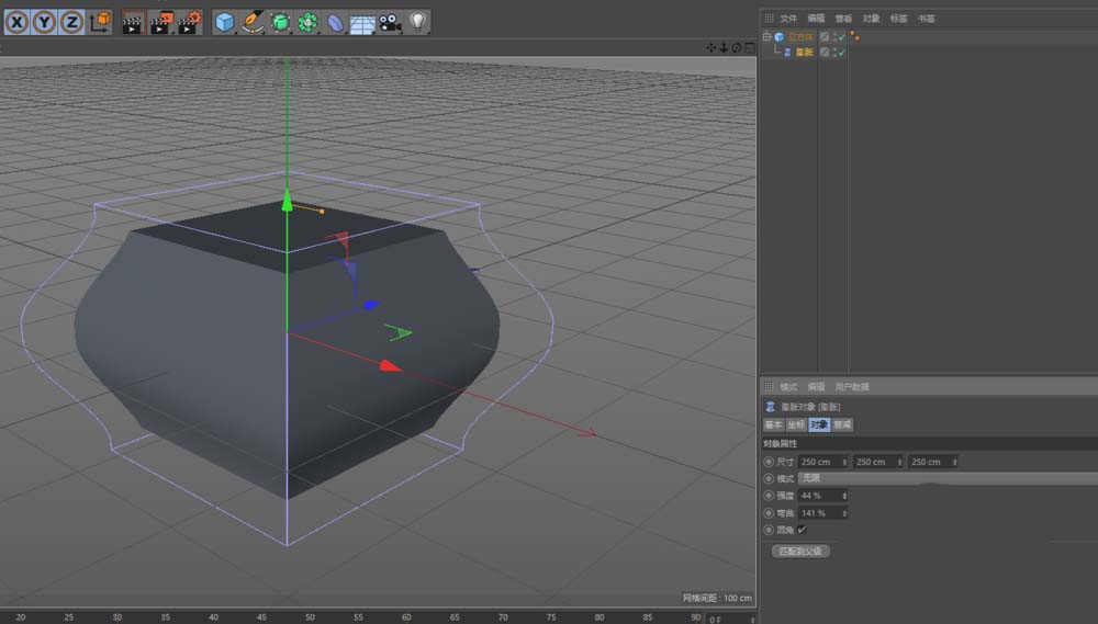
在Cinema 4D中,「膨胀」变形器是实现模型鼓胀、膨胀变形的常用工具。掌握以下几个步骤,即可快速应用此效果。
一、创建变形器与基础对象
首先,从菜单中创建「膨胀」变形器对象,作为变形的核心工具。
接着,新建一个立方体几何体,作为变形操作的目标模型。
二、优化模型细分
变形前,需确保模型有足够细分。增加立方体的分段数,可使膨胀效果平滑圆润,避免出现生硬棱角。
三、建立层级与变形关系
在对象管理器中,将「膨胀」变形器拖拽至立方体下方,使其成为子层级。这一步是变形生效的关键。
四、调整变形强度
效果即现。在变形器属性中,调整「强度」参数,控制模型向外膨胀或向内收缩的幅度,直至达到理想形态。
来源:整理自互联网
免责声明:文中图文均来自网络,如有侵权请联系删除,心愿游戏发布此文仅为传递信息,不代表心愿游戏认同其观点或证实其描述。
相关文章
更多-
- C4D怎么偏移模型的面
- 时间:2026-04-23
-
- C4d融球命令怎么使用
- 时间:2026-04-17
-
- c4d对象怎么改变坐标
- 时间:2026-04-17
-
- C4D简怎么做彩色的套环
- 时间:2026-04-17
-
- Cinema 4D怎么做山体模型
- 时间:2026-04-17
-
- Cinema 4D怎么建模立体的小石凳模型
- 时间:2026-04-17
-
- Cinema 4D放样工具怎么使用
- 时间:2026-04-17
-
- Cinema 4D怎么使用断开连接抠出模型中的一个面
- 时间:2026-04-17
精选合集
更多大家都在玩
热门话题
大家都在看
更多-
- 蛋仔派对营地系统怎么玩-蛋仔派对营地系统玩法攻略
- 时间:2026-05-01
-
- 境界刀鸣翻转奇遇是什么-境界刀鸣翻转奇遇的介绍
- 时间:2026-05-01
-
- 战神新世纪传奇游戏攻略是什么-战神新世纪传奇游戏攻略有哪些
- 时间:2026-05-01
-
- 末世避难所手游新手入门指南
- 时间:2026-05-01
-
- 赛马娘台服黄金船养成攻略
- 时间:2026-05-01
-
- 赛马娘台服添加好友攻略
- 时间:2026-05-01
-
- 藏起来旅游时拿一句朋友圈会被赞爆
- 时间:2026-05-01
-
- 赛马娘台服切换账号攻略
- 时间:2026-05-01




