Cinema 4D怎么建模红酒杯
时间:2026-04-03 | 作者:318050 | 阅读:0Cinema 4D怎么建模红酒杯
想用Cinema 4D快速建出一个漂亮的红酒杯模型吗?
使用“旋转”工具配合样条线,是一个非常高效的办法。下面几个步骤,带你从一根线条开始,一步步将它变成完整的高脚杯。
第一步:绘制轮廓
首先,在工具栏里找到并激活【画笔】工具。这相当于你拿到了一支虚拟画笔,可以开始勾勒轮廓了。
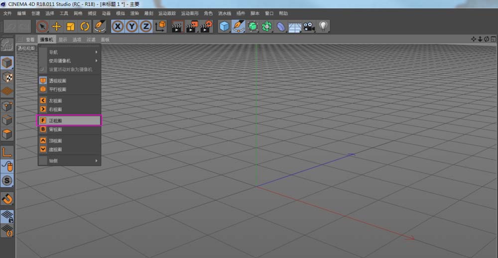
第二步:切换视图
接着,务必把视图窗口切换到【正视图】。
这个视角至关重要,它能确保我们绘制的剖面线条绝对平直,为后续旋转成型打下完美基础。
第三步:绘制剖面
现在,可以用画笔绘制高脚杯的剖面线条了。
这里有个关键技巧:你只需要画出剖面的一半。即绘制最终需要绕着中心轴旋转的那部分轮廓线。
绘制时,有两个细节必须把控好:
- 线条应是开放式的,无需闭合。
- 必须严格保持Y轴对称。这意味着,线条起点和终点的X坐标,必须精准设置为0。
如果绘制时坐标对不齐,可以在坐标管理器中,直接调整点的位置参数,手动将X值修正为0。
多一分精确,模型就多一分完美。
第四步:使用旋转生成器
轮廓线准备就绪。在对象管理器中新建一个【旋转】生成器。
然后,拖动刚才绘制的样条,把它放到旋转生成器的下级,作为其子级。
这一步,就是告诉软件:“请绕着Y轴,旋转这个轮廓。”
切换到透视视图检查成果。看,一个基础形态的红酒杯已经瞬间生成!是不是比想象中简单?
第五步:优化与调整
如果觉得杯身棱角太明显,不够圆滑,别担心。
只需在旋转对象的属性面板里,适当增加“细分数”的数值。随着细分增加,模型表面会变得越来越光滑细腻。
这个方法的另一个妙处在于,你可以通过调整旋转生成器的“角度”参数,轻松得到模型的剖面图。
这对于检查内部结构或制作特殊展示效果,非常有用。
举一反三创造更多款式
掌握了核心原理,你就可以举一反三。仅仅通过调整最初那根样条线的形状,就能瞬间创造不同款式的酒杯。
比如把杯肚画得更修长,调整杯脚曲线,就能得到优雅的香槟杯。所谓一通百通,就是这个道理。
来源:整理自互联网
免责声明:文中图文均来自网络,如有侵权请联系删除,心愿游戏发布此文仅为传递信息,不代表心愿游戏认同其观点或证实其描述。
相关文章
更多-
- C4D怎么偏移模型的面
- 时间:2026-04-23
-
- C4d融球命令怎么使用
- 时间:2026-04-17
-
- c4d对象怎么改变坐标
- 时间:2026-04-17
-
- C4D简怎么做彩色的套环
- 时间:2026-04-17
-
- Cinema 4D怎么做山体模型
- 时间:2026-04-17
-
- Cinema 4D怎么建模立体的小石凳模型
- 时间:2026-04-17
-
- Cinema 4D放样工具怎么使用
- 时间:2026-04-17
-
- Cinema 4D怎么使用断开连接抠出模型中的一个面
- 时间:2026-04-17
精选合集
更多大家都在玩
热门话题
大家都在看
更多-
- 蛋仔派对营地系统怎么玩-蛋仔派对营地系统玩法攻略
- 时间:2026-05-01
-
- 境界刀鸣翻转奇遇是什么-境界刀鸣翻转奇遇的介绍
- 时间:2026-05-01
-
- 战神新世纪传奇游戏攻略是什么-战神新世纪传奇游戏攻略有哪些
- 时间:2026-05-01
-
- 末世避难所手游新手入门指南
- 时间:2026-05-01
-
- 赛马娘台服黄金船养成攻略
- 时间:2026-05-01
-
- 赛马娘台服添加好友攻略
- 时间:2026-05-01
-
- 藏起来旅游时拿一句朋友圈会被赞爆
- 时间:2026-05-01
-
- 赛马娘台服切换账号攻略
- 时间:2026-05-01









