Cinema 4D对象怎么改变坐标
时间:2026-04-03 | 作者:318050 | 阅读:0如何在Cinema 4D中改变对象的坐标轴
在Cinema 4D中创建一个新对象(例如立方体或球体)时,其坐标轴(红、绿、蓝操纵轴)通常位于物体的几何中心。
这个默认位置适合基础操作,但在许多实际工作中往往无法满足需求。
为何需要调整坐标轴?
例如,当你需要让一个车轮绕其真实轴心旋转,或多个物体需要围绕统一坐标点进行变换时,调整坐标轴的位置就成为一项必备技能。
核心前提:转换为可编辑对象
调整坐标轴有一个关键前提:必须先将对象“转为可编辑多边形”。
这一步解锁了对物体的深层编辑权限。
具体操作步骤
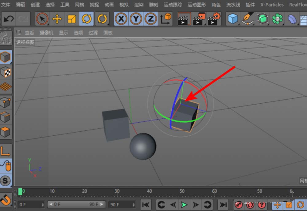
1. 点击工具栏上的 “启用轴心” 按钮(快捷键 L)。
2. 激活后,使用移动或旋转工具,你会发现操作目标变成了坐标轴本身。
3. 此时,你可以自由地将坐标轴拖拽或旋转到任意位置。
将坐标轴移动到理想位置后,再次点击“启用轴心”按钮以取消激活。
操作完成后的效果
至此,对象的“中心”已成功迁移。
此后,所有针对该对象的移动、旋转、缩放操作,都将围绕这个新的坐标原点进行。
你可以立即尝试旋转对象,体验更符合直觉的操作感。
实用技巧:使用捕捉功能
在移动坐标轴时,建议启用界面上的 “捕捉” 功能。
它可以帮助你将坐标轴精确对齐到顶点、边或网格点上,实现快速且精准的定位。
如何将坐标轴恢复至默认位置?
若想将坐标轴重置回初始的几何中心,操作非常简单:
- 在顶部 “网格” 菜单中,找到 “重置轴心” 选项。
- 选择 “轴居中到对象”,坐标轴将立即回归中心。
来源:整理自互联网
免责声明:文中图文均来自网络,如有侵权请联系删除,心愿游戏发布此文仅为传递信息,不代表心愿游戏认同其观点或证实其描述。
相关文章
更多-
- C4D怎么偏移模型的面
- 时间:2026-04-23
-
- C4d融球命令怎么使用
- 时间:2026-04-17
-
- c4d对象怎么改变坐标
- 时间:2026-04-17
-
- C4D简怎么做彩色的套环
- 时间:2026-04-17
-
- Cinema 4D怎么做山体模型
- 时间:2026-04-17
-
- Cinema 4D怎么建模立体的小石凳模型
- 时间:2026-04-17
-
- Cinema 4D放样工具怎么使用
- 时间:2026-04-17
-
- Cinema 4D怎么使用断开连接抠出模型中的一个面
- 时间:2026-04-17
精选合集
更多大家都在玩
大家都在看
更多-
- 修真高手手游贞德阵容搭配指南
- 时间:2026-05-02
-
- 红色沙漠战场之光套装怎么获得
- 时间:2026-05-02
-
- 红色沙漠残响峭壁古代遗迹解谜攻略
- 时间:2026-05-02
-
- 龙魂大陆戒指如何获取-龙魂大陆怎么得到戒指
- 时间:2026-05-02
-
- 牧场气息手游精灵玩法指南
- 时间:2026-05-02
-
- 无限轮回推图的方法是什么-无限轮回如何进行推图
- 时间:2026-05-02
-
- 落落大方的你配上自拍照朋友圈就这么发
- 时间:2026-05-02
-
- 适合五月发的朋友圈文案
- 时间:2026-05-02






