C4D怎么使用挤压与内部挤压建模
时间:2026-04-03 | 作者:318050 | 阅读:0C4D建模:挤压与内部挤压操作详解
今天,我们来学习Cinema 4D中两个最基础且最常用的建模命令:挤压与内部挤压。
无论是制作产品轮廓还是建筑结构,这两个工具都必不可少。它们的操作其实有窍门,下面将以一个立方体为例,带你走一遍标准流程。
第一步:创建与转换基础模型
启动C4D,新建一个立方体。这里以R18版本为例,将立方体拖入视图,并简单调整尺寸,以便后续观察。
建模关键一步:将立方体“C掉”。
这是行业术语,指将其转换为可编辑对象。只需按下键盘上的C键(也被称为“塌陷”)。
此步骤完成后,你才能自由编辑它的点、线、面。
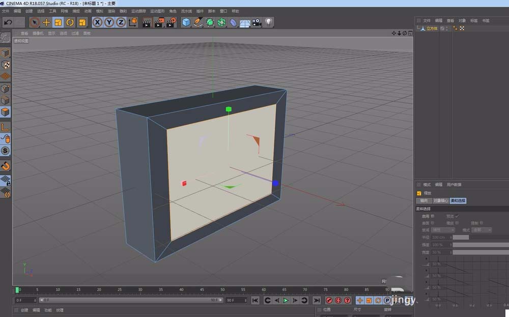
第二步:进入面模式并选择
转换为可编辑对象后,注意界面左上角的模式切换。我们需要进入面模式。
C4D的多边形编辑主要依靠点、线、面三种模式。现在,用鼠标点击选中你想要操作的那个面。
核心操作一:内部挤压
内部挤压的作用,是在选中的面上,“收缩”出一个新的轮廓面。通常有两种操作方法:
方法一:精确控制(菜单操作)
- 在选中的面上右键,从菜单中找到“内部挤压”。
- 在视图中按住鼠标拖动,观察面的收缩变化。
- 松开前,可在右侧的坐标管理器中输入精确的偏移数值。正负值决定收缩方向。
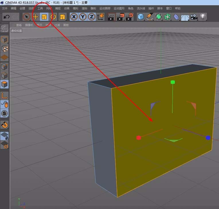
方法二:快速直观(快捷键操作)
- 选中面后,切换到缩放工具(T)。
- 然后按住Ctrl键并拖动鼠标,即可实现内部挤压效果。
- 拖动方向决定了是向内收还是向外扩。此法适合快速推敲造型。
核心操作二:挤压
挤压是让面沿着法线方向“生长”或“凹陷”,从而产生厚度与体积。同样有两种常用方法:
方法一:菜单控制法
- 在选中的面上右键,选择“挤压”命令。
- 在视图中拖动鼠标,模型会随之挤出。
- 右侧参数面板可输入精确的移动距离。
方法二:快捷键推拉法
- 保持面被选中,切换到移动工具(E)。
- 然后按住Ctrl键,并沿着某个坐标轴(如蓝色的Z轴)拖动鼠标。
- 面就会沿该方向被挤压出来。
关键点:务必按住Ctrl键。直接拖动只会移动面,而不是挤压出新结构。
总结与应用
可以看到,内部挤压和挤压常常是组合使用的。
先通过内部挤压收缩出轮廓,再通过挤压产生深度,一个简单的凹陷或凸起结构就完成了。
多尝试这两种风格的操作:要精确就给数值,要手感就用快捷键加拖动。建模效率正是这样提升的。
来源:整理自互联网
免责声明:文中图文均来自网络,如有侵权请联系删除,心愿游戏发布此文仅为传递信息,不代表心愿游戏认同其观点或证实其描述。
相关文章
更多-
- C4D怎么偏移模型的面
- 时间:2026-04-23
-
- C4d融球命令怎么使用
- 时间:2026-04-17
-
- c4d对象怎么改变坐标
- 时间:2026-04-17
-
- C4D简怎么做彩色的套环
- 时间:2026-04-17
-
- Cinema 4D怎么做山体模型
- 时间:2026-04-17
-
- Cinema 4D怎么建模立体的小石凳模型
- 时间:2026-04-17
-
- Cinema 4D放样工具怎么使用
- 时间:2026-04-17
-
- Cinema 4D怎么使用断开连接抠出模型中的一个面
- 时间:2026-04-17
精选合集
更多大家都在玩
热门话题
大家都在看
更多-
- 蛋仔派对营地系统怎么玩-蛋仔派对营地系统玩法攻略
- 时间:2026-05-01
-
- 境界刀鸣翻转奇遇是什么-境界刀鸣翻转奇遇的介绍
- 时间:2026-05-01
-
- 战神新世纪传奇游戏攻略是什么-战神新世纪传奇游戏攻略有哪些
- 时间:2026-05-01
-
- 末世避难所手游新手入门指南
- 时间:2026-05-01
-
- 赛马娘台服黄金船养成攻略
- 时间:2026-05-01
-
- 赛马娘台服添加好友攻略
- 时间:2026-05-01
-
- 藏起来旅游时拿一句朋友圈会被赞爆
- 时间:2026-05-01
-
- 赛马娘台服切换账号攻略
- 时间:2026-05-01













