C4D怎么使用锥化效果器制作一个简单的屋顶
时间:2026-04-03 | 作者:318050 | 阅读:0C4D怎么使用锥化效果器制作一个简单的屋顶
想用C4D快速搭建一个屋顶?其实不必从复杂的多边形建模开始。
一个简单的立方体,配合一个强大的“锥化”效果器,就能轻松搞定。咱们这就动手,一步步来实现。
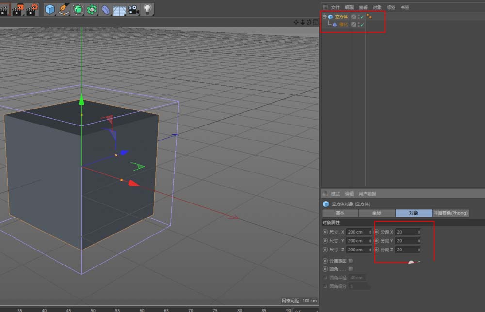
第一步:创建基础模型
在场景中新建立一个立方体。这是所有变形的基础模型。
第二步:添加锥化效果器
在菜单或创建工具栏中,找到并添加“锥化”效果器。这是为立方体注入“变形”灵魂的关键。
第三步:设置层级与分段
这是操作的关键。你需要完成两个动作:
- 首先,适当增加立方体高度方向上的分段数。分段越多,锥化变形越平滑。
- 接着,将“锥化”效果器拖拽到立方体的下方,使其成为立方体的子级对象。只有这样,变形效果才会正确应用。
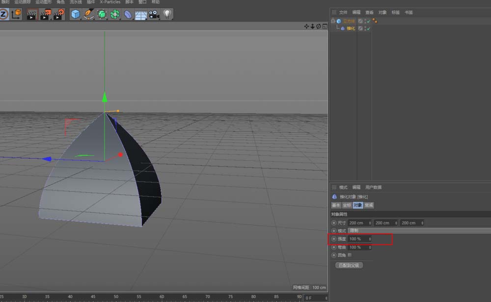
第四步:调整核心参数
选中锥化效果器,调整其核心属性:“强度” 和 “弯曲”。
- 调节“强度”值:立方体会像被从中间向两端挤压或拉伸。
- 调节“弯曲”属性:可以控制锥化曲线的形态,让变形更符合屋顶的自然弧度。
多尝试几组参数,直观感受效果。
第五步:完善细节与材质
基础形状出来后,可以进一步细化:
- 使用“内部挤压”和“挤压”命令,为屋顶添加厚度或屋脊等结构。
- 最后,赋予它合适的材质,比如瓦片或木材纹理。
看,一个简单但造型感十足的屋顶就诞生了。
总结与拓展
整个过程清晰了吧?利用效果器进行非破坏性建模,优势在于可以随时返回调整参数,非常灵活。
不妨多试试,你还能用这个方法做出灯塔、金字塔等各种有趣的锥形结构。
来源:整理自互联网
免责声明:文中图文均来自网络,如有侵权请联系删除,心愿游戏发布此文仅为传递信息,不代表心愿游戏认同其观点或证实其描述。
相关文章
更多-
- C4D怎么制作文字膨胀动画
- 时间:2026-04-03
-
- C4D怎么绘制一条贝赛尔曲线
- 时间:2026-04-03
-
- C4D宝石模型怎么使用封闭多边形孔洞工具填补孔洞
- 时间:2026-04-03
-
- c4d立方体制作倒角
- 时间:2026-04-03
-
- C4D怎么快速分离物体模型的面
- 时间:2026-04-03
-
- C4D如何设置帧率
- 时间:2026-04-03
-
- C4D贝塞尔曲线的两点怎么放到同一水平直线上
- 时间:2026-04-03
-
- c4d正视图歪了怎么调回原来的状态
- 时间:2026-04-03
精选合集
更多大家都在玩
大家都在看
更多-
- 王俊凯国庆网名女生可爱(精选100个)
- 时间:2026-04-03
-
- 小米11青春版开机密码支持数字还是图案
- 时间:2026-04-03
-
- 航海王燃烧意志巴尔托洛梅奥阵容推荐 最强辅助角色怎么玩
- 时间:2026-04-03
-
- 我的侠客完美杭州结局怎么做
- 时间:2026-04-03
-
- 网络热词龙王的狱友是什么意思
- 时间:2026-04-03
-
- 小米推出四档MiMo Token套餐计划 每月39元起享AI优先体验权
- 时间:2026-04-03
-
- 如何将DAT转MP4实现高清转换
- 时间:2026-04-03
-
- 摩托邦如何设置语音对讲权限-摩托邦怎样设置语音对讲权限
- 时间:2026-04-03






