Cinema 4D物体对象怎么更换颜色
时间:2026-04-04 | 作者:318050 | 阅读:0Cinema 4D物体对象怎么更换颜色
要在Cinema 4D里给物体更换颜色,是一个高频且必须熟练掌握的基础操作。整个过程非常清晰,我们将一步步分解。
第一步:创建操作对象
启动Cinema 4D,在场景中创建一个基础几何体,例如一个立方体或球体。它将作为我们更换颜色的“模特”。
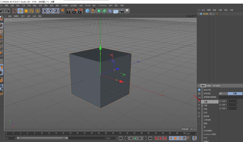
第二步:找到颜色调整入口
操作的核心入口在界面右侧。将视线移至右侧的对象管理器,精确选中新建对象的“工程”或“材质标签”。这是找到色彩调整大门的关键。
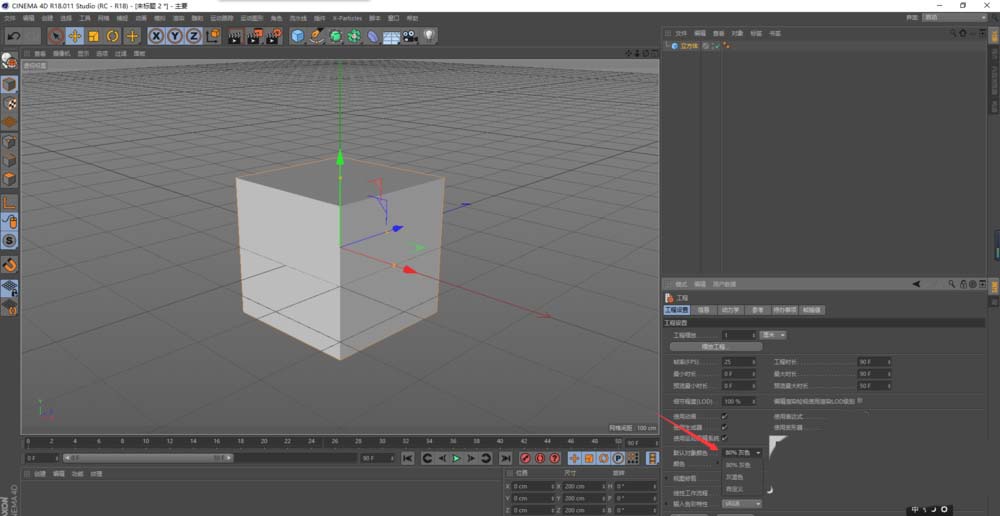
第三步:定位颜色参数
选中后,在属性管理器的“基本”选项卡下,找到“颜色”参数。它通常默认为“80%灰色”。
这是物体在编辑视窗里的预览色,直接决定你工作时看到的颜色效果。
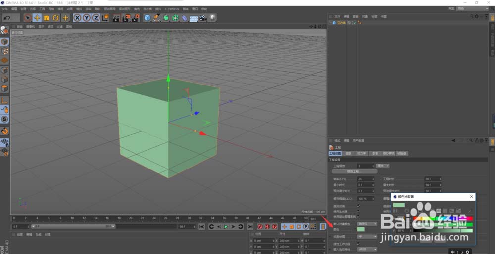
第四步:调出拾色器
点击灰色色块,会弹出简易颜色选取器。如需更精细的控制,请点击色块旁边的向下箭头,并从下拉菜单中选择“自定义...”选项。
第五步:精确选择颜色
此时将弹出功能齐全的拾色器面板。你可以使用RGB、HSV或十六进制代码等多种模式来精确设定颜色。
滑动滑块或点击色域,选定颜色后确认,物体将立刻在视窗中更新颜色。
核心流程总结
整个基础操作的核心逻辑非常直接:
- 创建对象
- 选中工程标签
- 点击颜色块
- 调出完整面板进行精确选择
掌握这个方法,你就能为模型快速更换颜色。这修改的是显示色。若需在渲染时呈现复杂材质,则需学习材质球的应用,那是另一个话题了。
来源:整理自互联网
免责声明:文中图文均来自网络,如有侵权请联系删除,心愿游戏发布此文仅为传递信息,不代表心愿游戏认同其观点或证实其描述。
相关文章
更多-
- C4D怎么偏移模型的面
- 时间:2026-04-23
-
- C4d融球命令怎么使用
- 时间:2026-04-17
-
- c4d对象怎么改变坐标
- 时间:2026-04-17
-
- C4D简怎么做彩色的套环
- 时间:2026-04-17
-
- Cinema 4D怎么做山体模型
- 时间:2026-04-17
-
- Cinema 4D怎么建模立体的小石凳模型
- 时间:2026-04-17
-
- Cinema 4D放样工具怎么使用
- 时间:2026-04-17
-
- Cinema 4D怎么使用断开连接抠出模型中的一个面
- 时间:2026-04-17
精选合集
更多大家都在玩
热门话题
大家都在看
更多-
- 蛋仔派对营地系统怎么玩-蛋仔派对营地系统玩法攻略
- 时间:2026-05-01
-
- 境界刀鸣翻转奇遇是什么-境界刀鸣翻转奇遇的介绍
- 时间:2026-05-01
-
- 战神新世纪传奇游戏攻略是什么-战神新世纪传奇游戏攻略有哪些
- 时间:2026-05-01
-
- 末世避难所手游新手入门指南
- 时间:2026-05-01
-
- 赛马娘台服黄金船养成攻略
- 时间:2026-05-01
-
- 赛马娘台服添加好友攻略
- 时间:2026-05-01
-
- 藏起来旅游时拿一句朋友圈会被赞爆
- 时间:2026-05-01
-
- 赛马娘台服切换账号攻略
- 时间:2026-05-01




