C4D怎么创建圆凳模型
时间:2026-04-04 | 作者:318050 | 阅读:0C4D怎么创建圆凳模型
建模一个简单的圆凳,有个非常快捷的思路:从立方体开始变形。
别急着用复杂工具。跟着下面几步走,你很快就能得到基础模型。
步骤一:创建与调整基础形状
首先,在场景中创建一个立方体模型。
接着,选中立方体,在属性面板找到“尺寸”参数。主要调节高度,将其“压扁”成接近凳面的形状。
步骤二:添加细分曲面
基础形状边角太硬朗,不像圆凳。
这时,在菜单中添加一个“细分曲面”生成器。
步骤三:处理初始变形问题
将调整过的立方体,拖到“细分曲面”的子层级下。
模型会变成一个椭球体,这很正常。
原因在于:细分曲面需要更多分段来定义边缘,而默认立方体分段数太少。
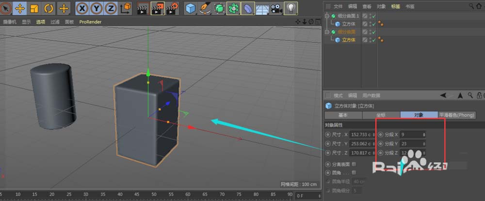
步骤四:增加分段塑造形状
回到立方体的属性面板,找到“分段”设置。
重点调节Y轴(高度方向)的分段数量,并适当增加。
随着分段增加,圆润的圆柱体效果就出来了,凳面雏形便有了。
核心原理与拓展应用
掌握这个原理,玩法就多了。
- 调节X、Y、Z轴向的分段数,创造不同形态。
- 增加底面分段并配合缩放,能做出有倒角的墩子。
- 调整整体比例,可做成沙发凳样式。
这是后续很多复杂建模的基础。
来源:整理自互联网
免责声明:文中图文均来自网络,如有侵权请联系删除,心愿游戏发布此文仅为传递信息,不代表心愿游戏认同其观点或证实其描述。
相关文章
更多-
- C4D怎么偏移模型的面
- 时间:2026-04-23
-
- C4d融球命令怎么使用
- 时间:2026-04-17
-
- c4d对象怎么改变坐标
- 时间:2026-04-17
-
- C4D简怎么做彩色的套环
- 时间:2026-04-17
-
- Cinema 4D怎么做山体模型
- 时间:2026-04-17
-
- Cinema 4D怎么建模立体的小石凳模型
- 时间:2026-04-17
-
- Cinema 4D放样工具怎么使用
- 时间:2026-04-17
-
- Cinema 4D怎么使用断开连接抠出模型中的一个面
- 时间:2026-04-17
精选合集
更多大家都在玩
热门话题
大家都在看
更多-
- 蛋仔派对营地系统怎么玩-蛋仔派对营地系统玩法攻略
- 时间:2026-05-01
-
- 境界刀鸣翻转奇遇是什么-境界刀鸣翻转奇遇的介绍
- 时间:2026-05-01
-
- 战神新世纪传奇游戏攻略是什么-战神新世纪传奇游戏攻略有哪些
- 时间:2026-05-01
-
- 末世避难所手游新手入门指南
- 时间:2026-05-01
-
- 赛马娘台服黄金船养成攻略
- 时间:2026-05-01
-
- 赛马娘台服添加好友攻略
- 时间:2026-05-01
-
- 藏起来旅游时拿一句朋友圈会被赞爆
- 时间:2026-05-01
-
- 赛马娘台服切换账号攻略
- 时间:2026-05-01





