C4D怎么使用溶解工具制作动画效果
时间:2026-04-04 | 作者:318050 | 阅读:0C4D怎么使用溶解工具制作动画效果
第一步,打开C4D软件。无论你使用哪个版本,基本操作逻辑都是相通的。
接下来,在场景中创建一个基础球体。这将是制作“溶解”效果的主角。
添加溶解工具
关键步骤来了:选中球体,按住Shift键为其添加“溶解”工具。你会立刻看到球体从底部开始融化的效果。这个工具的默认方向常常能带来直观的视觉呈现。
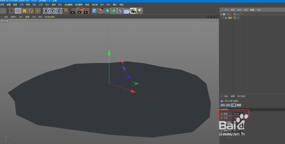
控制溶解力度
如何控制溶解的力度?调整“强度”参数。将强度值拉到100%,整个球体就会完全消失。
理解溶解原理
强度归零时,球体只显示为一个半球。如何恢复成完整球体?关键在于球体的坐标轴位置。
你需要将球体的坐标中心(那个可移动的轴心点)向下拉,拉到球体底部下方,完整球体就重新显现了。这揭示了一个重要原理:溶解效果是基于对象自身的坐标空间进行计算的。
制作动画
理解了参数,动画制作就水到渠成。
给“溶解强度”值从0到100设定关键帧,球体便逐渐消融。如果再配合球体位置(Y轴)从上到下的关键帧,就能模拟出球体下落并融化的生动过程。
原理懂了,剩下的就是创意发挥。
来源:整理自互联网
免责声明:文中图文均来自网络,如有侵权请联系删除,心愿游戏发布此文仅为传递信息,不代表心愿游戏认同其观点或证实其描述。
相关文章
更多-
- C4D怎么偏移模型的面
- 时间:2026-04-23
-
- C4d融球命令怎么使用
- 时间:2026-04-17
-
- c4d对象怎么改变坐标
- 时间:2026-04-17
-
- C4D简怎么做彩色的套环
- 时间:2026-04-17
-
- Cinema 4D怎么做山体模型
- 时间:2026-04-17
-
- Cinema 4D怎么建模立体的小石凳模型
- 时间:2026-04-17
-
- Cinema 4D放样工具怎么使用
- 时间:2026-04-17
-
- Cinema 4D怎么使用断开连接抠出模型中的一个面
- 时间:2026-04-17
精选合集
更多大家都在玩
热门话题
大家都在看
更多-
- 蛋仔派对营地系统怎么玩-蛋仔派对营地系统玩法攻略
- 时间:2026-05-01
-
- 境界刀鸣翻转奇遇是什么-境界刀鸣翻转奇遇的介绍
- 时间:2026-05-01
-
- 战神新世纪传奇游戏攻略是什么-战神新世纪传奇游戏攻略有哪些
- 时间:2026-05-01
-
- 末世避难所手游新手入门指南
- 时间:2026-05-01
-
- 赛马娘台服黄金船养成攻略
- 时间:2026-05-01
-
- 赛马娘台服添加好友攻略
- 时间:2026-05-01
-
- 藏起来旅游时拿一句朋友圈会被赞爆
- 时间:2026-05-01
-
- 赛马娘台服切换账号攻略
- 时间:2026-05-01







