《异世界勇者暗影大陆版本》新增全新地图玩法,在这里玩家可以体验全新的主线剧情,带给玩家与众不同的冒险体验。玩家可以选择各种各样的角色,每个角色都有强大的专属装备,可以激活隐藏的属性。通过PVP和PVE游戏,玩家可以在PVE战斗中对抗这个世界的敌人,在有限的时间内实现他们统一世界的梦想。
异世界勇者暗影大陆版本特色
1、风格操作:玩家总是尝试不同风格的内容和许多功能,游戏的乐趣就隐藏在这里,玩家可以自由进行选择。
2、技巧挑战:在训练中或通过拼凑大量的小技能,有必要通过不断的挑战来完成不同的基础体验出色的玩法。
3、角色解锁:你可以根据自己的需要匹配各种角色,玩家可以解锁不同角色进行对抗,让你更容易击败敌人。
异世界勇者暗影大陆版本亮点
1、模式战斗:不同的模式以及许多新的不同挑战给玩家带来了巨大的感受,玩家可以在这里进行放置策略对战。
2、武器解锁:庞大的战士以不同的方式使用不同的战斗武器,让玩家可以自由挑战他们的冒险,玩法体验有趣。
3、涨的经验:达到该级别的玩家可以获得更多的战斗经验,在各种战斗模式开始新的冒险,带给玩家趣味内容。
异世界勇者暗影大陆版本更新内容介绍
新等级290「暗影大陆」上线
新增要塞建筑/考古/钓鱼点/烹饪/宝石/区域/地下城/装备/项链
新增装备强化-暗影强化
新增首领
迷雾大陆、暗影大陆新增装备精炼(精炼需区域强化总等级达到一定条件后开启,见装备强化界面)
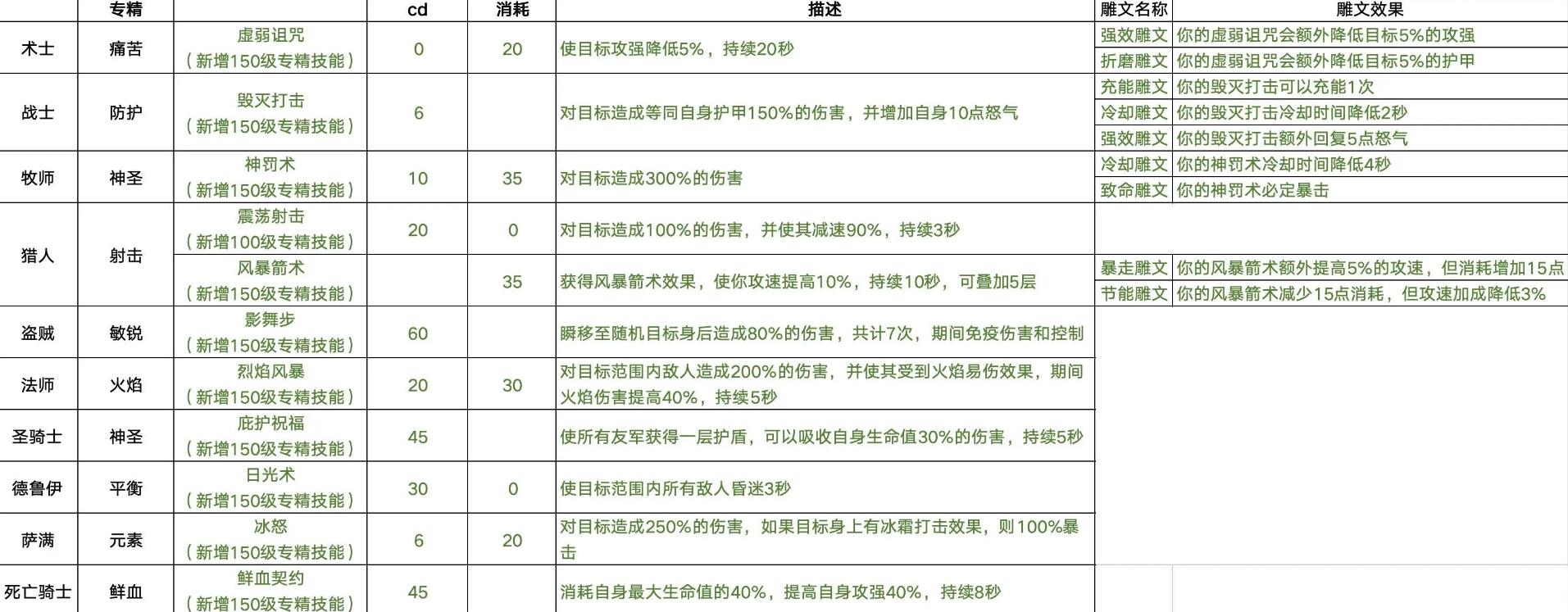
新增职业专精技能和被动技能升级
部分职业专精新增100级专精技能
部分职业专精新增150级专精技能
部分被动技能可升级
*升级所用的被动技能书通过290级首领掉落
防护战士技能调整
新活动上线
- 限时活动:春节礼包(2月4日-2月18日)
- 限时活动:春节福袋(2月4日-2月18日)
- 限时活动:徽章商人(2月7日-2月14日)
- 新增周活动:野蛮角斗场(2月9日上线)
优化与修复
修复增减伤计算错误的问题(仅对250级以上怪物生效)
异世界勇者暗影大陆版本评测
培养自己的战士开始战斗和冒险,他们不断收集更多的装备,强化自己的属性,成为游戏中的最强者。
冒险战斗玩法:7.8
用户推荐指数:8.1
本站推荐分数:7.9
同类佳作
-
- 披萨塔万圣节2.0版本最新安卓免费下载 v2.0 下载
- 9.2万 | 295.4 MB
- 这里有大量的魔法道具可供使用
-
- 异世界勇者暗影大陆版本最新安卓免费下载 v6.0 下载
- 4.2万 | 237.8 MB
- 超级开放的世界允许玩家自由探
-
- 矩阵临界失控边缘安卓最新版下载 v1.0.2 下载
- 6.9万 | 1 GB
- 游戏是一个科幻冒险手游,玩家
-
- 机甲棒斗士无广告下载 v1.0 下载
- 8.7万 | 85.7 MB
- 一款主打无冗余干扰的机甲格斗
-
- 薇薇安和骑士最新安卓免费下载 v1.0.1 下载
- 3.1万 | 265.2 MB
- 开始属于你的冒险旅途,开始你
-
- 逃出生化镇最新安卓免费下载 v1.0.4 下载
- 9.7万 | 462 MB
- 不同的职业有不同的技能,玩家
-
- 深入萨莫莫镇最新安卓免费下载 v1.5.1 下载
- 6.9万 | 149.3 MB
- 您的选择将对游戏结果产生非常
-
- 汉家江湖天问九歌版本最新安卓免费下载 v2.10.0 下载
- 7.3万 | 1.4 GB
- 游戏的故事每周都在不断演变和
近期新游
精选专题
话题问答
- 2022-06-24金铲铲之战驯龙敖兴阵容玩法攻略
- 2022-06-24金铲铲之战九星界龙阵容玩法攻略
- 2022-06-24金铲铲之战重骑熊阵容玩法攻略
- 2022-06-24原神久岐忍邀约任务攻略
- 2022-06-26数码宝贝新世纪番长飞虫兽天赋加点推荐
- 2022-06-24阴阳师百鬼乱狱第四关通关攻略
- 2022-06-24王者荣耀戈娅玩法攻略
- 2022-06-26金铲铲之战s7泥头车阵容攻略
- 2022-06-24堆叠大陆第三章玩法攻略
- 2022-06-23哈利波特魔法觉醒染发魔药制作攻略
火爆专区
最新资讯
-
- 五大常用办公软件推荐
- 2492025-12-26
-
- 运动健康App推荐合集:2025热门健身与健康管理软件TOP榜单
- 582025-12-26
-
- 行业唯一徕卡2亿像素连续光变长焦!小米17 Ultra星空绿图赏
- 2672025-12-25
-
- 睡前一个小动作 居然可能让你远离老年痴呆
- 1572025-12-25
-
- 清华系公司清微智能放言:明年国产AI芯片有望超越国际高端芯片 对标H100
- 1202025-12-25
-
- 金额1.1亿元 一台光刻机成功中标:分辨率低于110nm
- 832025-12-25
-
- 名将杀游戏预约渠道汇总:安卓iOS下载入口及预约奖励详情
- 1532025-12-25
-
- 小米17 Ultra发布会10大新品价格汇总:699元-5.19万元!徕卡版惊喜价
- 622025-12-25
































