内容警告是一款多人合作恐怖游戏,英文名称又叫做 Content Warning。在这款游戏中玩家们将以第一人称视角开展的3D模式以与朋友们一起拍摄吓人的内容,试图在网络上走红。游戏里局内所融合的元素复杂多样,包括各种怪物以及地图区域等以及支持多人在线组队游玩,同时该游戏还支持使用ASCII面部定制器定制属于自己的面部表情,然后购买各种装备与好一起去探索这个恐怖的游戏世界。
在探索过程中,玩家们会遇到各种可怕的实体动画怪物、被诅咒的远古遗物以及其他神秘的收藏品。为了记录这些惊心动魄的场景,玩家必须在氧气耗尽、相机电池耗尽或队友陷入昏迷之前完成尽可能多的拍摄任务。不仅如此游戏支持2~4人在线协同作战强调团队合作和沟通,而游戏配备语音聊天系统保证沟通顺畅,游戏中的实时录音功能更是可以记录下珍贵的瞬间方便日后回顾和分享,非常的有趣好玩,有对这款游戏感兴趣的玩家们欢迎前来本站免费下载游玩哦~
游戏简介
ContentWarning内容警告是一款多人合作的第一人称恐怖冒险游戏,在这款游戏中玩家将化身为一名探索者,用摄像机和手电筒记录怪物的影像,以此获得收益。
内容警告游戏特色
1、多人合作:支持单人单机,或者2-4人在线合作组队进行游戏,还能进行语音聊天。
2、极高自由度:创建角色时,可以进行ASCII 人脸定制,制作和保存游戏内录音等。
3、元素丰富:不但是以3D模式展开游戏,其中还添加很多内容,包括有可怕的动画物理怪物,各大区域地图等。
内容警告全怪物应对方法攻略
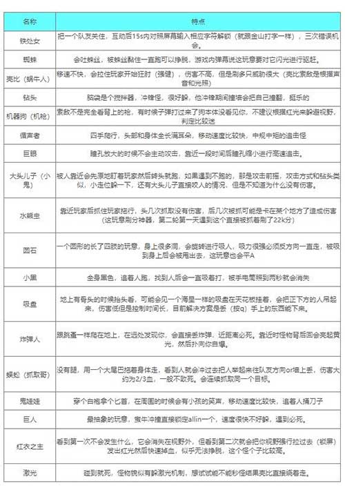
1、铁处女:把一个队友关住,互动后15s内对照屏幕输入相应字符解锁(就跟金山打字一样),三次错误机会。
2、蜘蛛:会吐蛛丝,被蛛丝黏住一直跑可以挣脱,游戏内弹幕说这玩意要对它闪光进行驱赶。
3、壳比(蜗牛人):移速不快,会拉住玩家开始狂肘(强健),伤害不高,但是刷多只威胁很大(壳比索敌是根据声音和光照)。
4、钻头:脑袋是个搅拌器,冲锋怪,很好躲,他冲锋期间撞墙会把自己撞翻,挺乐的。
5、机器狗(机枪):索敌不是完全看背上的枪,有时候子弹打过来了狗本体没看见你,不建议根据红光来躲避视野,判定比较迷。
6、循声:四手爬行,头部和身体全长满耳朵,移动速度比较快,中规中矩的追击怪。
7、巨眼:瞳孔放大的时候不会主动攻击,靠近一段时间后瞳孔缩小进行高速追击。
8、大头儿子(小鬼):被人靠近会先原地盯着玩家然后转头就跑,如果遇到不跑的,那是攻击前摇,攻击方式和钻头类似,小走位躲一下,还有大头儿子直接咬人的情况,但是不知道为什么没有伤害。
9、水熊虫:靠近玩家后抓住玩家拖行,头几次抓取没有伤害,后几次被抓可能是卡在某个地方了造成伤害(这玩意刷分神器,第二轮第一天遇到这个直接被抓着刷了22k分)。
10、圆石:一个圆形的长了四肢的玩意,身上很多洞,会旋转进行吸人,吸力很强必须反方向一直走,被吸到身上后会被甩出去,这玩意也会平A。
11、小黑:全身黑色,追着人跑,找到人后会一直吸着打,被手电筒照到两秒就会消失。
12、吸盘:地上有骨头的时候抬头看,可能会见一个海星一样的吸盘在天花板挂着,会把正下方的人吊起来,伤害低但是控制时间长,目前解决方案是丢(按q)手上的东西能下来。
13、炸弹人:跟跳蚤一样爬在地上,在远处发现你,会直接丢炸弹,近距离必死。靠近时怪物背后回会亮起黄光,然后扑向你自爆。
14、蜈蚣(抓取哥):没有腿,用一个大尾巴拖着身体走,看到人就会冲过去把人举起来往队友方向or墙上丢,伤害大约为2/3血,一般不致死。会连续抓取同一个目标。
15、鬼娃娃:穿个白袍拿个匕首,在周围的时候会有小孩的笑声,移动速度比较快,追着人捅刀子
16、巨人:最抽象的玩意,蛮牛冲撞直接锁定allin一个,速度很快不好躲,遇到必死。
17、红衣之主:看到第一次不会发生什么,它会消失在视野外,但看到第二次就会把你视野强行拉过去(锁屏)发出红光然后快速掉血,似乎无法挣脱,这个怪个子比较高。
18、激光:碰到就死,怪物貌似有躲激光机制,想试试能不能秒怪结果壳比直接绕着走。
怪物介绍
1. 铁处女
危险等级:三颗星
怪物特点:在注视时静止不动,而一旦无人注视,它会以极快的速度冲向最近的玩家。在玩家不注意时将其关住,被关住的玩家需要在1分30秒内被其他玩家解救,超时即被处死。解救过程中,其他玩家需在15秒内按照屏幕提示输入字符解锁,有三次错误机会,三次全错则被关的玩家会被处死。
应对方式:走路时360度环顾,确保铁处女不在身边。若发现铁处女,最好两人一组,一个人看着,一个人跑,交替进行。
2. 蜘蛛
危险等级:三颗星
怪物特点:蜘蛛会吐丝控制玩家,并进行近身攻击。它的伤害和移动速度中等。
应对方式:避免被蛛丝粘住即可。若被粘住,持续奔跑可以挣脱,但若双脚没沾地,则很难逃脱。尽量不要站在必经之路,以免被蜘蛛丝控死。
3. 巨人
危险等级:五颗星
怪物特点:移速飞快,能跳上普通箱子或低处。攻击力极高,两拳即可打死一个人,且带有高击飞属性。攻速也非常快,是名副其实的五边形战士。电 击枪难以阻止它。
应对方式:可以通过卡视野拍摄,若被发现,立即和队友分开跑,躲在巨人无法进入的低处。据说站在原地不动巨人不会发现你,但未被证实。
4. 机器狗
危险等级:四颗星
怪物特点:机器狗背上有机枪,并会用红光扫描附近。玩家被红光扫到后,机器狗会转动机枪射击,单次中弹扣除约20%血量,射速快。被电击棒电晕后会躺地转圈射击,非常危险。
应对方式:不要使用电击棒。被红光扫到后尽快躲避,避免在长走廊或空旷区域被扫到。最好在拐角位置拍摄,避免暴露在红光下。
5. 搅拌机
危险等级:三颗星
怪物特点:搅拌机头部会直线冲刺,撞墙后摔倒。玩家被撞到后扣除90%血量。
应对方式:及时变换位置,避免被撞到。
6. 循声怪
危险等级:三颗星
怪物特点:四只手爬行,浑身长满耳朵,移动速度快,单次攻击伤害低,但会追击附近声音最大的玩家。
应对方式:尽快逃离仇恨范围,多人一起大声吵闹能驱赶它。
7. 大眼怪
危险等级:三颗星
怪物特点:瞳孔放大时不攻击。被光照射瞳孔会缩小,然后高速追击,但伤害不高。
应对方式:避免用手电筒照射,拍摄时保持距离。
8. 尖叫小冬瓜
危险等级:一颗星
怪物特点:小巧如冬瓜,趁人不备发出尖叫声吓人,但无攻击力。
应对方式:多人行动它会逃跑,单人行动时会尖叫。
9. 水熊虫
危险等级:一颗星
怪物特点:软如液体,不会伤害玩家,但会将最近的玩家拖走一段距离。
应对方式:利用它刷播放量,但注意附近激光以免被放在激光上。
10. 克苏鲁
危险等级:五颗星
怪物特点:像多触手乌龟,发出大象叫声。转圈产生吸力将玩家吸死,移速快,近身攻击秒杀。喷毒雾,玩家沾上会持续掉血。
应对方式:听到大象叫声立即警惕,保持距离,不要近距离拍摄,避免带到飞船旁边。拍摄时找远处高点,让队友吸引仇恨。
11. 隐身怪
危险等级:三颗星
怪物特点:全身黑色,追人时吸住玩家拖行,单次攻击伤害低但频繁。半消失状态会撞倒玩家使其掉落物品。第九天后易抱团刷新。
应对方式:用手电筒照射,被两束光或大手电筒照射会消失。
12. 藤壶陷阱
危险等级:二颗星
怪物特点:天花板上的藤壶放抓钩抓住玩家,造成持续伤害。
应对方式:对脚下藤壶长按Q砸,可以脱困。队友也可用物品砸藤壶解救。
13. 炸弹青蛙
危险等级:四颗星
怪物特点:丢炸弹并飞扑玩家,靠近后自爆,伤害极高。
应对方式:捡起未爆炸的炸弹丢回去,避免靠近怪物。拍摄时让其他玩家吸引仇恨。
14. 蜈蚣怪
危险等级:四颗星
怪物特点:骷髅头蜈蚣,举起玩家摔出去,伤害高。
应对方式:跑远避免被抓,队友被抓及时躲避。
12. 鬼娃娃(雌小鬼)
危险等级:三颗星
怪物特点:白色幽灵拿刀攻击,移动快,攻速快,单次攻击伤害高。
应对方式:避免高处躲避,远离墙角,跑远让它丢失目标。
13. 蜗牛怪
危险等级:二颗星
怪物特点:行动慢,近身抱住玩家,持续掉血,仇恨距离远。
应对方式:适当被吸住刷播放量,购买拥抱回血可抵消掉血。
14. 红衣教主
危险等级:五颗星
怪物特点:突然闪现玩家面前,第二次见面强制吸血,无法逃脱,拍摄影片会变成无信号画面。
应对方式:通过地图灯光闪烁和麦克风电流判断红衣教主刷新,立即逃离。
15. 激光
危险等级:五颗星
怪物特点:触碰即秒杀。
应对方式:远离激光拍摄。
内容警告游戏设施攻略
1、游戏中的各区域地图中,会有各种设施、建筑,是可以直接跳上去的。
2、ps:只要有凹凸不平的地方,我们都可以不借助工具跳上去。
3、其主要作用也很明显、就是在我们角色跳上去后,能够躲避绝大多数怪物的追捕。
像青蛙头、僵尸蜗牛、粘液虫、搅拌头这类怪物,根本就无法突进上来,当然极个别怪物除外。
同类佳作
-
- 囚禁之馆官方版下载安装 v1.00 下载
- 7.8万 | 188 MB
- 囚禁之馆是一款漫画风格的冒险
-
- 像素火影单机版最新版下载 v1.00.17 下载
- 1.6万 | 276.6 MB
- 在像素的世界里
-
- 龙岛异兽:起源免广告版下载最新 vrelease-0.3 下载
- 9.3万 | 81 MB
- 龙岛异兽:起源免广告版是一款
-
- 肖申克的超市游戏安卓下载 v0.1.0 下载
- 8.1万 | 258 MB
- 肖申克的超市是一款极其刺激的
-
- 恐怖躲猫猫5官方正版下载最新 v1.0.1 下载
- 3.3万 | 370 MB
- 恐怖躲猫猫5官方是一款充满紧
-
- 岛屿计划下载 v1.0.5 下载
- 9.万 | 41.1 MB
- 岛屿计划是一款惊险刺激的荒岛
-
- 龙岛异兽起源阿乐同款游戏安卓下载 vrelease-0.3 下载
- 4.4万 | 310 MB
- 龙岛异兽起源阿乐同款游戏是一
-
- theisle恐龙岛手机版入口正版 v1.0 下载
- 9.5万 | 363 MB
- theisle恐龙岛手游入口是一款
近期新游
精选专题
话题问答
- 2022-06-24金铲铲之战驯龙敖兴阵容玩法攻略
- 2022-06-24金铲铲之战九星界龙阵容玩法攻略
- 2022-06-24金铲铲之战重骑熊阵容玩法攻略
- 2022-06-24原神久岐忍邀约任务攻略
- 2022-06-26数码宝贝新世纪番长飞虫兽天赋加点推荐
- 2022-06-24阴阳师百鬼乱狱第四关通关攻略
- 2022-06-24王者荣耀戈娅玩法攻略
- 2022-06-26金铲铲之战s7泥头车阵容攻略
- 2022-06-24堆叠大陆第三章玩法攻略
- 2022-06-23哈利波特魔法觉醒染发魔药制作攻略
火爆专区
最新资讯
-
- 2025热门单机游戏有哪些?高人气单机手游下载排名
- 2112026-01-01
-
- 类似街机赛马单机游戏有哪些?2025热门的赛马手游下载盘点
- 612026-01-01
-
- 恺英网络有哪些游戏?2025流行的恺英网络手游下载排名
- 192026-01-01
-
- 流行的雷神游戏哪里下载?2025耐玩的雷神手游排名
- 2592026-01-01
-
- 必玩的横版萌系手游前五
- 932026-01-01
-
- 热门的奇妙冒险手游有哪些?2025好玩的冒险手游排行榜
- 582026-01-01
-
- 高人气的天子游戏有哪些?受欢迎的天子手游排行合集2025
- 1992026-01-01
-
- 火爆的驯龙高手游戏在哪里下载?高人气的龙手游排行榜2025
- 2202026-01-01

































