C4D使用锥化效果器制作屋顶的图文操作方法
时间:2026-02-17 | 作者: | 阅读:0C4D使用锥化效果器制作屋顶的图文操作方法
新建立方体;
新增-锥化;
调节立方体的分段数,并将锥化效果器放在立方体的子级;
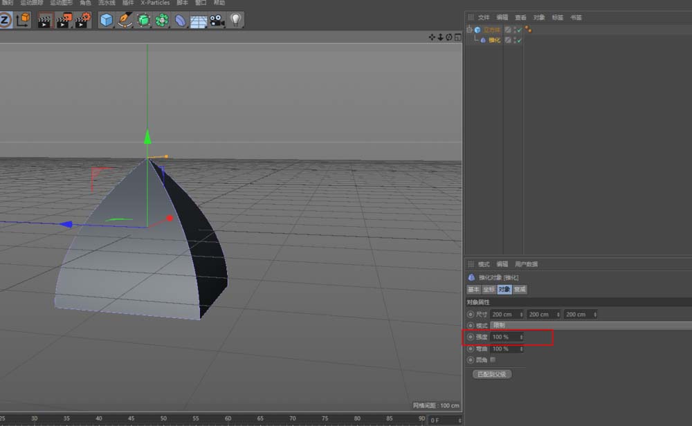
改变锥化属性-强度、弯曲;
再添加一些细节(内部积压+挤压),加材质,可得到一个简单屋顶。
来源:https://www.downza.cn/xy/72327.html
免责声明:文中图文均来自网络,如有侵权请联系删除,心愿游戏发布此文仅为传递信息,不代表心愿游戏认同其观点或证实其描述。
相关文章
更多-
- C4D快速为特殊部位单独上材质的操作步骤
- 时间:2026-02-12
-
- C4D制作气球效果的操作方法
- 时间:2026-02-12
-
- C4D创建模立体红酒杯的详细方法
- 时间:2026-02-12
-
- C4D创建扭曲管模型的详细方法
- 时间:2026-02-12
-
- C4D使用玻璃材质的操作方法
- 时间:2026-02-12
-
- C4D将多个物体进行拼合的操作方法
- 时间:2026-02-12
-
- C4D绘制DNA双螺旋图形的操作步骤
- 时间:2026-02-12
-
- C4D临摹电视台标志的图文方法
- 时间:2026-02-12
精选合集
更多大家都在玩
大家都在看
更多-
- 索尼PS6会用AMD RDNA5:可惜不是完整版!
- 时间:2026-02-17
-
- 修仙搜打撤公测时间是什么时候
- 时间:2026-02-17
-
- 斗破苍穹苏千技能一览
- 时间:2026-02-17
-
- 方舟生存进化河狸窝分布图
- 时间:2026-02-17
-
- 斗破苍穹势力玩法
- 时间:2026-02-17
-
- 西游大乱斗兑换码是什么
- 时间:2026-02-17
-
- 两年都有货!Intel GPU年更计划:Xe3P今年发 Xe-Next明年接力
- 时间:2026-02-17
-
- 龙岛异兽起源龙币怎么兑换
- 时间:2026-02-17






